Simon Zhang
36 posts


@ChnEmbassy_jp 奇怪?大使館不是要促進兩國友好交流的嗎?阿怎麼一直在找碴?這麼討厭日本怎麼不乾脆跟日本斷交?然後在這邊靠杯?整天罵日本這不好那不好,那你這大使館設立在日本是幹嘛用的?根本是拿來挑撥中日關係用的機構嘛!真的是有毛病ㄟ,整個大使館的中國人都放棄治療了ㄟ!
中文

美国财长贝森特周二(4月14日)受访时表示,中国在中东战争期间囤积石油供应并限制部分商品出口,显现出该国并非可靠的全球伙伴,并称此举跟北京在新冠疫情期间,针对医疗物资采取的作法如出一辙。
贝森特说:“过去五年间,中国已三度表现出他们并非可靠的全球伙伴:第一次是在新冠疫情期间囤积医疗产品;第二次是稀土问题。”他批评,中国不仅没有协助缓解霍尔木兹海峡尔背封锁造成的石油短缺问题,且当前拥有的战略石油储备规模,已相当于国际能源总署(IEA)32个成员国加总起来的储备量,但仍持续采购。
对于中国此举是否会影响5月的“特习会”,贝森特拒绝正面回答,仅表示特朗普与中国国家主席习近平有良好的合作关系,“我认为这次访问传递出的讯息是‘稳定’。自去年夏天以来,两国关系一直非常稳定。”
中国驻美大使馆发言人刘鹏宇则回应,全球能源市场面临的短缺的根本问题是“中东的紧张局势”,呼吁立即停止当地的军事行动,并称中国致力于结束冲突,且将“继续发挥建设性作用”。
此前,国际货币基金组织(IMF)、世界银行与国际能源总署敦促各国避免囤积能源、实施出口管制,避免加剧这场对全球能源市场“有史以来最大冲击”,但这些机构并未直接点名任何国家。

中文

法籍毒贩在中国被执行死刑 法方表示“震惊”
据法国外交部表示,一名因贩毒于2010年在中国被判处死刑的法国公民已被执行死刑,法方对此表示“震惊”。
巴黎方面在一份声明中说,62岁的陈森(Chan Thao Phoumy)出生于老挝,尽管法国当局“作出了包括基于人道主义理由为这位本国公民争取赦免在内的努力”,他仍被执行死刑。
该声明还称,其辩护团队未能旁听最终庭审,这侵犯了他的权利。这起跨国走私毒品案件在广州中级人民法院宣判。
法国外交部重申,法国“在任何地方、任何情况下都反对死刑”,并呼吁“在全球范围内废除死刑”。
中国驻法国使馆官方网页就法籍毒贩陈森被执行死刑发表声明指出,打击毒品犯罪是各国共同责任。声明强调“中国是法治国家,对不同国籍被告人一视同仁,严格依法公正处理,依法保障当事人合法权利和待遇”。
据法广报道,陈森是出生于老挝的华裔,最初于2005年被捕,于2007年因制贩毒品被判处无期徒刑。在陈森服刑期间,他制造冰毒的事实被揭露,与前罪数罪并罚,最终法院判决死刑。据警方介绍,陈森和同伙谢伟明制贩海洛因及冰毒超过八吨。
(法新社、法广等)

中文

@wangzhian8848 姓王的飞行员故意撞坏美国飞机。 美国海军飞行机组在公海合法执行任务。 被中共飞机恶意撞击💥。一切责任在中共方面!
中文

🇨🇳🇯🇵 突发|中共对日“稀土反制”,日本亮出底牌,中共无法再卡脖子了
👉2010年中国已经用过这招,日本已经吸取教训,早就随时准备好了
1️⃣ 中共国日前宣布:
🚫 禁止向日本出口具有军民两用属性的物项,其中明确包括稀土相关产品。
📉 对日本的直接冲击
•⏱️ 预计3个月内
•💸 或给日本制造业造成约 43 亿美元损失
•⚙️ 涉及汽车、电机、防务、电子等关键产业
2️⃣ 🛡️ 日本的回应:早有准备‼️
日本经济安全保障担当大臣 小野田纪美 通过视频明确表态👇
🇯🇵 日本并非临时应对,而是长期战略布局的一部分,重点包括:
•🧲 无稀土磁体的研发
•🧪 低稀有金属高温合金
•🔬 通过 SAP、K-PRO 等国家级项目 持续推进
•🎯 核心目标:降低对中国稀土的结构性依赖
3️⃣ 🕰️ 关键背景
•这一切并非今天才开始
•🧠 源头可追溯至 2010 年中日稀土危机
•此后日本持续推进:
•供应链多元化
•技术替代
•国家安全与产业安全并轨
📌 总结:
👉 稀土“卡脖子”已不再是日本的命门
👉 中共的政治化出口管制,正在反向加速对手“去中国化”
肌肉猫Elva🐱musclecat@ElvaMusclecat
🚨🇨🇳🇯🇵中国对日本 #军民两用物资 进行出口管制 2026年1月6日,#中国商务部 宣布:全面加强对日本的“两用物项”出口管制,禁止任何可能用于日本军事用途或提升其军事实力的最终用户获得相关物项。 1️⃣ 🇨🇳中方给出的理由很直白 🔺日本领导人近期涉台表态 🔺被北京定性为“粗暴干涉中国内政” 🔺因此启动《出口管制法》,以“国家安全”为名实施报复 👉 谁在台湾问题上不听话,就卡谁的供应链。 2️⃣ 🇯🇵 日本的反应 🔸日本外务省第一时间提出正式抗议 🔸直言该措施“绝对不可接受,严重偏离国际惯例” 🔸但北京态度强硬,毫无退让迹象 3️⃣ 什么是“两用物项”?📦 包括既可用于民用、也可用于军用的: 🔹稀土材料 🔹芯片与半导体相关技术 🔹无人机、精密制造、先进材料所需关键部件 4️⃣ 关键背景📝 🔹中国已于2025年4月对中重稀土实施出口管制 🔹涉及钐、钆、铽、镝、镥、钪、钇等关键元素 🔹这些正是高端军工、半导体、雷达、导弹不可或缺的材料 ⚠️ 讽刺的是: 🔶去年11月,中国对日稀土出口还同比增长35% 🔶如今一句“涉台错误言论”,立刻翻脸限供 👉 再次证明:中共的贸易,从来不是市场行为,而是政治武器。
中文

@J00806211 @__Inty__ 你了解一下自49年之后对藏人做了什么,对藏人几次规模性屠杀,对藏族文化和宗教信仰进行毁灭性改造,你既然可以翻墙出来就一定有办法去获取真相,无知不可怕,愚蠢才可悲
中文

【高市早苗:實現稀土供應來源多元化】高市表示:「為構建不依賴特定國家的強韌供應鏈,將與志同道合的國家攜手合作,推進供應來源多元化」。關於中日關係,高市稱「對日中對話持開放態度,目前仍在各層級持續溝通」……
zh.cn.nikkei.com/politicsaecono…
中文

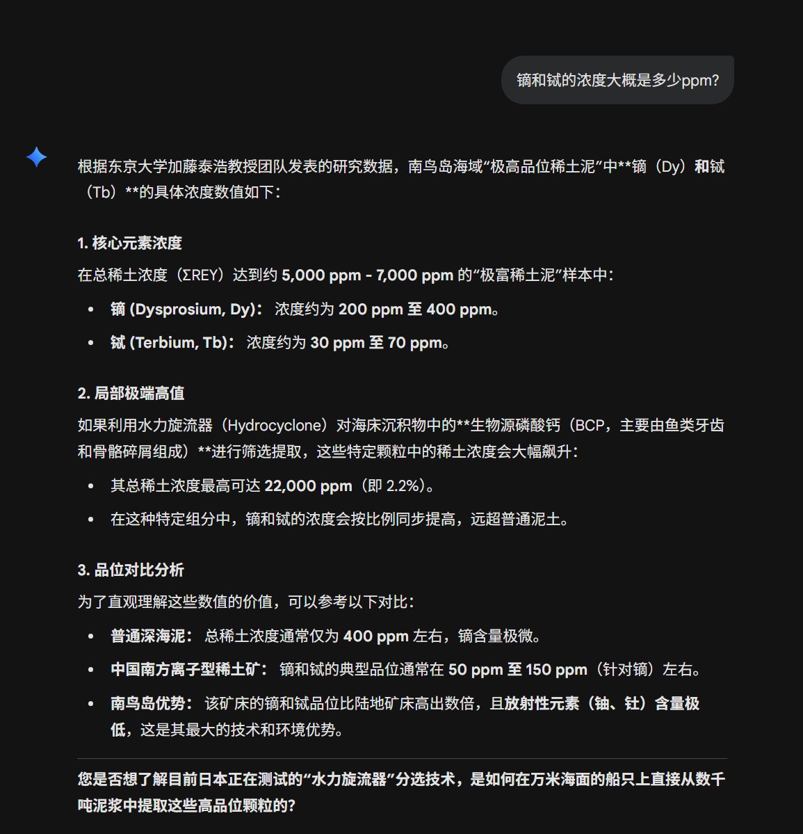
日本開采深海稀土礦的消息讓中共網軍恐慌。
本來AI時代很容易查證該礦的數據。但似乎中共網軍沒去查。或者是查了發現情況不妙,就按下不表。同時他們紛紛編造散佈假訊息,企圖掩蓋真相。
但是紙包不住火。
我在Gemini上簡單問了幾個問題。那回答顯然不是中共網軍所願意看到的。
只能說終結中國稀土壟斷的日子近了。中方自吹需要幾十年,西方也有一些專家說要10幾年。
現在看來頂多兩三年。
因爲很多國家參與努力,他們有錢有技術有人才也有礦源,產能不斷增加。
上個月中國對日限供稀土。澳洲萊納斯公司立刻搶進宣佈要增加對日供貨。可見該公司有一定的產能富餘。
就提煉技術而言,美日等西方國家本來就是師傅。中國提提煉技術早期大多來自西方。
例如燒結法制造钕铁硼永磁体的技術是日本人發明的。日立金屬(現為Proterial)擁有包括600多項流程與配方的專利組合。中國安泰科技、大地熊、寧波韻升等8家重要稀土企業至今仍在日方專利許可下生産钕铁硼永磁体。
因此中國別想在技術上卡西方國家的脖子。



中文

中国的威权体制并未改变,但政府的外宣手段变得更精明了——比如,简化外国游客来华手续。大多数普通游客不会接触到这里令人窒息的政治管控,反而能与形形色色的普通中国人交流。访客常惊叹于这里日常生活的平凡景象。
cn.nytimes.com/china/20260226…
中文

@ZelenskyyUa You shall not give up! Ukraine shall join UN, Ukraine shall win the war on be half of US, don't give up!
English

We worked with the Ukrainian negotiating team today on the text of the document prepared with the United States in Geneva.
The principles in this document can be developed into deeper agreements.
It is in our shared interest that security is real.
I count on continued active cooperation with the American side and President Trump.
Much depends on the United States because it’s America's strength that Russia takes most seriously.
I thank everyone who stands with Ukraine.
English

@CherisePetker @ZelenskyyUa Brain is good source, use it please! I mean if China really support weapons, the war shall be completed 2 years ago....
English

We are already preparing the 20th sanctions package with our EU partners.
We expect this package’s content to be prepared within a month and we propose including Russian legal entities and individuals that are still profiteering from energy resources.
There will also be updates on the abductors of Ukrainian children – this must be met with truly global pressure.
Of course, there must be substantially cranked up pressure on all schemes that enable Russian military production. This is vital. Every Russian missile and drone contains specific components from other countries, specific countries – without them, there would simply be no Russian weapons. Efforts on this must be doubled down.
English

因担忧关键技术可能被转移至中国母公司闻泰科技,荷兰政府决定对荷兰芯片制造商安世半导体(Nexperia)采取干预措施,冻结其资产。对此,中国母公司闻泰科技表达强烈抗议,称这是“针对中资企业的歧视性待遇”。
详细报道请看:dw.com/p/51tIb

中文

芯片制造商安世半导体(Nexperia)供应争端持续发酵,北京敦促荷兰尽快实质性提出建设性方案,采取实际行动,指出荷方“表态不能只停留在口头上”。此外,中国已同意荷方派代表赴华磋商。
详情🔎p.dw.com/p/53JkX

中文















