Arama Sonuçları: "#java22"

20 sonuç
BuildWithYash
BuildWithYash@yash_gurav_2002·
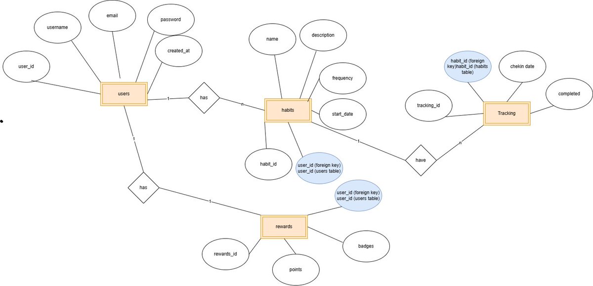
Setting up the backend for my gamified habit tracker was quite a challenge! 💻 Used Spring Initializer to bootstrap the project. Referred to Maven documentation and Telusko's YouTube tutorials for guidance. Learning so much through these hurdles! 💪 #SpringBoot #Java22 #Maven
English
0
0
0
117