
Rameses10
12.9K posts

Rameses10
@AstroRMin10
Strictly Introvert I ISTP | NSFW opinion | บ่นชีวิตบ้าง ก่นด่าเผด็จการบ้าง 18+บ้าง มีวิชาการบ้าง | https://t.co/I0K21KkSQO acc lock : @AstroRMinX
Bangkok, Thailand เข้าร่วม Ağustos 2016
738 กำลังติดตาม7.5K ผู้ติดตาม
ทวีตที่ปักหมุด

กติกา การเข้า acc lock
twitter.com/AstroRMinX
- กด follow acc นี้ และ acc lock
แค่นั้น พอ ง่ายมะ 😆
ไทย

สวิสฯแพงค่า รร จริง >> ตามด้วยค่าสวิสพาส ถ้าขึ้นยอดเขาส่วนใหญ่ก็ต้องจ่ายเพิ่มอีก ส่วนค่ากินถ้ากินในร้านก็แพงกว่าปารีส แต่ถ้ากินใน Coop Migro ราคาพอๆกับปารีส
หมีเคน@PolarKen
ทริปสวิสคือแพงบ้าบอมาก 555555555 แม่งน่าจะ 2 เท่ายุโรปประเทศอื่นได้เลยอะ แต่ก็ไปนอนแบบ Tourist Highlight ทัวร์น้ำเน่า โรแมนติกแหละ Zermatt / Interlaken งี้ พยายามหาโรงแรมนอนก็คือราคาบ้าเลือดมาก แล้วสภาพแบบ 2-3 ดาวอะ เป็น Lodge ธรรมดา ผันไปนอน AirBnB ก็ยังราคาเดือด แต่ได้ห้องใหญ่หน่อยและมีพื้นที่กว่า
ไทย

@Peony_sweetie ไม่
และบางครั้ง กับลูกค้า ก็ไม่พูดแทนตัวว่าหมอด้วย
ถ้าน่ารำคาญ หรือกำลังเคือง จะใช้ ผม ด้วยซ้ำ
ไทย

@Jkitikitty เคยถาม อ.สูติ
"...พวก case OPD / pv โง่ๆ อาจมี request หมอหญิงบ้าง
แต่เวลาหน้าสิ่วหน้าขวาน เวลาจะคลอด
ไม่เคยมีใครสน หรือระบุเพศหมอ"
ไทย

มีหลายโรงพยาบาลที่สูติแพทย์เป็นชายล้วน
MR DANIEL@Maazijnr
Should male doctors be allowed in the delivery room?
ไทย

Bookmark ไว้แล้วทุกคอม (update ASCVD online calculator)
tools.acc.org/CVD-Risk-Estim…
#PREVENT #ASCVD
ไม่ได้เชียร์ Statin เบอร์นั้น แต่ถ้าต้องให้ ก็จงให้
----
Credit : คลินิกแพทย์ครรชิต-แพทย์สุวิโชติ เชี่ยวชาญ
facebook.com/clinicKunchitS…
แนวทางรักษาไขมันสูง ใหม่ล่าสุด 2026 !!
จาก New 2026 ACC/AHA guideline Dyslipid ออกมาเมื่อ 13 มี.ค.2026
📷 สรุปวิธีรักษาไขมันสูง ในคนไข้ 8 กลุ่ม
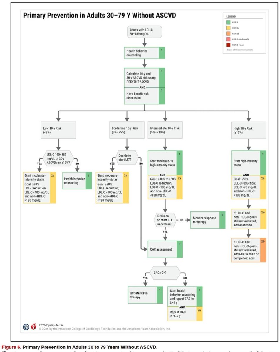
📷 อายุ 30-79 + LDL 70-189 without ASCVD
📷 Calcium score (CAC score)
• ควรตรวจในคนไข้รายไหน ?
• ตรวจและแปลผลอย่างไร ?
• นำมาพิจารณาให้ Statin อย่างไร ?
📷 Severe hypercholesterolemia : LDL ≥190
📷 DM without established ASCVD
📷 Secondary ASCVD Prevention
📷 CKD stage 3 or higher
📷 คนไข้ HIV
📷 คนไข้มะเร็ง
📷 ยาลดไขมัน
ชนิด, Dose, รายละเอียดของยาแต่ละตัว
📷 Lp(a)
คืออะไร ?, มีอันตรายอย่างไร ?
เจาะแล้วมีประโยชน์อย่างไร ?
ควรเจาะในคนไข้รายไหน ?
ต้องงดอาหารก่อนเจาะหรือไม่ ?
วิธีลด Lp(a) มีอะไรบ้าง ?
เจาะแล้วพบว่า Lp(a) สูง ทำอย่างไร ?
📷 ApoB
คืออะไร ?
มีความสำคัญอย่างไร ?
ควรเจาะในคนไข้รายไหน ?
__________________________________________
📷 อายุ 30-79 + LDL 70-189 without ASCVD
__________________________________________
📷 ประเมิน ASCVD risk ก่อนนะครับ !!
โดยใช้ "PREVENT-ASCVD equations" !!
📷 Low 10-y risk (<3%)
📷 LDL 160-189 or 30-y ASCVD risk ≥10% (สำหรับคนอายุ 30–59 y)
📷 moderate-intensity statin (class 2a)
(goal = LDL <100 + ลดลง ≥30% + non-HDL C <130)
📷 LDL <160 and 30-y ASCVD risk <10%
📷 health behavior counseling (class 1)
📷 Borderline 10-y risk (3% to <5%)
📷 moderate-intensity statin (class 2a)
(goal = LDL <100 + ลดลง ≥30% + non-HDL C <130)
📷 ควรประเมิน Risk enhancer (ดูจากตารางด้านล่าง) ประกอบการพิจารณาให้ statin ด้วย
(class 2a)
📷 if high-sensitivity C-reactive protein (hsCRP) ≥2 mg/L on 2 successive occasions โดยไม่มีสาเหตุ
--> ให้ high-intensity statin (class 2a)
📷 ถ้ายังตัดสินใจไม่ได้เรื่องการให้ statin
ให้ประเมิน CAC testing (coronary artery calcium) โดยใช้ non-contrast-gated cardiac CT (class 1) (โดยทั่วไปแนะนำให้ทำในชายอายุ ≥40 และ หญิงอายุ ≥45)
📷 if CAC >0 --> ให้ statin (class 1)
📷 if CAC =0 --> health behavior counseling
+ repeat CAC 3-7 y (class 1)
📷 Intermediate 10-y risk (5% to <10%)
📷 moderate-high intensity statin (class 1)
(goal = LDL <100 + ลดลง ≥30% to ≥50% + non-HDL C <130) (class 2a)
(ถ้าคนไข้อยู่ใน higher end of this risk range แนะนำให้ใช้ high intensity statin เพื่อลด LDL ≥50%)
📷 ถ้ายังตัดสินใจไม่ได้เรื่องการให้ statin
ให้ประเมิน CAC testing (class 1)
📷 พิจารณาให้ statin จาก CAC ในเกณฑ์เดียวกับกรณี borderline 10-y risk ข้างต้น
📷 High 10-y risk (≥10%)
📷 high intensity statin (class 1)
(goal = LDL <70 + ลดลง ≥50% + non-HDL C <100) (class 2a)
📷 if not achieved LDL & non-HDL C goal
📷 add ezetimibe (class 2a)
📷 add PCSK9 mAb or Bempedoic acid
(with or without ezetimibe) (class 2b)
📷 Special consideration
📷 if life expectancy <1 y
📷 อาจพิจารณาหยุดยาลดไขมัน (class 2b)
📷 คนไข้ที่มี baseline untreated LDL <70 และ
non–HDL-C <100 without additional ASCVD
risk factors
📷 ไม่ต้องให้ยา statin (class 3 ; No benefit)
__________________________________________
📷 Calcium score (CAC score)
(Coronary artery calcium score)
นำมาพิจารณาให้ Statin อย่างไร ?
__________________________________________
📷 Calcium score (CAC score)
ควรตรวจในคนไข้รายไหน ?
📷 Men ≥40 or Women ≥45 Years ที่ประเมินความเสี่ยงโดยใช้ PREVENT-ASCVD equations แล้วตกอยู่ในกลุ่ม Intermediate 10-y risk (5% to <10%) หรือ Borderline 10-y risk (3% to <5%) และยังตัดสินใจไม่ได้แน่ชัดว่าควรให้ยา statin หรือไม่
📷 CAC score ตรวจและแปลผลอย่างไร ?
📷 ตรวจโดยใช้ non-contrast-gated cardiac CT
📷 แปลผล
📷 CAC score แสดงถึง overall amount of calcified coronary plaque ซึ่งบ่งบอกถึงการมี subclinical atherosclerosis โดยที่ CAC score ยิ่งสูง ก็จะพยากรณ์ได้ว่าคนไข้ยิ่งมีโอกาสสูงที่จะเกิด MACE (major adverse CV event) ในอนาคต และความสัมพันธ์ระหว่าง CAC score กับการเกิด MACE นี้พบว่าเป็นไปในแบบที่แทบจะเป็น linear relationship เลยทีเดียวครับ
📷 CAC score แบ่งระดับความรุนแรงได้ดังนี้
📷 absent (0 AU)
📷 minimal (1-9 AU)
📷 mild (10-99 AU)
📷 moderate (100-299 AU)
📷 severe (300-999 AU)
📷 extensive (≥1000 AU)
📷 CAC score นำมาพิจารณาให้ Statin อย่างไร ?
📷 CAC score 1-99 AU and <75th standardized percentile for age, sex & race
📷 moderate intensity statin (class 2a)
📷 Goal = LDL <100 + ลดลง ≥30-49% + non-HDL C <130 (class 2a)
📷 CAC score 100-299 AU or ≥75th standardized percentile for age, sex & race
📷 ให้เริ่มยาลดไขมัน (statin เป็น first-line Rx)
(class 1)
📷 Goal = LDL <70 + ลดลง ≥50% + non-HDL C <100 (class 1)
📷 CAC score 300-999 AU (severe)
📷 ให้เริ่มยาลดไขมัน (statin เป็น first-line Rx)
(class 1)
📷 Goal
📷 LDL <70 + ลดลง ≥50% + non-HDL C <100 (class 1) + optional apoB goal <70
📷 optional : LDL <55 + non-HDL C <85 (class 2a) + optional apoB goal <55
(โดยใช้วิธีเพิ่ม intensity of statin หรือ add ezetimibe, PCSK9 mAb, or bempedoic
acid) (class 2a)
📷 CAC score ≥1000 AU (extensive)
📷 ให้เริ่มยาลดไขมัน (statin เป็น first-line Rx)
(class 1)
📷 goal : LDL <55 + ลดลง ≥50% + non-HDL C <85 (class 1) + optional apoB goal <55
📷 incidental finding of mild CAC on noncardiac CT scan
📷 moderate intensity statin (class 2a)
📷 Goal = LDL <100 + ลดลง ≥30-49% + non-HDL C <130 (class 2a)
📷 moderate-to-severe incidental coronary atherosclerosis identified on noncardiac CT scans (eg, by visual estimation or a validated artificial intelligence-based algorithm)
📷 moderate-high intensity statin (class 2a)
📷 Goal = LDL <70 + ลดลง ≥50% + non-HDL C <100 (class 2a)
📷 คนไข้ที่มี LDL ต่ำกว่า targets สำหรับแต่ละ CAC levels อยู่แล้วโดยที่ไม่ได้ on statin
📷 ก็ยังแนะนำให้ใช้ยาเพื่อลด LDL ลง ≥30% ด้วยนะครับ
📷 CCTA (coronary CT angiography)
พิจารณาทำในรายไหน ?
📷 อาจพิจารณาทำ CCTA (coronary CT angiography) ในคนไข้ที่ไม่เคยมี ASCVD แต่ likely ที่จะมี high burden of "noncalcified" plaque (eg, inflammatory disorders, HIV, and diabetes) เพื่อช่วยตัดสินใจในการให้ statin (class 2b)
__________________________________________
📷 Severe hypercholesterolemia : LDL ≥190
__________________________________________
📷 without clinical ASCVD, additional ASCVD risk factors, HeFH, or subclinical atherosclerosis
📷 maximally tolerated statin (class 1)
(goal = LDL <100 + non-HDL C <130)
📷 if not achieved LDL & non-HDL C goal
📷 add ezetimibe, PCSK9 mAb and/or
bempedoic acid (class 1)
📷 add inclisiran (as alternative to PCSK9 mAb) with or without ezetimibe (class 2a)
(ณ ชั่วโมงนี้ inclisiran ยังถือเป็น second-line PCSK9i โดยยังได้ข้อบ่งชี้เพียงแค่ใช้ลด LDL เท่านั้น เนื่องจากยังต้องรอดู CV benefit จาก CV outcome trials อยู่ครับ)
📷 without clinical ASCVD but with HeFH, additional ASCVD risk factors, or subclinical atherosclerosis (documented coronary calcification)
📷 รักษาเหมือนข้อ 1 แต่ขยับ goal = LDL <70 + non-HDL C <100
📷 with clinical ASCVD
📷 รักษาเหมือนข้อ 1 แต่ขยับ goal = LDL <55 + non-HDL C <85 + optional apoB goal <55
__________________________________________
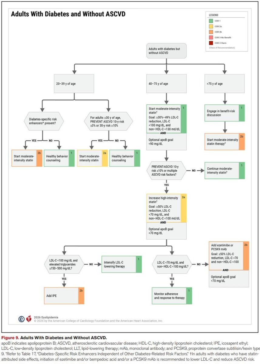
📷 DM without established ASCVD
__________________________________________
📷 อายุ 20-39
📷 moderate-intensity statin ใน 2 กรณี
📷อายุ ≥30 + PREVENT ASCVD 10-y risk ≥3% หรือ 30-y risk ≥10% (class 2a)
📷 มี Diabetes-specific risk enhancer
(DM of long duration [≥10 y of T2DM, ≥20 y of T1DM], albuminuria (≥30 μg of albumin/
mg cr), eGFR <60, retinopathy, neuropathy, or ABI <0.9) (class 2b)
📷 อายุ 40-75
📷 moderate-intensity statin (class 1)
📷 Goal = LDL <100 + ลดลง ≥30-49% + non-HDL C <130 (class 1) + optional apoB goal <90
📷 high intensity statin (class 2a)
if PREVENT ASCVD 10-y risk ≥10% or multiple ASCVD risk factors
📷 Goal = LDL <70 + ลดลง ≥50% + non-HDL C <100 (class 2a) + optional apoB goal <70
📷 add ezetimibe or PCSK9 mAb (class 2b)
if not achieved LDL & non-HDL C goal
📷 add IPE (after a statin) (class 2b)
if additional ASCVD risk factor(s) + LDL<100 + fasting TG 150–499
หมายเหตุ
Additional ASCVD risk factor(s) ในกรณีนี้
ดูจาก REDUCE-IT inclusion criteria ได้แก่
men ≥55 y, women ≥65 y, cigarette smoking or stopped smoking within 3 mo, HT (SBP ≥140 or DBP ≥90 or ใช้ยา HT อยู่), HDL ≤40 for men or ≤50 for women, hs-CRP >3.0 mg/L, CrCl >30 and <60, retinopathy, albuminuria (≥30 μg of albumin/mg Cr), ABI <0.9
📷 อายุ >75 + estimated life expectancy≥2.5y
📷 moderate-intensity statin (class 2b)
📷 ถ้ามี statin-attributed side effects
📷 initiation of ezetimibe and/or bempedoic acid or a PCSK9 mAb (class 1)
__________________________________________
📷 Secondary ASCVD Prevention
__________________________________________
📷 Clinical ASCVD "Not at Very High Risk"
(ดู criteria สำหรับ Very High Risk จากรูปด้านล่างนะครับ)
📷 goal
📷 LDL <70 + ลดลง ≥50% + non-HDL C <100 (class 1) + optional apoB goal <70
📷 optional goal : LDL <55 + non-HDL C <85 (class 2a) + optional apoB goal <55
📷 ยา
📷 high intensity statin (class 1)
📷 if not achieved LDL & non-HDL C goal
📷 add ezetimibe, PCSK9 mAb and/or bempedoic acid (class 2a)
📷 inclisiran (with or without ezetimibe)
ใช้แทน PCSK9 mAb เมื่อไม่สามารถใช้ PCSK9 mAb ได้ หรือมี strong preference for less frequent dosing (class 2a)
📷 Clinical ASCVD "at Very High Risk"
(include ASCVD with CKD)
📷 goal : LDL <55 + ลดลง ≥50% + non-HDL C <85 (class 1) + optional apoB goal <55
📷 ยา
📷 high intensity statin (class 1)
📷 if not achieved LDL & non-HDL C goal
📷 add ezetimibe and/or PCSK9 mAb
(class 1)
📷 add bempedoic acid, with or
without ezetimibe and/or PCSK9 mAb
(class 2a)
📷 inclisiran (with or without ezetimibe)
ใช้แทน PCSK9 mAb เมื่อไม่สามารถใช้ PCSK9 mAb ได้ หรือมี strong preference for less frequent dosing (class 2a)
📷 HFrEF Due to ASCVD (IHD) + มี reasonable life expectancy (3–5 y) + not already on a statin
📷 อาจพิจารณาเริ่มให้ moderate-intensity statin เพื่อลด ASCVD events (class 2b)
📷 HFrEF ที่ไม่มี ASCVD + ไม่มีข้อบ่งชี้อื่นของ statin --> ไม่แนะนำให้ statin (class 3 ; No benefit)
__________________________________________
📷 CKD stage 3 or higher
__________________________________________
📷 CKD stage 3 or higher + อายุ 40-75
+ LDL 70-189
📷 แนะนำให้ moderate-intensity statin or moderate-intensity statin + ezetimibe เพื่อลด ASCVD risk (class 1)
📷 CKD stage 3 or higher + clinical ASCVD
📷 แนะนำให้ high-intensity statin with or without ezetimibe and/or a PCSK9 mAb
(goal : LDL <55 + ลดลง ≥50% + non-HDL C <85) (class 1)
📷 CKD ที่ require maintenance hemodialysis
📷 อาจพิจารณา continue statin เพื่อลด risk of ASCVD events โดยพิจารณาจากหลายๆปัจจัย เช่น expected survival, other comorbidities, and severity of ASCVD (class 2b)
__________________________________________
📷 คนไข้ HIV
__________________________________________
📷 คนไข้ HIV อายุ 40-75
📷 แนะนำให้ statin เพื่อลด risk of a first
ASCVD event และลด rate of coronary
atherosclerosis progression (class 1)
__________________________________________
📷 คนไข้ cancer
__________________________________________
📷 if life expectancy ≥ 2 y ให้พิจารณาใช้ statin ได้ตามข้อบ่งชี้เหมือนคนไข้ที่ไม่ได้เป็นมะเร็ง
📷 อาจพิจารณาเริ่มให้ statin เพื่อ prevent anthracycline-induced cardiotoxicity
(class 2b)
__________________________________________
📷 ยาลดไขมัน
ชนิด, Dose, รายละเอียดของยาแต่ละตัว
ดูจากตารางด้านล่าง
__________________________________________
__________________________________________
📷 Lp(a)
__________________________________________
📷 Lp(a) คืออะไร ?
📷 คือ LDL-like particle ที่มี structure แตกต่างไปจาก LDL โดยจะ carries a single apoprotein(a) strand bound to its apoB-100 component
📷 Lp(a) มีอันตรายอย่างไร ?
📷 Lp(a) เป็น genetic risk factor ในการเกิด ASCVD ครับ (independent of LDL and other risk factors)
📷 ระดับของ Lp(a) ที่สูงจะสัมพันธ์กับการเกิด ASCVD อย่างชัดเจน โดยผ่านกลไกหลายๆอย่าง เช่น proatherogenic and proinflammatory effects ซึ่งส่วนหนึ่งก็ถูกกระตุ้นจาก oxidized phospholipids on Lp(a) นั่นเอง
📷 เจาะแล้วมีประโยชน์อย่างไร ?
📷 เจาะเพื่อ identify คนไข้ที่ increased ASCVD risk (independent of LDL and other risk factors)
📷 ควรเจาะในคนไข้รายไหน ?
📷 in all adults !! ควรเจาะอย่างน้อย 1 ครั้งในชีวิตครับ (class 1)
(ระดับของ Lp(a) จะไม่ค่อยเปลี่ยนแปลงตามกาลเวลา และไม่ค่อยเปลี่ยนแปลงตาม lifestyle factors ด้วยครับ เนื่องจากเป็นปัจจัยทาง genetic ยกเว้น ช่วง menopause transition อาจจะมีค่าเปลี่ยนแปลงได้บ้าง หรือมี secondary cause of elevated Lp(a) เช่น kidney, liver, thyroid disease, pregnancy, certain medications)
📷 เจาะใน first-degree family members ของคนไข้ที่เป็น FH, premature ASCVD, or
high Lp(a) (class 1)
📷 ต้องงดอาหารก่อนเจาะหรือไม่ ?
📷 ไม่ต้อง fasting เลยครับ !!
📷 วิธีลด Lp(a) มีอะไรบ้าง ?
📷 PCSK9i (mAbs and small-interfering
RNA)
--> ลด Lp(a) ได้ ∼15-30%
(ณ ชั่วโมงนี้ PCSK9i ยังไม่ได้รับ FDA-approved for Lp(a) lowering นะครับ แต่ก็เริ่มมีข้อมูลสนับสนุนมากขึ้นเรื่อยๆในแง่ของ clinical outcome)
📷 Specific Lp(a)-lowering therapies
(ลด Lp(a) production ได้แก่ mRNA therapies or oral small-molecule inhibitors)
--> กำลังมีการศึกษาใน randomized clinical outcomes trials อดใจรออีกซักหน่อยนะครับ !!
📷 lipoprotein-apheresis
📷 Lifestyle management
-->ไม่ค่อยมีผลต่อระดับ Lp(a) ครับ เพราะเป็นปัจจัยทาง genetic
📷 statin
--> ไม่มีผลลดระดับ Lp(a) และอาจเพิ่มระดับ Lp(a) เล็กน้อยด้วยซ้ำ โดยเฉลี่ยแล้วจะเพิ่ม ~1.1 mg/dL แต่ก็ถือว่าไม่จำเป็นต้องหยุดใช้ statin นะครับ เนื่องจากมี strong benefit ในการ prevent ASCVD
📷 เจาะแล้วพบว่า Lp(a) สูง ทำอย่างไร ?
(Lp(a) ≥50 mg/dL จึงจะถือว่าสูงนะครับ โดยพบได้ ~20% ของประชากร)
📷 คนไข้ที่ยังไม่มี ASCVD
📷 แนะนำให้รีบ optimal early control of modifiable CV risk factors โดยการคุม BP, BS, lipid ให้ดีที่สุด รวมถึงการพิจารณาเริ่มให้หรือ intensified statin เพื่อลด LDL และลด ASCVD risk (class 1)
📷 คนไข้ที่มี clinical ASCVD + elevated Lp(a) + ได้ maximally tolerated statin แล้วยังไม่ achieved LDL and non–HDL goals
📷 ให้ add PCSK9 mAb (class 1)
เพื่อให้ achieved LDL, non–HDL, ApoB goal +
potential additional benefit of moderate Lp(a) lowering
📷 คนไข้ที่ Lp(a) ≥60 mg/dL + FH + (CAD or PAD)
📷 ให้ทำ lipoprotein-apheresis (FDA-approved based on observational data)
__________________________________________
📷 ApoB
__________________________________________
📷 ApoB คืออะไร ?
📷 ApoB เป็นการวัด atherogenic particle number โดยตรง ซึ่งจะมีจำนวน 1 molecule per LDL, VLDL and Lp(a) particle ซึ่งแตกต่างจากตัวเลข LDL ที่จะ reflects ถึง cholesterol mass ที่อยู่ภายใน LDL particles มากกว่าที่จะ reflects ถึง number of atherogenic lipoproteins
(แต่ LDL ยังคงเป็น traditional lipid marker for ASCVD risk assessment and treatment targets อยู่นะครับ)
📷 ApoB มีความสำคัญอย่างไร ?
📷 ApoB สามารถ predicts ASCVD risk ได้
accurate กว่า LDL ใน setting คนไข้ที่มี
discordance กันระหว่างตัวเลข LDL และ ApoB เช่น LDL อยู่ใน target ดีแล้ว แต่ ApoB ยังสูงเกิน goal ซึ่งจะถือว่าคนไข้จะยังมี persistent atherogenic particle burden (ยังมี residual CVD risk in statin-treated populations)
ที่จำเป็นต้องปรับยาเพิ่มต่อครับ โดย pattern แบบนี้มักพบในกลุ่มคนไข้ cardiometabolic disease, including ASCVD, CKM syndrome, diabetes, and/or TG ≥150 mg/dL ซึ่งในกรณีแบบนี้เราจะถือว่า ApoB เป็น more reliable marker for ASCVD risk and therapeutic guidance ครับ
📷 ApoB ยังสัมพันธ์กับการเกิด CV events independent of LDL ด้วยครับ
📷 ตัวเลข ApoB จึงสามารถใช้เป็นได้ทั้ง target ในการใช้ยารักษา และใช้เป็นตัวบอก ASCVD risk ได้ด้วย
📷 ควรเจาะในคนไข้รายไหน ?
📷 คนไข้ที่ใช้ยาลดไขมันอยู่แล้ว โดยเฉพาะคนไข้ที่เป็น ASCVD, CKM syndrome, type 2 diabetes, and/or elevated TG ที่ achieved LDL and/or non–HDL-C goals แล้ว ควรเจาะ ApoB ดูเพื่อช่วยตัดสินใจว่าจะต้องปรับยาเพิ่มต่ออีกหรือไม่ (class 2a)
📷 คนไข้ที่ยังไม่ได้ใช้ยาลดไขมัน อาจพิจารณาเจาะ ApoB เพื่อช่วย enhance ASCVD risk assessment และช่วยตัดสินใจในการเริ่มให้ยา และช่วย characterize inherited lipid disorders (class 2b)
__________________________________________
Reference
📷 2026 ACC/AHA/AACVPR/ABC/ACPM/ADA/
AGS/APhA/ASPC/NLA/PCNA Guideline on
the Management of Dyslipidemia: A Report of the American College of Cardiology/American Heart Association Joint Committee on Clinical Practice Guidelines
13 มี.ค.2026
#dyslipidemia #accahaguideline #ไขมันในเลือดสูง




ไทย

@heijix86 ขึ้นฝั่งไหนอะ บันไดใหญ่ หรือบันไดข้าง
นี่คือ พอลง metro เจอบันไดข้าง เลย ว่าถ้ากลับไปอีกครั้ง จะลองขึ้นบันไดใหญ่ข้างหน้าดู
ไทย

@hahokjedpad @Mr_Whathapened Orchidectomy มันมีข้อบ่งชี้ใน case CA prostate นะ ไม่ใช่เรื่องแปลกอะไร

@Mr_Whathapened เคยเจอโรงบาลเอกชนรักษามะเร็งต่อมลูกหมากแต่ไปตัดอัณฑะ งงมาก
ไทย

“ถ้าย้อนเวลากลับไปได้… นุชคงไม่พาปาป๊ามาไทย” 🖤🥹
#เรื่องราวสุดสะเทือนใจของ “คุณนุช” ที่ออกมาเล่าความสูญเสียครั้งใหญ่ในชีวิต พร้อมตั้งคำถามและอยากได้ความเป็นธรรม 🙏
สามีของเธอเป็นชาวต่างชาติ ✈️ เดินทางมาไทยเพียงเพื่อ “ตรวจสุขภาพ” ทั้งที่ก่อนหน้านี้ไม่ได้มีอาการป่วยร้ายแรง คิดแค่ว่าอาจเป็นไซนัส และมีคิวนัดตรวจที่ต่างประเทศในเดือนเมษายน
แต่เพราะไม่อยากรอนาน คุณนุชจึงตัดสินใจซื้อตั๋วเครื่องบินเกือบ 90,000 บาท 💸 ให้สามีมารักษาที่ไทย
เมื่อมาถึง 🏥 ได้เข้าตรวจที่โรงพยาบาลแห่งหนึ่ง
เริ่มจาก MRI ผลออกมาปกติทุกอย่าง
แต่เพื่อความสบายใจ จึงซื้อแพ็กเกจตรวจเพิ่มกว่า 20,000 บาท 🧾
จนพบ “ความเสี่ยงเส้นเลือดหัวใจตีบ”
แพทย์แนะนำให้ตรวจต่อด้วยการฉีดสี และเข้าพัก ICU
ผลสุดท้ายพบว่ามีเส้นเลือดหัวใจตีบหลายจุด
จึงทำ “บอลลูนหัวใจ” (หัตถการที่บอกว่าความเสี่ยงต่ำ) 💉
ทำทั้งหมด 3 เส้น ค่าใช้จ่ายเกือบ 800,000 บาท
หลังทำเสร็จ พักฟื้นไม่นานก็ได้กลับบ้าน 🏡
เย็นวันอาทิตย์ยังพูดคุย ใช้ชีวิตได้ปกติ
แต่เช้าวันจันทร์ประมาณ 11 โมง ⏰
เขาเกิดอาการเจ็บหน้าอกเฉียบพลัน
ถูกนำส่งโรงพยาบาลใกล้เคียง แต่ไม่สามารถยื้อชีวิตไว้ได้ 😭
ผลสรุปคือ “กล้ามเนื้อหัวใจตายเฉียบพลัน” 💔
สิ่งที่เจ็บปวดที่สุด…
ไม่ใช่แค่การสูญเสีย แต่คือ “คำถามที่ยังไม่มีคำตอบ”
คนที่มาตรวจสุขภาพ ทำไมถึงเสียชีวิตในเวลาไม่ถึง 24 ชั่วโมงหลังกลับบ้าน?
หัตถการที่บอกว่าเสี่ยงต่ำ ทำไมจบลงแบบนี้?
ถ้ายังมีความเสี่ยง…ทำไมให้กลับบ้านเร็วเกินไป?
คุณนุชยืนยันทั้งน้ำตา 😢
“ถ้ารู้ว่าจะต้องเสียเขาไปแบบนี้ จะไม่มีวันพามาไทยแน่นอน”
เธอบอกว่า…ไม่ได้เสียดายเงินเกือบล้าน 💸
ถ้ามันแลกกับการที่สามียังมีชีวิตอยู่
แต่วันนี้…ทุกอย่างหายไปในไม่กี่วัน
หลังเหตุการณ์ โรงพยาบาลมีเพียงการแสดงความเสียใจเบื้องต้น ด้วยพวงหรีด 1 พวง 🕊️
ซึ่งยิ่งทำให้เธอรู้สึกว่า ชีวิตของสามีมีค่าเพียงเท่านั้นหรือ…
เธอไม่ได้ออกมาพูดเพื่อโจมตีใคร
แต่ต้องการ “ความจริง” และอยากให้เรื่องนี้เป็นอุทาหรณ์ ⚠️
📌 คำถามที่เธออยากรู้
👉 กรณีแบบนี้เกิดขึ้นได้มากแค่ไหน
👉 การทำบอลลูนหัวใจ มีความเสี่ยงถึงชีวิตภายหลังหรือไม่
👉 ขั้นตอนการรักษา มีอะไรที่ควรถูกตรวจสอบเพิ่มเติมหรือเปล่า
“นุชแค่คนธรรมดา…ที่อยากรู้ว่าการสูญเสียครั้งนี้ มันเกิดขึ้นเพราะอะไร” 🖤
ขอเป็นกำลังใจให้คุณนุชนะคะ 🙏
แม้มันจะเป็นความเจ็บปวดที่ยากจะยอมรับ
แต่เรื่องราวนี้จะเป็นอุทาหรณ์สำคัญให้ใครอีกหลายคนได้ระวังและตัดสินใจรอบคอบมากขึ้น ❤️

ไทย

บันทึกนิราศโตเกียว update 2026
- ผู้ชายต่ำกว่า 30 ค่าเฉลี่ยหน้าตาหล่อกว่าดาราวายไทยแบบฟ้ากับเหว
เด็กวัยรุ่นบ้านๆ ทรงเอ ยังหล่อปานเทพบุตร
สงสัยทำไม คัดแต่แย้มาเป็น idol
- 会社員 หรือ SalaryMan in suit คือ เทพบุตรข้อข้างต้น ตอน top form
หนัง ชมพู / AV ชายหญิง ผู้หญิงไม่ตรงปกเยอะ
แต่สำหรับ GV ถ้าถามว่า ตรงปกจริงเหรอ ขอยืนยันว่า ตรง !! เพราะนี่คือ mean เผลอๆจะ baseline ด้วย
(รูปประกอบ รหัส EXFD230 กับ
COAT1954)
- เด็กไทย ยกนิ้ว 1000 เดียวถึงยอมถอด จนจะครึ่งหมื่นถึงยอมแถมน้ำ จูบได้บ้างไม่ได้บ้าง
เด็กยุ่น ราคามาตรฐาน ไม่มีบวกเพิ่ม 60 min 90 min overnight เท่าไหร่เท่านั้น
น้ำ คือ รวมใน package จูบไฟลุก อาบน้ำให้ในบางร้าน
ไม่มีไม่ตรงปก มีแต่ไม่ให้เห็นปก 😅
- คนเย็นชา level คน กทม.คอนโดเดียวกัน ห้องชั้นเดียวกันแต่ไม่ติดกัน/คณะแพทย์ในวงสังคมที่ไม่สนิท และไม่มีเหตุต้องพูดคุยกัน
คนไทยแท้อาจอึดอัด
คนกทม.introvert คือเฉยๆ ไม่ได้ชอบ และไม่ได้อึดอัด
- ความสับสนในการต่อสายรถสามบริษัท ในแง่ ทางเข้า/ไปต่อ โดยเพาะ ที่อยู่ห่างกันมากๆ ยังคงเดิม (bug) และยังไม่มีทีท่าว่าจะเปลี่ยน คาดว่าเขาน่าจะมองว่าเป็นเสน่ห์ของเมือง (feature)
(ปล. พ่องงงงง)
- android คือลูกเมียน้อย เวลาจะใช้ ic card ใดๆ
- ในขอบข่ายงานที่รับผิดชอบ คนทำกันเต็มที่ แต่พอนอกขอบข่าย คือ ปฏิเสธทันที
ในขณะคนไทย มักไม่ทุ่มอะไรเบอร์นั้นกับงาน แต่พร้อมทำงานนอก JD ไม่ว่าจะโดนบังคับด้วยคำว่า "โห่ ทำไมแล้งน้ำใจ" หรือ ด้วยใจจริง
- ซากุระ ถ้าในเมืองไม่สวย รีบออกนอกเมืองด่วน บ้านนอกกว่า สวยกว่าหมด
อาทิ ถ้าชอบ แบบ Meguro river (JR Meguro sta., Tokyo) แนะให้ไป Motoara river (JR Fukiage station sta., Saitama)
เรื่องรีวิว เดี๋ยวมาเล่าใน acc lock หาสาระการนวดไม่ได้ มีแต่นาบล้วน 🤣


ไทย

แน่ใจนะว่าไม่ได้ป่วยเป็น narcolepsy
Mean latency สั้นเกิ๊นนนน
คนปกติ ขอสัก 10 min ก็พออออ
ᴛᴀᴋᴋᴜɴɢ 𓏰˙Ⱉ˙@iTakkung
คนที่ทิ้งตัวลงนอนแล้วหลับได้ภายใน 5 นาที นี่เค้าทำบุญด้วยอะไร?
ไทย


















