CEAMS Project
9 posts

CEAMS Project
@CEAMSPROJECT
The CEAMS Project will produce an adaptive metamaterial structure controlled by application-specific integrated circuits, for ICT applications.
Cyprus เข้าร่วม Haziran 2023
15 กำลังติดตาม6 ผู้ติดตาม

Reflecting on a year of progress for our @CEAMSPROJECT. Grateful for the dedication of our team. Together, we achieve engineering breakthroughs and pay the way for future success. @SignalGeneriX

English

Scalable and Programmable metasurfaces can be benefited tremendously with asynchronous integrated circuits. More information can be found in ieeexplore.ieee.org/stamp/stamp.js….

English

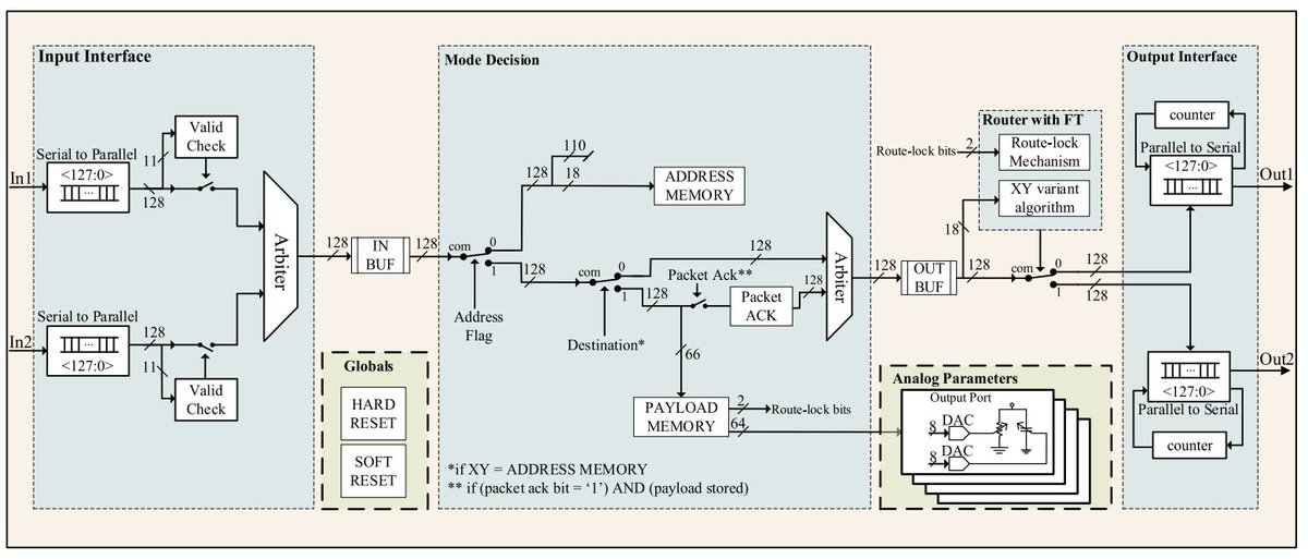
A unique ASIC architecture for inter-chip networking on metamaterial cells. More info: ieeexplore.ieee.org/stamp/stamp.js…

English

The metasurface unit-cells have a chip on their back for programmability, providing a variety of improvements. RIS's will benefited tremendously from this technology.
ieeexplore.ieee.org/abstract/docum….

English









