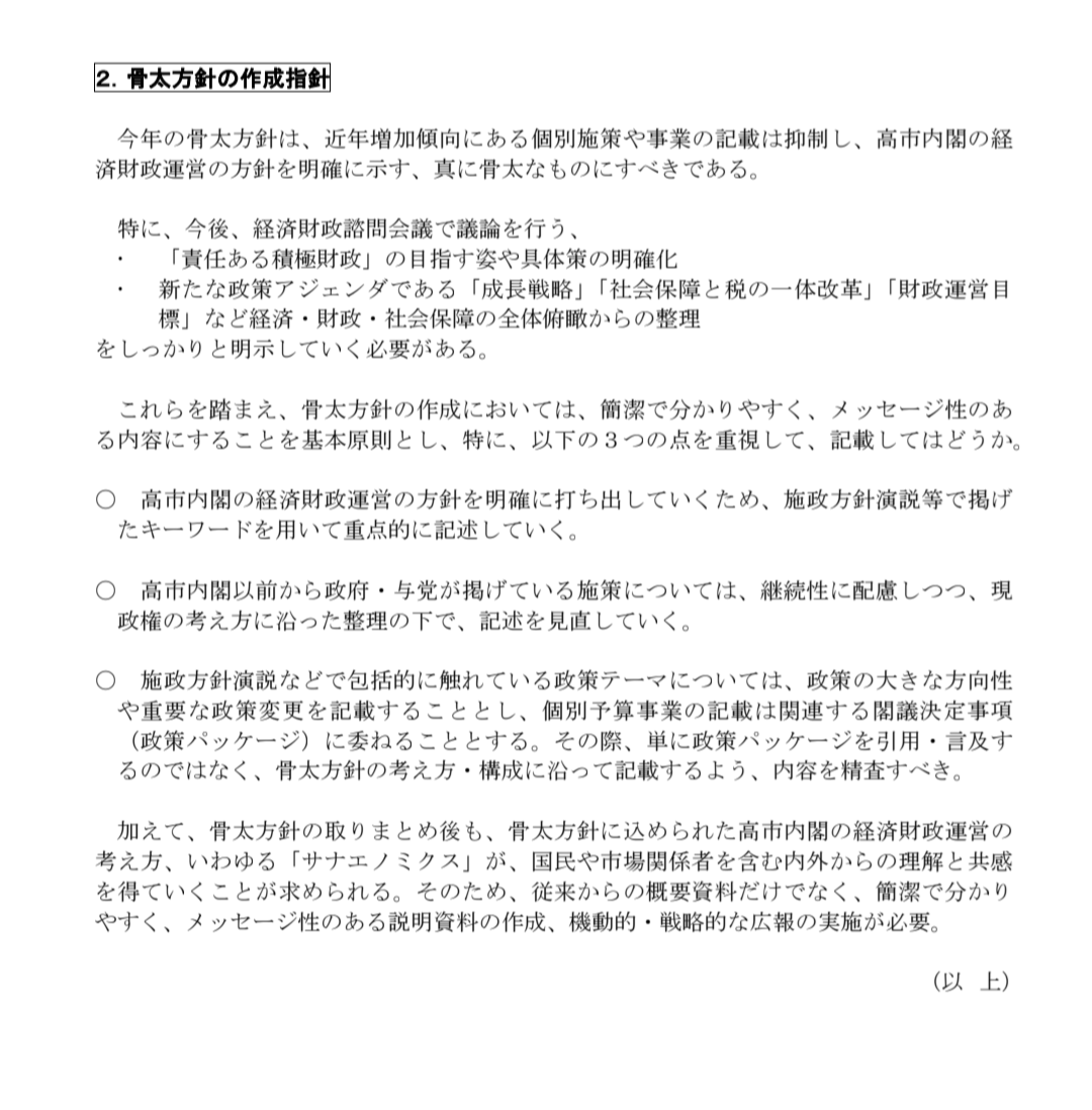
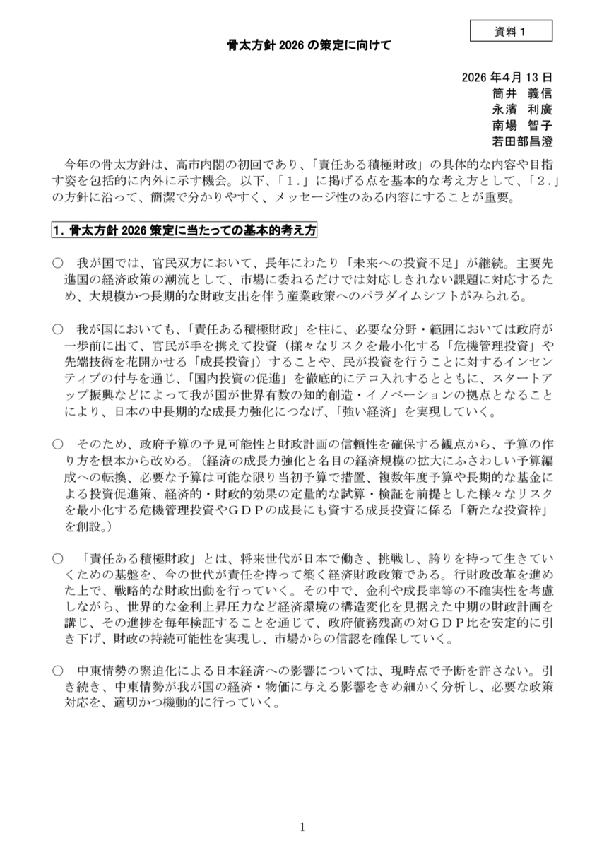
𝐊𝐀𝐍𝐄𝐒𝐇𝐈𝐆𝐄 𝐍𝐚𝐨𝐤𝐢│ รีทวีตแล้ว

◆#有斐閣 新刊情報◆
環境法BASIC〔第5版〕
著者:大塚* 直
発売日:2026年06月30日頃
【購入リンク】
楽天
hb.afl.rakuten.co.jp/hgc/g00q072g.7…
Amazon
amazon.co.jp/dp/4641233799/…
日本語
𝐊𝐀𝐍𝐄𝐒𝐇𝐈𝐆𝐄 𝐍𝐚𝐨𝐤𝐢│
433 posts

@LegalRepository
著書《https://t.co/ZfIumj0rnV》。





「AI時代にまだ暗記?」…米有識者が韓国の法科大学院に投げかけた警告 (1) news.yahoo.co.jp/articles/87803… (2) news.yahoo.co.jp/articles/3c2be…



