Laure Rondi-Reig
246 posts

Laure Rondi-Reig
@RondiReigLab
Neuroscientist, passionate about behavior and in love with the aesthetics of places
Paris, France เข้าร่วม Mayıs 2016
185 กำลังติดตาม414 ผู้ติดตาม

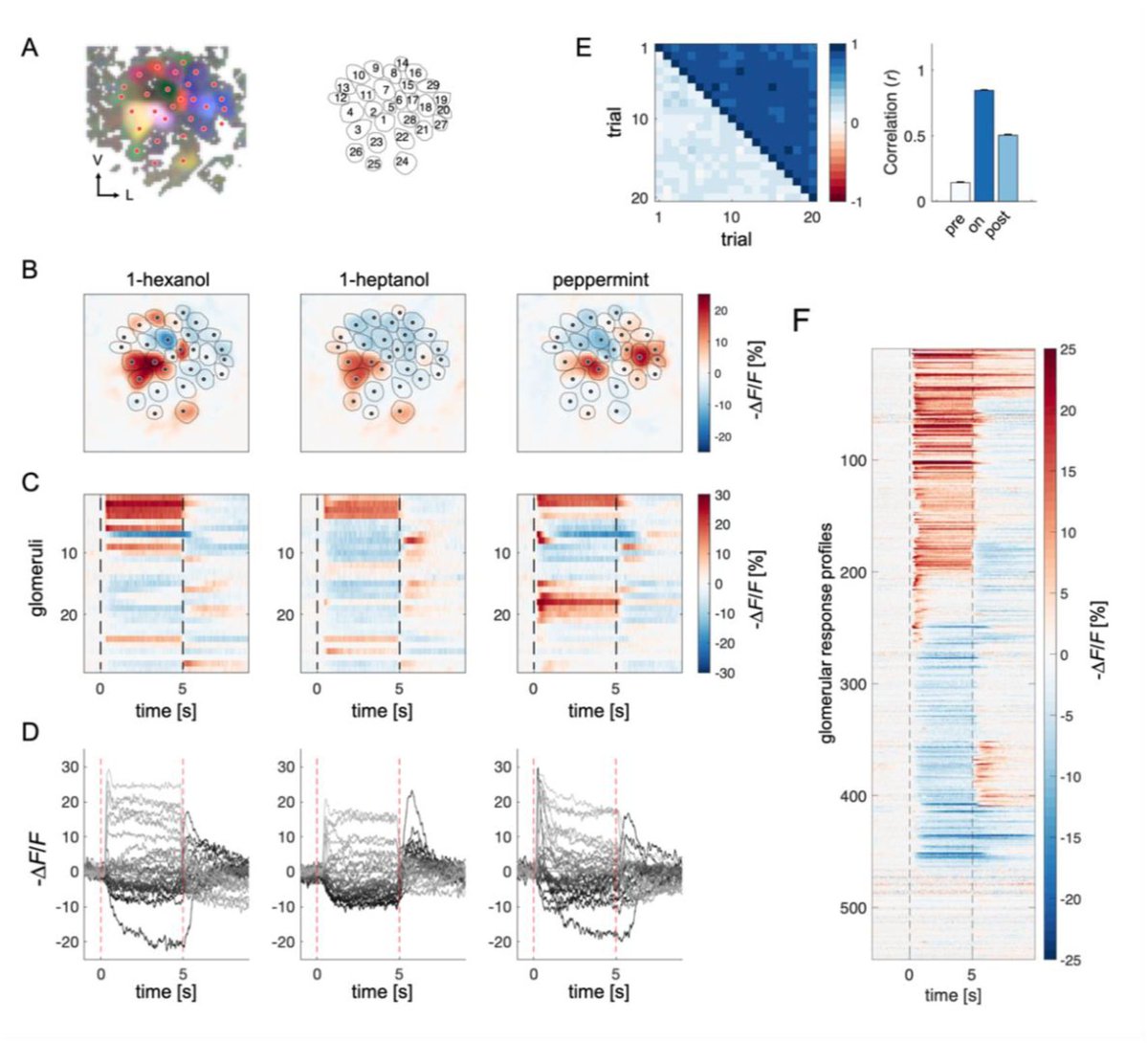
See our new work on olfactory coding in the bee brain, done by Marco Paoli and published in @eLife, analyzing the dynamics of excitatory and inhibitory responses in the projection neurons of bees during and after odor presentations. Congrats to Marco!!!
doi.org/10.7554/eLife.…

English

@AleksBadura Thank you so much Aleksandra! That was a great pleasure to have you in the PhD jury of Charlotte Lehericy
English

Visiting Paris is always a pleasure 😊 great food and stimulating discussions on the cerebellar function is what I call a perfect evening 😁
NBC_Paris@NBC_ParisENS
@AleksBadura in Paris: a great dinner with friends!
English

@T_Hinault @virginie_vw @herbstso @BertrandThirion @PoncerLab @ThomasBourgeron @Antoine_Lutz @JeremieNaudeFR @AgenceRecherche Fingers crossed for next time 🤞
English

@virginie_vw @herbstso @BertrandThirion @PoncerLab @ThomasBourgeron @Antoine_Lutz @RondiReigLab @JeremieNaudeFR @AgenceRecherche Better luck next time !
English
Laure Rondi-Reig รีทวีตแล้ว

Non-promotable work: One study found that women were 2.7x more likely than men to volunteer to serve on a committee. Leaders should compensate women for such non-promotable work, ensure women are not overloaded & make sure the work is evenly distributed.
asbmb.org/asbmb-today/ca…
English
Laure Rondi-Reig รีทวีตแล้ว


@KariennMontgom2 @LEARNMEM Hi Karienn, are you still looking for a share ride? When do you arrive at LA airport ?
English
Laure Rondi-Reig รีทวีตแล้ว

Pour soutenir l'organisation de la Semaine du Cerveau, gratuite pour tous mais qui a un coût, le Fonds de dotation @NeuroCitoyen
A besoin de vous !
➡️cutt.ly/aYoVZdq
#neuroscience #SDC2023 #ScienceSociete #scicomm @Inserm @Cerveau @INSB_CNRS @ESPCI_Alumni @SDC_Dijon

Français
Laure Rondi-Reig รีทวีตแล้ว

Spread the word ! Application for our Summer School just opened. Now sponsored by FENS/IBRO and Neurostra
neurex.org/events/events-…

English
Laure Rondi-Reig รีทวีตแล้ว
Laure Rondi-Reig รีทวีตแล้ว

A Purkinje cell's spike waveform differs depending on whether it is recorded near the dendrites, cell body, or down the axon.
Here is an example in awake behaving marmoset.
Work of @just_alden and @ma_fakharian

English

@LEARNMEM I will arrive at LA airport the 25th around 13:30 (local time). Looking for a share ride #LEARNMEMfriendfinder
English

Hello LEARNMEM2023 attendees! We hear some of you are looking for roommates and ride shares. If this is you, please feel free to use #LEARNMEMfriendfinder and we will amplify to help you find a friend!
GIF
English

@charles_laidi @Autism_Journal @LiseAnneParadi1 @NeuNathan Happy to see our collaborative paper online 🤩
English

Preserved navigation abilities and spatio‐temporal memory in individuals with autism spectrum disorder ift.tt/1Nw0FhI #Wiley #AutismResearch
English
Laure Rondi-Reig รีทวีตแล้ว

The call for symposia and technical workshops for #FENS2024 is now open!
Take this opportunity to shape the #scientific program.
Submit your proposal before 10 May 2023.
More info: loom.ly/vcBwO2w
@FENSorg #neuroscience

English
Laure Rondi-Reig รีทวีตแล้ว

The @network_alba is accepting noms for the 2023 ALBA-Elsevier Award Lecture on Brain Sciences - to highlight outstanding research by a neuroscientist working in a country underrepresented among neuroscience pubs and confs.
Nominations due 3 March 2023 - alba.network/alba-elsevier-…

English

Looking forward to meeting you all at LEARNMEM 2023 in April 👇🤩
@LEARNMEM learnmem2023.org/symposia/
English

Great team work! @LuZhang_GT @JJ_Fournier @MehdiFneuro @anne-lise Paradis@# @ROCHEFORTCHRIS3
@Sorbonne_Univ_ @INSB_CNRS @Inserm

English

New CeZaMe paper on BioRXiv 👇The cerebellum promotes sequential foraging strategies and contributes to the directional modulation of hippocampal place cells biorxiv.org/content/10.110…
English




