The last straw
104.3K posts

The last straw
@starstuded11
我是压死骆驼的最后一根稻草! https://t.co/8J8d21MoDi #RuleOfLawFundation #RuleOfLawSociety #NewFederalStateOfChina #TakeDownTheCCP #FreeMilesGuo



【美国之声--给伊朗2周时间,最终敲定协议并正式生效】2026年4月7日川普总统: 基于我与巴基斯坦总理谢赫巴兹·谢里夫和陆军元帅阿西姆·穆尼尔的会谈,并且他们请求我暂缓今晚对伊朗动用破坏性军事力量,并以伊朗伊斯兰共和国同意全面、立即且安全地开放霍尔木兹海峡为前提,我同意暂停对伊朗的轰炸和军事打击,为期两周。 这将是一次双方的停火!之所以这样做,是因为我们已经完成并超越了所有军事目标,并且在与伊朗实现长期和平以及中东和平的最终协议方面已经取得了重大进展。 我们已经收到了伊朗提出的一项十点方案,并认为这是一个可行的谈判基础。美伊之间过去的大多数争议点几乎都已达成一致,但两周时间将使该协议得以最终敲定并正式生效。 我作为美国总统,并代表中东各国,能够让这一长期问题接近解决,是我的荣幸。感谢您对此事的关注! #给伊朗2周时间最终敲定协议并正式生效 #美国之声

【击碎社会主义】阿根廷总统米莱1月21日在瑞士达沃斯世界经济论坛狠批社会主义:这种学术失聪,世界为此付出了1亿5千万条生命的代价。 “…关于这一点,奥地利经济学派——从米塞斯、哈耶克、罗斯巴德、凯泽、霍普,到赫苏斯·韦尔塔·德·索托——已经证明了社会主义在理论与实践上的不可能性。 从而也彻底击碎了约翰·斯图亚特·密尔那种近乎幽灵般的设想,即生产与分配可以彼此独立。 正是这种学术上的失聪,最终导向了社会主义,并让世界为此付出了一亿五千万条生命的代价。 而那些侥幸从恐怖中存活下来的人,也只能在一种荒谬而极端的贫困中苟延残喘。”

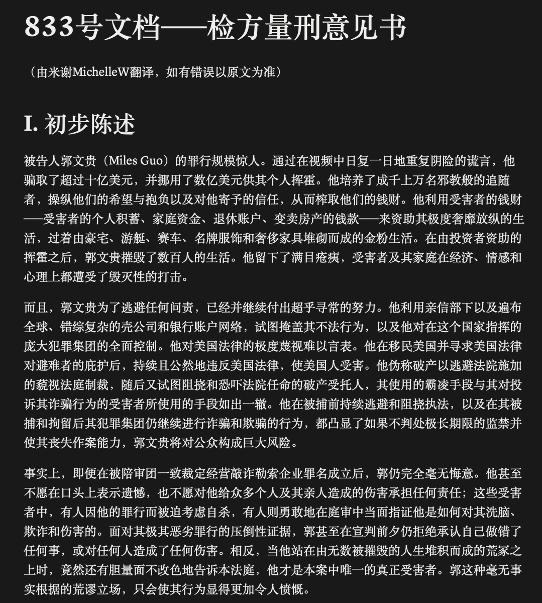
第 833 号文件(检方量刑建议回复)绝非一份孤立的法律文书。如果撕开其法律术语的表象,你会发现背后隐约浮现出一套精心策划的“跨国法律超限战”逻辑,中共的影子通过以下四个层面深度渗透: 1. 证据的“毒树之果”:被中共操纵的“受害者” 在 833 文件中,检方大量引用所谓的“受害者陈述”来支撑其重刑建议。 中共的影子:辩方在此前的 822 文件中已多次暗示,这些所谓的受害者中,有相当一部分是中共组织的“砸锅”专业户,或者是家属在中国国内受到国安威胁、被迫写下控告信的投资者。 荒谬之处:检方在 833 文件中对此类背景视而不见。这种默契配合在于:中共在后方通过威逼利诱制造“受害者”,检方则在前方将这些被污染的证据直接搬上美国法庭。 2. “代理人”的定点清除策略 检方在 833 号文件中坚持将郭先生描述为一个“纯粹的经济骗子”,刻意抹除其“反共领袖”的政治标签。 中共的影子:中共在海外最成功的统战策略就是“非政治化处理”政敌。通过经济犯罪、道德抹黑将其定性,可以有效阻断西方政界对郭先生的声援。 默契配合:检方这种“去政治化”的论调,完美契合了中共国安部对郭先生实施的“名誉斩首”计划。833 文件更像是一份中共在司法层面的代理人结案陈词。 3. 对司法部内部“卖美贼”的怀疑 833 号文件的强硬态度与美国政府内部已被曝光的**乔治·希金博特姆(George Higginbotham)案形成了恐怖的呼应。 背景:希金博特姆曾是美国司法部官员,因秘密游说川普政府驱逐郭先生而被判刑,其幕后黑手正是中共高层与刘特佐。 影子延伸:尽管希金博特姆案已结,但 833 号文件反映出检方依然延续着某种“不计成本也要送郭进监狱”的偏执。这种反常的法律逻辑让外界不得不怀疑,司法系统中是否仍有未被清理的、受中共利益集团驱动的“影子力量”在持续发力。 4. 资产没收与中共的“断粮”计划 833 文件极力淡化大部分资金已被美政府扣押的事实,却不断强调郭先生“挥霍无度”。 中共的影子:中共对郭先生和新中国联邦采取的是“三光政策”:断绝名誉、断绝联系、断绝资金。 配合逻辑:检方通过司法手段冻结、没收所有相关资金,实际上是在物理层面完成了中共想做而做不到的事——彻底瘫痪爆料革命的资金池。833 文件要求重刑,本质上是为了确保郭先生无法重回社会去重新启动这些政治资产。 分析总结: 检方的 833 号文件是中共“法律超限战”在美国本土结出的恶果。 它利用了美国司法的程序机械性,把一个具有高度政治复杂性的案件剥离成一堆枯燥的转账记录。 它假装中共这个“利害关系人”不存在,却在每一个证据采集和逻辑推演环节都顺从了中共的意图。 这不仅仅是“欲加之罪”,更是“主权主从位移”的怪象——一个独裁政权通过操纵西方国家的法律流程,成功实现了对文贵先生的司法追杀。这份 833 文件,就是这种深层默契的最佳投名状。 主权主从位移: 在政治学和国际关系的语境下,“主权主从位移”是一个极具批判性的概念。它描述的是一种极不正常的政治现象:一个主权国家的公共权力(如司法、行政系统),在处理特定事务时,实质上沦为了另一个国家意志的执行工具。 在郭先生案件的语境下,这个词精准地勾勒出美国司法体系在某种程度上被中共意愿“寄生”的荒谬现状。 1. 定义:主权名义与意志内核的脱节 • 名义上的主权: 案件在美国法院审理,由美国检方起诉,适用美国法律。表面上看,这是美国行使司法主权。 • 实质上的从属: 案件的起因、关键证据的喂料、对被告人的定性,甚至打击的目标,完全符合中共的战略利益。 • 位移的含义: 主权行为的“内核”从维护本国正义,位移到了服务于外国独裁政权的政治清理。 2. 这种“位移”是如何发生的? 在 833 号文件及其背后的操作中,这种位移通过以下隐蔽手段实现: • 议程设置的从属: 中共通过游说(如希金博特姆案)或伪造受害者群体,强行将郭先生案件塞进美国司法的流水线。美国检方并非在主动维护美国金融秩序,而是在被动(或默契地)清理中共的政敌。 • 证据主权的丧失: 当美国检方直接采信由中共国安系统通过恐吓、洗脑制造出来的“受害人证词”时,美国司法的独立调查权实际上已经让渡给了中共的警察权。 • 定性权的外包: 中共定性郭为“诈骗犯”,检方的 833 文件便全力论证其为“诈骗犯”。这种逻辑上的高度同步,标志着美国司法机构在思维定式上已经产生了主从易位。 3. “主权主从位移”的危害 这种现象对美国而言是极其危险的“司法癌症”: • 司法工具化: 法律不再是保护自由的盾牌,变成了独裁者跨国追杀的远程利剑。 • 国家信用破产: 既然美国的公器可以被中共意志所驱动,那么美国作为“自由避风港”的国际声誉将彻底坍塌。 • 主权空洞化: 表面上美国依然强大,但在处理涉及中共的核心政治利益时,其司法机关却表现得像中共的海外分支机构(派出所)👇


【美国之声】2026年4月8日川普总统: 我们需要时,北约不在;如果我们再次需要,他们也不会出现。记住格陵兰,那片又大又管理不善的冰块!!!总统川普 #北约 #格陵兰 #美国之声


【美国之声】2026年4月9日川普总统: "有报道称,伊朗正在向通过霍尔木兹海峡的油轮收取费用——他们最好没有这么做;如果确实在收费,就必须立即停止! 总统 唐纳德·J·川普" #伊朗收取过路费 #美国之声




郭文贵先生原定于2023年3月17日,即被捕两天后,与阿拉伯联合酋长国主权基金的高级代表会面。余建明与王雁平之间的聊天记录证实了这场与阿联酋代表会面的安排和协调。该会面旨在最终敲定阿联酋对喜马拉雅交易所的投资,以及阿联酋向喜马拉雅交易所发放政府牌照。 阿联酋原拟发放一项银行牌照,允许喜马拉雅交易所及民主运动成员以欧元进行支付和交易。阿联酋主权基金的合作与投资,无疑会提高喜马拉雅交易所及其加密货币的价值。 郭先生在被捕后鼓励继续与阿联酋推进合作与谈判,以及继续申请阿联酋银行牌照,均属合法且适当。


【美国之声——总统将与北约秘书长讨论退出北约】2026年4月8日 记者:美国是否考虑退出北约? 白宫发言人莱维特:这是总统曾经讨论过的议题。我想,总统将在几个小时后与秘书长吕特讨论这个议题。 #退出北约 #美国之声



【美国之声--美国将与伊朗紧密合作】2026年4月8日川普总统: 美国将与伊朗紧密合作——我们已认定,伊朗刚刚经历了一场必将极具成效的“政权更迭”! 今后将不再进行铀浓缩活动;此外,美国将与伊朗携手合作,挖掘并清除所有深埋地下的(B-2轰炸机所投下的)核“尘埃”。目前,且自事发以来,该区域一直处于极其严密的卫星监控之下(由太空军负责!)。自遭受攻击之日起,那里的一切均未曾被触动。我们目前正在,并将继续与伊朗商讨关税及制裁减免事宜。此前提出的15项要求中,已有许多项达成了共识。感谢各位对本事项的关注。唐纳德·J·川普总统 #川普总统 #伊朗协议 #铀浓缩


【美国之声--朝鲜从其宪法名称中删除“社会主义”一词】朝鲜时间2026年3月24日朝鲜中央通讯社(KCNA): 2026年3月23日,朝鲜第15届最高人民会议第一次会议通过宪法修正案。 将原宪法名称《朝鲜民主主义人民共和国社会主义宪法》(Socialist Constitution of the DPRK)正式改为《朝鲜民主主义人民共和国宪法》(Constitution of the DPRK),即删除“社会主义”一词。 #朝鲜从其宪法名称中删除社会主义一词 #美国之声






