Em Yıldırım
1.9K posts

Em Yıldırım
@Geek4Dogs
Tech enthusiast, AI geek, and dog lover 🐶









This is a large part of Flare’s thesis and what we are pioneering with XRPFi through curators like Clearstar, dapps like Firelight and Morpho and UI enhancements like Flare smart accounts. BTC & XRP are 1.5 Trn of the roughly 2 Trn in assets that are sitting largely unutilised. Later this year we will be adding BTCFi.










Historic day for Polkadot. In its new crypto assets interpretation (Rel. Nos. 33‑11412 / 34‑105020), the SEC classifies DOT as a “digital commodity” and, under that framework, does not treat DOT itself as a security under the federal securities laws. DOT now appears alongside BTC, ETH, and other digital commodities. A major step for regulatory clarity around DOT.






NEW: OKX LAUNCHES AGENTIC WALLET FOR AI AGENTS @OKX has introduced a wallet designed specifically for autonomous agents to operate onchain. Agents can connect via CLI to read data, execute actions, and make payments across ~20 supported chains.











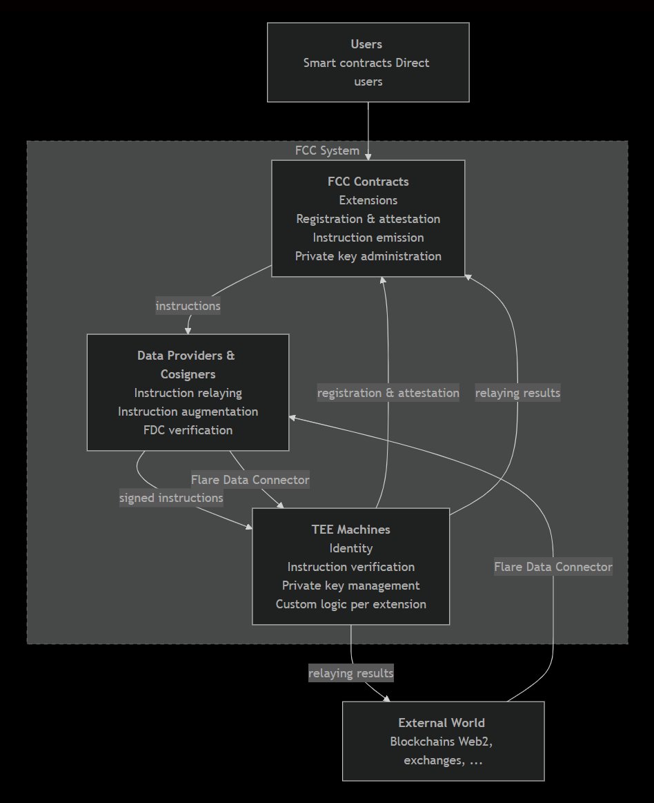
Intro to TEEs on Flare: how it works and why it’s core to what we’re building. Secure computation in a sealed environment. Proof that the code did what it said. Developer or not, you'll want to tune in. RSVP: luma.com/i4jzth8l




