
Alice Berhin
202 posts

Alice Berhin
@BerhinAlice
Plant Scientist interested by the plant-environment interface, more specifically by the epidermis and its specialization.





Pectin cell wall remodeling through PLL12 and callose deposition through polar CALS7 are necessary for long-distance phloem transport biorxiv.org/cgi/content/sh… #biorxiv_plants

LeafNet: A Tool for Segmenting and Quantifying Stomata and Pavement Cells (Shaopeng Li, Linmao Li, Weiliang Fan, Suping Ma, Cheng Zhang, Jang Chol Kim, Kun Wang, Eugenia Russinova, Yuxian Zhu, Yu Zhou) doi.org/10.1093/plcell… #PlantSci


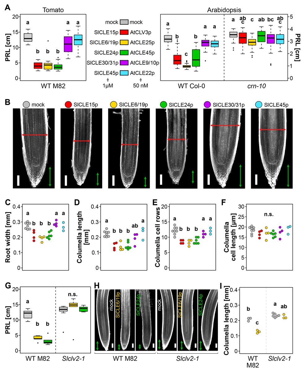
Conserved mechanism for perception of root-active CLE peptides biorxiv.org/cgi/content/sh… #biorxiv_plants





🎉ERC Starting Grant competition results are out! Over €619 million for the best ideas of young leading researchers - and the 1️⃣st set of grants awarded under 🇪🇺@HorizonEU. Find out who, where and why 👉 bit.ly/3JRyDDg #EUfunded #FrontierResearch #ERCStG





Subtle interplay between trichome development and cuticle formation in plants @BerhinAlice #Review ow.ly/rfWs50HcpUg



Recently accepted in New Phyt 🌱 📖 @BerhinAlice et al. #Review #CuticleDevelopment ow.ly/K4ck50GMaS4 📖 Srikanta Dani et al. #senescence ow.ly/bARF50GMaW6 📖 @suyashpatil7 et al. #rice @FrannyBarbs @cabeveridge29 ow.ly/GiKh50GMaW5




