CAIN retweetledi
CAIN
6.5K posts

CAIN
@CAIN_Lab
Cognitive Ageing and Impairment Neurosciences Lab, Adelaide University. Led by Prof Tobias Loetscher and Prof Hannah Keage. Views are our own.
Katılım Haziran 2016
2.1K Takip Edilen2.5K Takipçiler
CAIN retweetledi

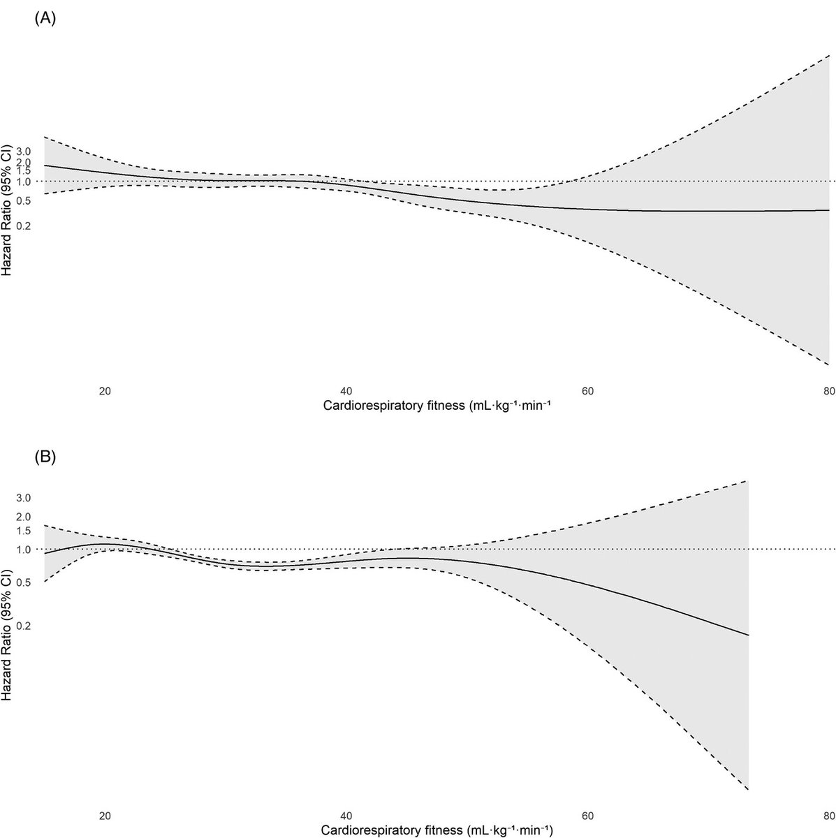
🫀What is the relationship between adult cardiorespiratory fitness (CRF) and dementia risk? 🫀
Newly published research in #DADM demonstrate high CRF is longitudinally associated with a lower risk of late-onset dementia (🧵1/2)
Full Article: alz-journals.onlinelibrary.wiley.com/doi/10.1002/da…

English
CAIN retweetledi

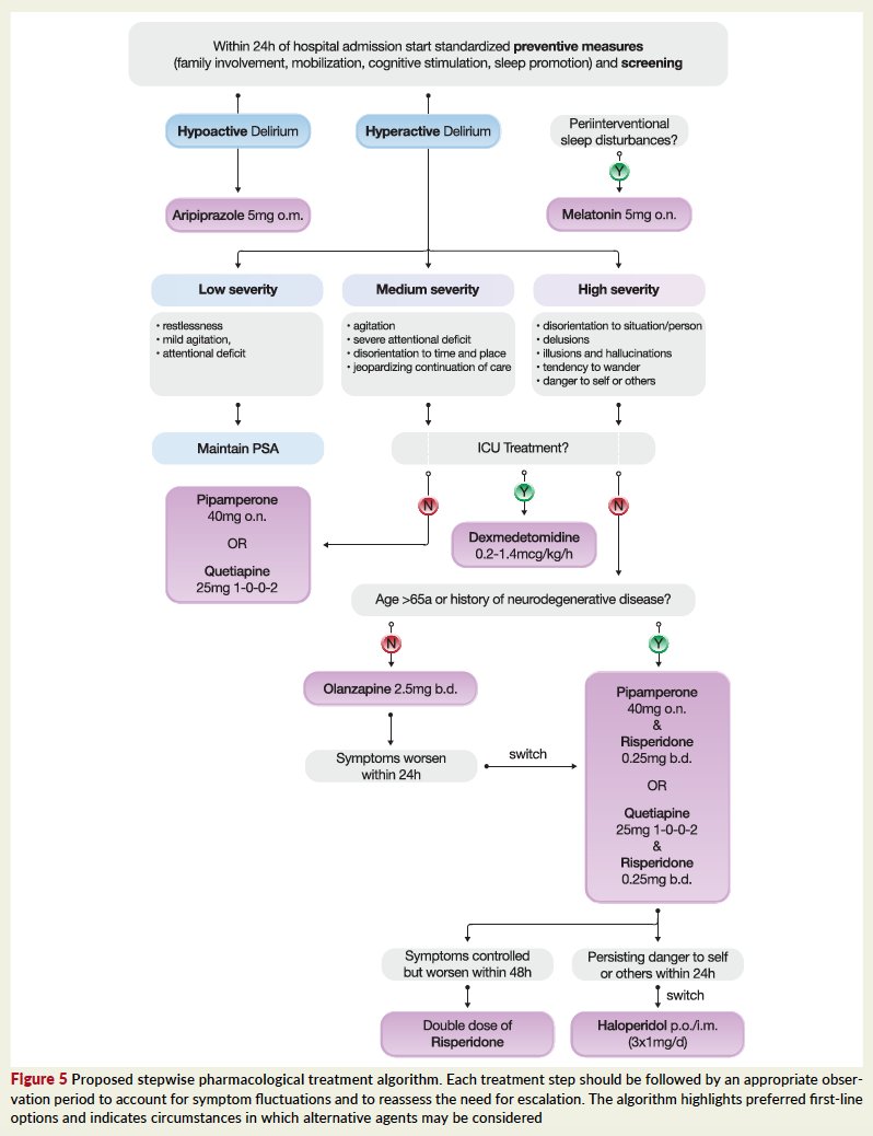
#Delirium is not “just confusion”, it is a major prognostic event in CV medicine.
In our State-of-the-Art Review in #EHJ, we synthesize current evidence on mechanisms, prevention, and management across the CV continuum. 🧠🫀
acortar.link/PfFZLf
@CekajEndrit et al👏👏




English
CAIN retweetledi

🔥🔥Exciting news!!!🔥🔥
The invited speaker schedule for the 2026 Noosa Brain Workshop has been finalised!
Commuter registrations are still available, but close Feb 1.
3 more weeks to get in!!!
Register here:
monash.edu/turner-institu…


English
CAIN retweetledi

Togo et al. show strong electrophysiological links between the hippocampus and both the anterior and posterior thalamus, along with robust connections between thalamic subregions. tinyurl.com/yw6mccn9; tinyurl.com/bdhh28dn

English
CAIN retweetledi

Exciting announcement!
Our Institute is calling for applications for a EMCR 2-year fellowship .
Come and join a great team @turnerinstitute!
Details here:
careers.pageuppeople.com/513/ci/en/job/…
English
CAIN retweetledi

🏆 Nominate now: 2026 PM's Prizes for Science – Australia's most prestigious science awards. 8 prizes spanning STEM innovation, Indigenous knowledge systems & teaching excellence. $50K or $250K + national recognition. Know a deserving scientist or educator? industry.gov.au/PMPrizes #PMprizes

English
CAIN retweetledi

Yet more evidence that haloperidol is not a sedative.
RCT to ⬇️ agitation in palliative care #delirium
1⃣haloperidol
2⃣lorazepam
3⃣halop + loraz
4⃣placebo
Haloperidol monotherapy was not more efficacious than placebo in reducing RASS.
doi.org/10.1001/jamaon…

English
CAIN retweetledi

The VasCog-2-WSO criteria provide updated international guidelines for diagnosing vascular cognitive impairment and #dementia, incorporating recent biomarker advancements. ja.ma/4mU8vtX

English
CAIN retweetledi

We reassessed the @TheLancet 14 dementia risk factors and added poverty, wealth shocks, income inequality, & HIV. This provides a larger estimation of preventable dementia & exposes gender inequities with larger burdens in women. Out in @eBioMedicine bit.ly/4nU30fU. Great leadership of Cyprian Mostert and congrats all authors: @MomohChi , Andrea Sylvia Winkler, Connor McLaughlin, @HarrisAEyre , @Mohamed03966736, Kirti Ranchod, @DominicTrepel , @vradenburg3 , William Hynes,@FiegsZA , Shehzad Ali, Najat E. L. Mekkaoui, Alan Landay, @dr_bobrow, @levi_muyela, Kelly Atkins, @ChadhaAnt, @r_marongiu, @PaolaBarbato, @sam_nightinga1e, John Joska, Alfred K. Njamnshi, Mie Rizig, @JamesGKahn1, Karen Blackmon, Zul Merali

English
CAIN retweetledi

A privilege to represent the population health perspective, alongside Carol Brayne @CamPubHealth , in this new @TheLancet Series on Alzheimer's disease. Expertly led by @GiovanniFrisoni
Alzheimer's disease outlook: controversies and future directions thelancet.com/journals/lance…
English
CAIN retweetledi

New paper in Imaging Neuroscience by Sian Virtue-Griffiths, Nigel C. Rogasch, et al:
Task-related changes in aperiodic activity are related to visual working memory capacity independent of event-related potentials and alpha oscillations
doi.org/10.1162/IMAG.a…

English
CAIN retweetledi

The VasCog-2-WSO criteria provide updated international guidelines for diagnosing vascular cognitive impairment and #dementia, incorporating recent biomarker advancements. ja.ma/4n7oUvT

English
CAIN retweetledi

Revised Diagnostic Criteria for Vascular Cognitive Impairment and Dementia jamanetwork.com/journals/jaman…
English
CAIN retweetledi

Prehabilitation Program for Older Adults Undergoing Major Elective Surgery:
Individualized physical therapy, nutritional counseling with protein supplementation, and guided meditation for 3–4 weeks before major surgery
agsjournals.onlinelibrary.wiley.com/doi/10.1111/jg…
English
CAIN retweetledi

Out of 800+ studies on blood-based biomarkers for Alzheimer's, not a single one measured actual changes in patient outcomes.
doi.org/10.1136/bmj-20…
English

Team Leader: Technical Services position now open!
Come work with us on EEG, PSG and VR research studies. The role will support psychology researchers at the new Adelaide University 🧠
lnkd.in/gER7uDqP
English

Really pleased to be joining @PrashSanders, Adrian Elliot, @melissaemm1 et al. on The CRE for Atrial Fibrillation (AF) to Reduce Burden of Disease. Looking forward to improving the identification and treatment of mood and cognitive symptoms in AF. Hannah
adelaide.edu.au/newsroom/news/…
English
CAIN retweetledi

A&D Call for Papers: Alzheimer's & Dementia Special Issue: Neuromodulatory Subcortical Systems in Alzheimer's Disease
Highlight your work on neurodegenerative disease pathogenesis in the NSS #AlzResearch
⏰Updated Deadline: Nov. 30, 2025
alz-journals.onlinelibrary.wiley.com/hub/journal/15…
English


