
Christian Kvikant
44 posts

Christian Kvikant
@CKvikant
Microwaves and radars adept. Energetic materials chemistry dilettante. Renouncing EU's maternal urge to having me nurtured.
Katılım Aralık 2016
208 Takip Edilen43 Takipçiler

@vonhietabauer @kokoomus Ovat (voittavia) vaaliteemoja, joita tosin puoluetoimisto antaa unohduttaa heti vaalienjälkeisenä päivänä.
Suomi

Osa Kokoomuslaisista tuntuu kannattavan verojen laskua, perintöveron poistoa, Yel'in korjaamista, sananvapautta, valtion velan pienentämistä ja Ylen ja järjestöjen rahoituksen laskua ja monia muita hyvältä kuulostavia asioita. Ovatko he Kokoomuksessa vähemmistönä? @kokoomus
Suomi

@MikaelJungner @SaPakarinen 4%? Valaise hieman. Kun sitä laskin, niin kaikilla huojennuksilla se olisi noin 12-14%. Johon tavalliselle yritykselle menee 10v ansaita kasaan. Jos sukupolvi on 25v, niin hieman alle puolet ajasta yritys ei investoi kasvuun, vaan laitaa tulosta sivuun veroja varten.
Suomi

@SaPakarinen Totta. Viisaasti toteutettu sukupolvenvaihdos laskee veron noin 4 prosenttiin.
Koko lahjaverokertymä on noin 180 miljoonaa joten ”ongelma” on noin 70 miljoonaa vuodessa. En nyt ehkä ihan kaikkea pistäisi vain tuon takia uusiksi. Tuo kun ei maata mullista suuntaan tai toiseen.
Suomi

Helsingin Sanomien tuore uutisointi VATT-tutkimuksesta antaa ymmärtää, ettei perintö- ja lahjaverolla ole suurta merkitystä, koska yritysvarallisuuden osuus lahjojen ja perintöjen arvosta on ”vain” 20 prosenttia.
Tämä johtopäätös on kuitenkin harhaanjohtava useasta syystä.
1) Fokus on perinnöissä, vaikka yritykset siirtyvät lahjoina
Yritysten onnistuneet sukupolvenvaihdokset eivät tapahdu kuolinvuoteella, vaan ne suunnitellaan ja toteutetaan hallitusti osapuolten ollessa elossa. Siksi katse pitäisi kääntää perintöverosta lahjaveroon:
-Lahjojen arvosta peräti 40 % on listaamatonta yritysvarallisuutta.
-Perintöjen puolella suuri asuntovarallisuuden massa hautaa alleen yritysvarallisuuden merkityksen, mikä vääristää kokonaiskuvaa.
2) Teoria ja todellisuus
On erikoista vetää jyrkkiä johtopäätöksiä veron hyödyllisyydestä, kun raportissakin myönnetään, ettei talousteoriasta tai empiriasta löydy suoraa tukea kumpaankaan suuntaan. Jos näyttöä veron positiivisista vaikutuksista ei ole, miksi ylläpidämme järjestelmää, joka tutkitusti sitoo pääomaa ja vaikeuttaa omistajuuden vaihdoksia?
3) Miksi Ruotsi näkee asian toisin?
Suomessa taloustieteilijät tuntuvat lukkiutuneen verokertymän tarkasteluun, kun taas Ruotsissa perintö- ja lahjaverosta luopumisen katsotaan dynaamisesti vahvistaneen kansantaloutta parempien pääomamarkkinoiden myötä. Ruotsalaisilla on käytössään sama tieto ja teoria, mutta miksi johtopäätökset ovat päinvastaisia suomalaisilla?
Ruotsissa ymmärrettiin, että pääoman vapaa liikkuvuus ja kotimaisen omistajuuden vahvistaminen painavat vaa’assa enemmän kuin staattisen verotuoton tarkastelu. Jälkikäteenkin arvioituna tämä on ollut oikea näkökulma.
Kysymykset kuuluvatkin:
-Olemmeko Suomessa sokeita yritysten sukupolvenvaihdosten todelliselle luonteelle, koska tuijotamme vain perintötilastoja, joissa yritykset ovat luonnostaan aliedustettuina?
-Miksi tarraudumme staattiseen tarkasteluun, kun lähes 20 vuotta paikallaan polkenut talous tarvitsee nimenomaan dynaamista katsantokantaa kuten Ruotsissa?

Suomi

@i2cjak Maybe for last 3-4 feet autolanding/collision avoidance as typical output power is only 0 dBm. It will need a PA in between for any real world applications…
Missing their BGT24MTR11 (EoL) with typical output power of 11 dBm.
English

we're so back. first thing Kinotronics posts is radar for KILLER drones. we're SO FUCKING BACK
Kinotronics@kinotronics
Infineon Technologies DEMOBGT24ATR22DPATOBO1 24 GHz FMCW radar sensor EVK w/ 2x TX, 2x RX antennas $345.38 each
English

@garborg @GrandpaRoy2 Aah, from the original Tg source I see this antenna pair was mounted on the belly, so its an FMCW radio altimeter. Could even be operating at the standard 4.3 GHz band (which have a quarter wave length of 17 mm)
English

@CKvikant @GrandpaRoy2 Interesting idea, could be a type of AGC style circuit to generate a localized RF dead zone for the sat receiver antenna.
English

The satellite navigation system from a Russian UMPB-5R jet-propelled glide bomb was recovered.
A 12-element CRPA antenna is supplemented with two 2-element components on the sides for a new, unusual, and puzzling arrangement.
1/



Roy🇨🇦@GrandpaRoy2
The satellite navigation system for the UMPB-5R (UMPK-PDM with jet engine) glide bomb is a new 16-element CRPA of Russian manufacture. To suppress this system, EW expert Serhii “Flash” estimates that one EW jammer every 5 km would be needed. 5/
English

@GrandpaRoy2 The quarter wave length is about the same as the width of the ceramic GNSS antennas. CRPA tries to filter out non celestial signals. One could assume these are transmitting antennas trying to interfere/sum out horizontally received interfering transmissions at same frequencies.
English

@DJSnM @cohen_yohana74 FPGAs are chips at risk and in addition to error correction schemes, aerospace grade FPGAs are specifically made radiation tolerant... Could be they’ve found out some vendor’s chips are not on par with specs.
English

@cohen_yohana74 That seems odd, it’s totally possible to have memory contents experience bit flips due to radiation. And aircraft at altitude experience a bit more radiation.
It might be that they just want to ensure crews periodically restore software from good backups?
English


@CARN0N That's not USB-A. It's an USB 3.0 connector, backwards compatible with USB-A.
USB-C is compatible with and supersedes all older USB standards. However, mechanically it's peace of crap as soldering joints tend to tear up from the PCB -> You're up for $1000 repair at the shop.
English

@PostNordSverige Finns det någon bra förklaring hur det är möjligt att skicka ett paket med ex. nagellack (begränsad mängd - LQ) från Sverige till Finland och bli debiterad 60,- kronor. Skicka sedan samma burk tillbaka från Finland till Sverige och priset är nästan tusen spänn?

Svenska

@MehdiHacks Funny, same schematics as in this book, from which I built an FM transmitter, anno ~1984. Had to buy all parts separately from the local radio shop though.
ebay.com/itm/3151626431…
English

@MehdiHacks Hmm.. Phase noise is usually an important factor in oscillators. And if receiving complex modulations, poorly biased bias-tees, that are feeding LNAs could introduce phase noise.
For antenna LNAs most critical is noise figure. And for inline LNAs, the combination of NF and gain.
English

@rubiucharlie10 It's just a 75 ohm push-on patch cord. F-connector's push-on version could perhaps fit?
auctions.afimg.jp/s654216522/ya/…
English

@auonsson @hansotorg It is not uncommon that the tower at airports does not have access to ADS-B, they rely on primary radar or secondary, mode A/C only.
faa.gov/air_traffic/te…
English

@hansotorg would be great if you could complete your article with answers to the questions above.
And explain how or ask if CPH tower was unaware of this flight? If they do not know about ADSb?
English

@jwt0625 Qucs-RFlayout and Rfems (both on Github) can be used to help in meshing, but in our kiosk we ended up doing everything manually in Octave.
English

@jwt0625 OpenEMS: Most work is done in Octave in order to do automatic iterative simulation rounds to find optimal (eg. microstrip) layouts.
Downside is that parallel FDTD (via MPI interface) requires uniform mesh structure, so in practice single workstation runs only.
English

@apspijkerman @jwt0625 At our kiosk in-house designed passives are, as with any DUT, verified separately on dedicated evaluation boards and once found matching simulation, copied/reused in production. Prod PCBs containing osc or antennas may also be sampled with different tweaks to se what works best.
English

@jwt0625 Looks at all the circulators and those filters. i wonder if the design worked on the first try or if they need to tweak it.
English

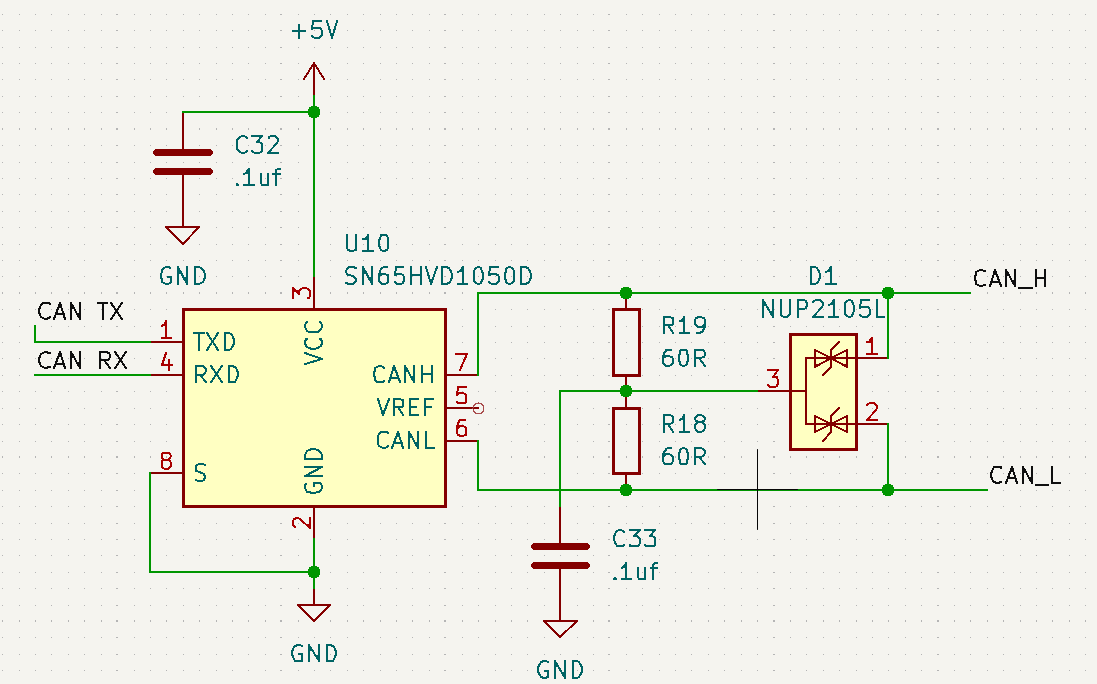
@BobAdamsEE @obfuscated_D TI Application Report/Heads-up: "Common Mode Chokes in CAN Networks: Source of Unexpected Transients"
ti.com/lit/an/slla271…
English

@obfuscated_D You forgot to save space for the common mode choke! Could also utilize PESD1CAN as the specific TVS, and .1 is a weird split term value.
Was just working on a CAN example for hardware thrashers of X.
English
























