

CODESPECT
2.3K posts

@CODESPECT
Breaking Smart Contracts & AI Agents • Solidity, Cairo & Rust Audits • Safeguarding over $4B in assets across blockchain ecosystems • DM for security reviews




From Zero to Hero🚀 Solana Event Series with CTU Prague @ChainLabCTU A 4-part workshop series preparing students for the official @colosseum Hackathon. In collaboration with: @Rockaway_X @MarinadeFinance @MitonC_ @AckeeBlockchain @CODESPECT @cleevio @wattprotocol

So with @hyperbeat now I can finally offramp USD without paying crazy fees (as a non american), and there's even more to come? long live hyperbeat shoutout to @degennQuant for making this possible and also @pulse_hl for the support chat help

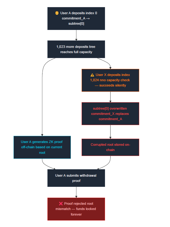
Lesson from the @yieldbasis @sherlockdefi contest. A stale balance accounting bug slipped through multiple audits due to scope isolation. The issue ultimately secured 4th place for @talfao1 and @kalogerone. Full breakdown: codespect.net/blog/the-bug-t…




Audit completed! ✅ CODESPECT audited @lst_olas, a liquid staking protocol for OLAS that enables cross-chain staking and allows users to earn rewards while maintaining liquidity through the stOLAS token. This was a highly interesting and complex audit that led to the discovery of 12 vulnerabilities, all of which were properly addressed by the stOLAS team. We wish them great success on their upcoming launch! 🚀 Full report here: github.com/CODESPECT-secu…





🚀 On Wednesday we kicked off the first Workshop of our “Zero to Hero” hackathon series at @ChainLabCTU with @CODESPECT. Students came together to learn how to go from idea → MVP and start building for the @solana @colosseum Hackathon. Thread with some impressions 👇







