Ruiming Du retweetledi

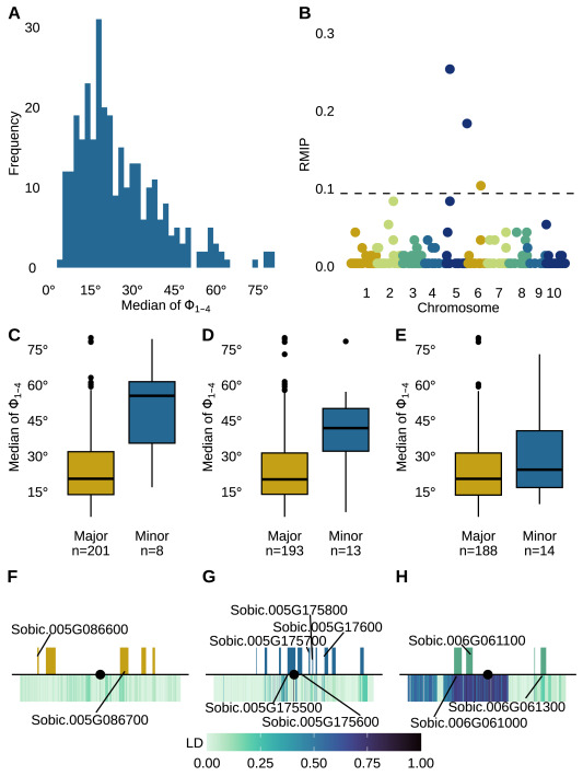
We used 3D reconstructions from 2D images to measure sorghum leaf phyllotaxy, finding genetic links. This tech could boost breeding for better canopy traits in crops. 🌿🌾 #AgricultureTech #PlantScience
Details: doi.org/10.1016/j.plap…

English





















