EscapePlan 17 🔥
796 posts



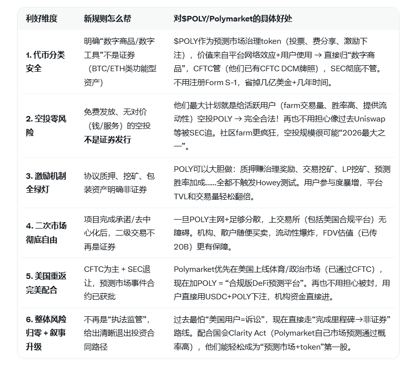
🚨Airdrop Greenlight by @SECGov @CFTC Can we safely say the $POLY launch is now on significantly firmer regulatory ground? Launch feels imminent, @Polymarket 🙌 Key points for $POLY: 1. New taxonomy classifies most functional tokens (digital commodities, tools, collectibles, stablecoins) as non-securities. 2. Qualifying airdrops (no “investment of money” under Howey, in a functional decentralized system) are explicitly not securities offerings. 3. Investment contracts “can come to an end” once decentralization/utility is achieved. Giving runway for staking, incentives, and governance features. Your move, @mustafap0ly 😛






In this match, you can buy Grieksp because he has a leg injury and is very likely to withdraw. If he withdraws, according to the rules, it will be settled at 50:50, with a mandatory 1x profit.





