

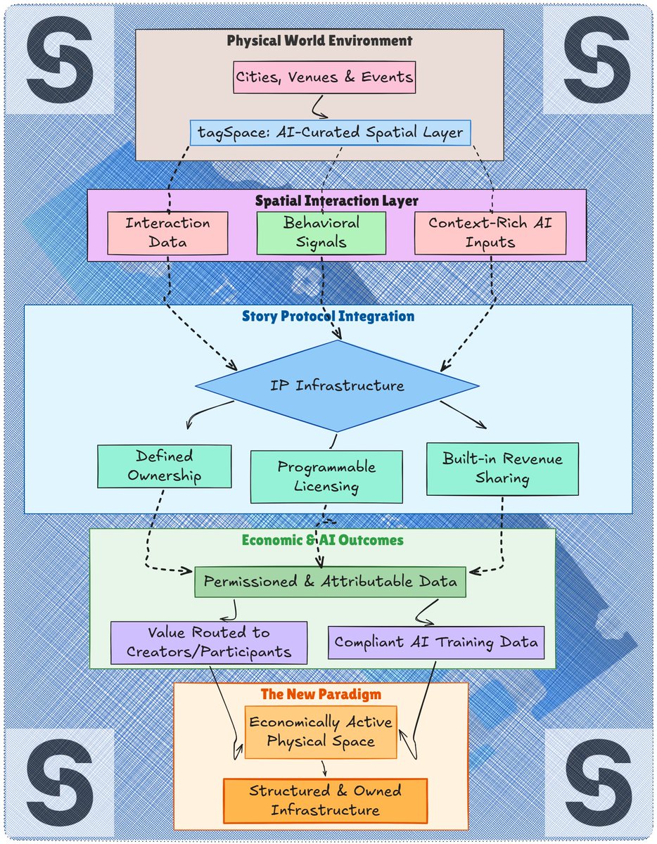
🚨 PSA: $ARIAIP Airdrop Policy for $IP Holders & Stakers 🚨 At TGE, 2% of the total supply of $ARIAIP will be claimable by the $IP community 1% will be allocated to $IP stakers and 1% allocated to $IP holders. Aria will exclude locked $IP tokens to ensure that the airdrop does not include Story team and investor allocations. A snapshot will be taken on Nov 5th at 1PM UTC. As previously announced, an additional 8% of $ARIAIP will be distributed to the $IP community, starting immediately from TGE by the Story Foundation.















