

Immunity
11.2K posts

@ImmunityCP
Cutting-edge research in immunology from around the world. This account is no longer monitored, and content is automated. Join us on LinkedIn!














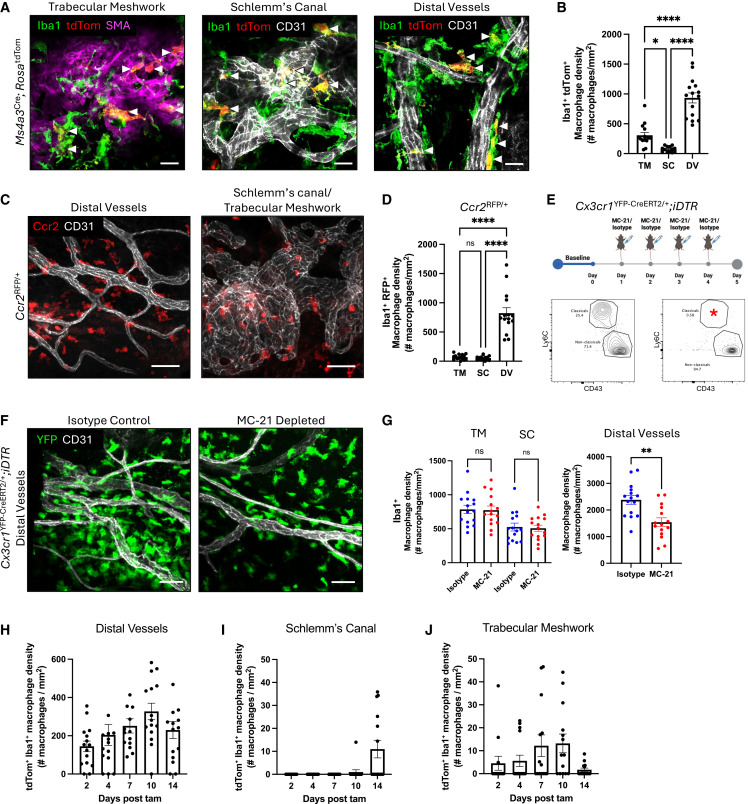
We are excited to share that our team's paper is published in Immunity: "Resident tissue macrophages maintain intraocular pressure homeostasis." This work grew out of a collaboration between glaucoma clinician-scientist Katy Liu MD PhD, glaucoma physiologist W. Daniel Stamer PhD, and immunologist Daniel Saban PhD, bringing together clinical, physiological, and immunological expertise to tackle a long-standing question: does the immune system directly regulate intraocular pressure? The answer is yes. authors.elsevier.com/a/1mkeB3qNrV3V… #Glaucoma #Immunology #ResidentMacrophages #Ophthalmology #Immunity #CellPress cell.com/immunity/fullt…




















