
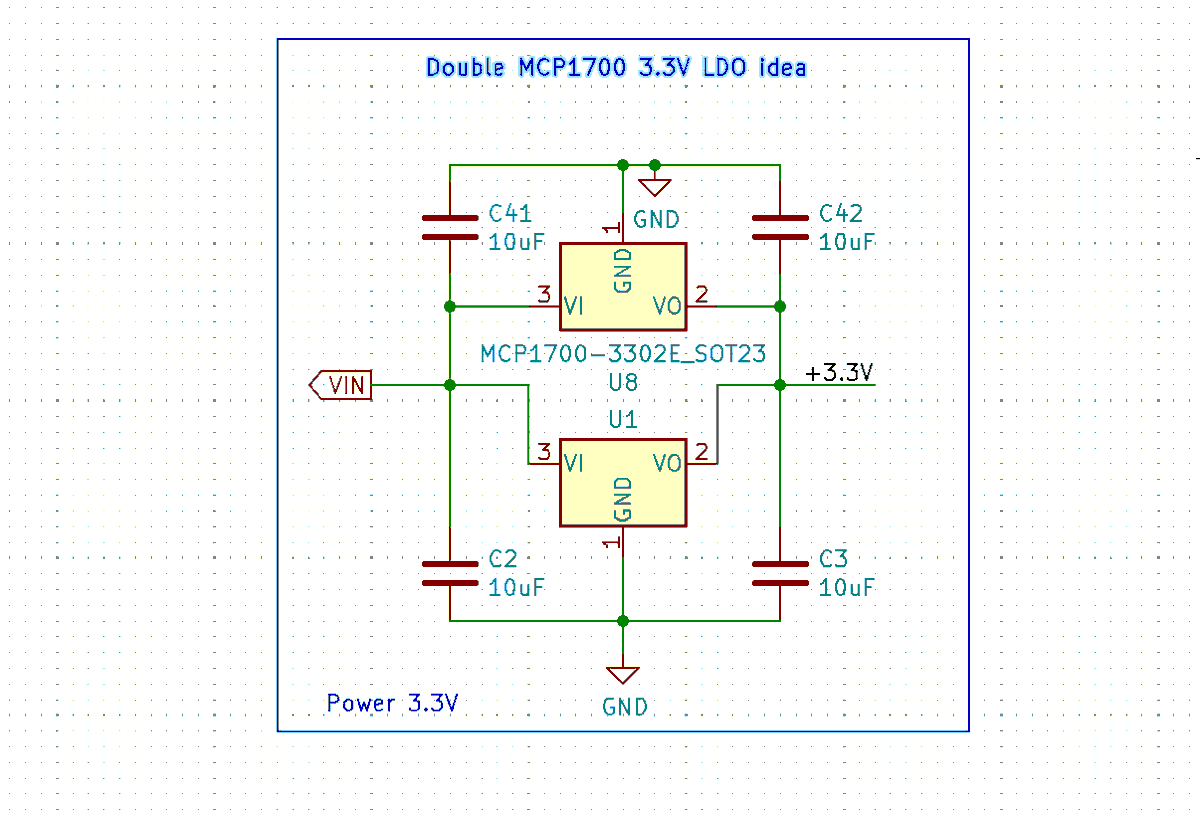
@martinfasani @gojimmypi @fast_code_r_us @unexpectedmaker That is a buck converter, not a boost - but yes something like that is a better option if you need the higher current.
And I presume you used the SGM6029C variant, as none of the others can do 3.3V out.
English





























