
The registration deadline for #EMBORegeneration2026 is approaching: May 20 !!! Don't miss this amazing meeting on the banks of the Danube in Austria: meetings.embo.org/event/26-tissu…
MoonsLab
261 posts

@LabMoons
Research group interested in neuroinflammation, de- and regeneration in the injured or aged CNS. Headed by Prof. Dr. Moons @BiologyKULeuven @KU_Leuven, Belgium

The registration deadline for #EMBORegeneration2026 is approaching: May 20 !!! Don't miss this amazing meeting on the banks of the Danube in Austria: meetings.embo.org/event/26-tissu…



🚨New preprint out!🚨 I’m excited to share the latest work by @AnyiZhang2 and me, which shows that mTORC1-dependent transient dendritic pruning is essential for efficient axonal regeneration in spontaneously regenerating zebrafish neurons. biorxiv.org/content/10.648…










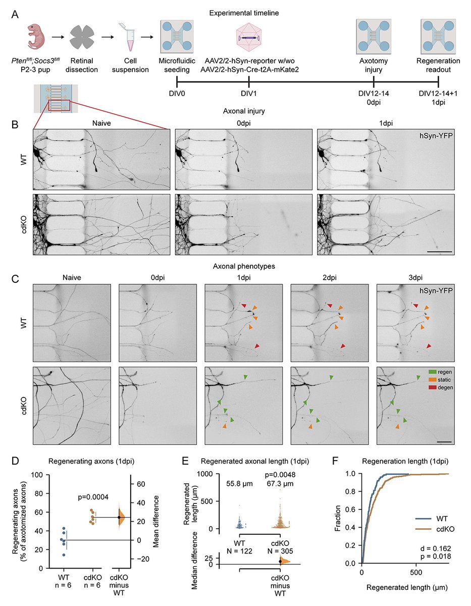
Successful axonal regeneration is driven by evolutionarily conserved metabolic reprogramming biorxiv.org/content/10.110… #biorxiv_neursci

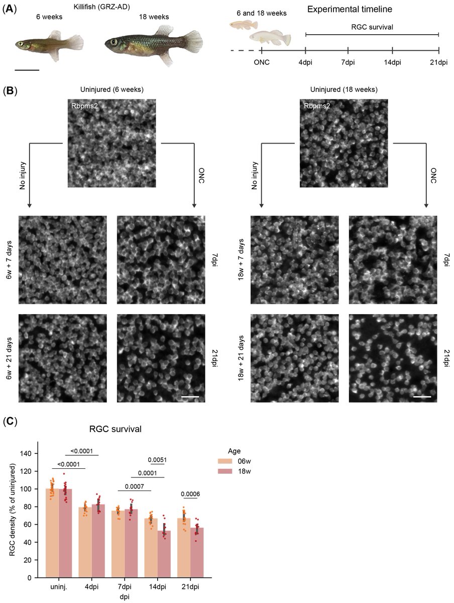
Differential retinal ganglion cell resilience to optic nerve injury across vertebrate species biorxiv.org/content/10.110… #biorxiv_neursci