Laura Yang

41 posts

Laura Yang banner
Laura Yang

Laura Yang

@LauraYYYang

🌍 Growth/Marketing @SERVIOai 🎓 USYD alum | AI x Global 👀 Learning by doing.

🌍 Katılım Kasım 2025
165 Takip Edilen12 Takipçiler
Laura Yang
Laura Yang@LauraYYYang·
@_WayWang If this trend continues, who gets affected most first: indie builders, startups, or the open-source ecosystem?
English
0
0
0
6
Wei Wang
Wei Wang@_WayWang·
Banned OpenClaw & Mythos releases signal a major shift: future flagship models might moving to exclusive, closed-source enterprise access. By bypassing public APIs, labs prevent model distillation and rival training. The era of immediate public access to top-tier AI is over.
Anthropic@AnthropicAI

Introducing Project Glasswing: an urgent initiative to help secure the world’s most critical software. It’s powered by our newest frontier model, Claude Mythos Preview, which can find software vulnerabilities better than all but the most skilled humans. anthropic.com/glasswing

English
1
4
8
41
Laura Yang
Laura Yang@LauraYYYang·
There's one TRUELY problem bothering me for a long time is that I have no idea how to ASK REAL QUESTION?😑 So when you guys learn something new at the first time by yourself without any assistant, do you know HOW to raise up question?
English
0
0
0
5
Yunsu Tang 鄧潤雪
Yunsu Tang 鄧潤雪@Yunsu_Tang·
i never knew WeWork allowed cats? best of best part of having sz clients!
English
1
0
1
132
Charlan
Charlan@Chen_0_·
@yihui_indie 创业给我最大的感悟就是,原来真的没人在乎我怎么想的😂
中文
2
0
44
7K
Yihui
Yihui@yihui_indie·
创业真是太有意思了,和打工最大的感受差异是: 创业后,你认识的都是想真正做事儿的人。这和公司那专注一亩三分地的人,是完完全全两类人。
中文
64
60
1.1K
137.7K
Laura Yang
Laura Yang@LauraYYYang·
@yihui_indie 是哈哈大家自带明确的radar可以被识别到哈哈!
中文
0
0
1
2.9K
AI产品黄叔
AI产品黄叔@PMbackttfuture·
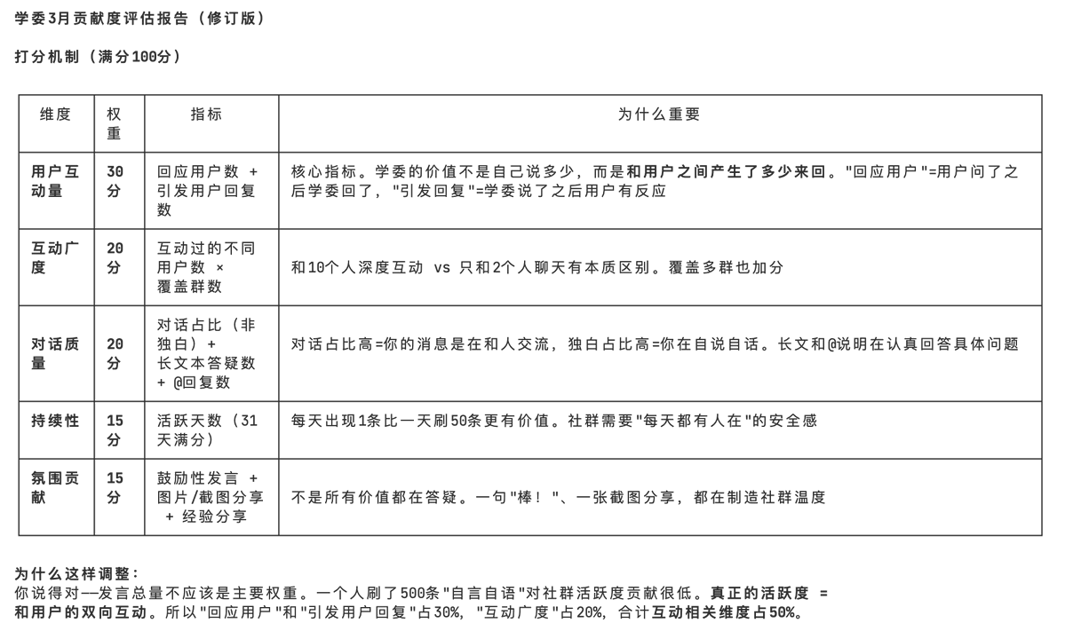
之前说过黄叔想整Agent Native的组织 现在社群有4个500人满群,社群极其活跃 当前依靠学委的机制来满足学员的沟通交流 打算给学委最高以CC 20x会员的奖励政策 那如何评选呢? 想要Agent来实现 于是让CC自己找方案,搞定了微信的数据库解密、密钥提取等 然后基于一些标准来给学委工作打分 包括筛选潜在的学委 全部能Agent完成 非常高效 学委们也对CC的评价很满意
AI产品黄叔 tweet mediaAI产品黄叔 tweet mediaAI产品黄叔 tweet mediaAI产品黄叔 tweet media
中文
3
0
3
1.5K
Laura Yang
Laura Yang@LauraYYYang·
@JacobZietek hhhh! It's called do in Rome as Rome does(入ru乡xiang随sui俗su)
English
0
0
2
413
Laura Yang
Laura Yang@LauraYYYang·
@tripilot_ai That's amazing! Is that only for China trip or including other place and regions?
English
1
0
1
8
Tripilot AI
Tripilot AI@tripilot_ai·
If planning a China trip currently means 30 tabs, random screenshots, and pure confusion... this is for you. Tripilot just launched. Our first version will help you: ->plan before you go ->explore city guides ->find travel inspiration ->ask questions about China Try it here: tripilot.net
English
17
4
33
31K
Laura Yang
Laura Yang@LauraYYYang·
@Yuancheng Can't waiting for it! Meaningful step Koji and I will keep following~ Question🙋Is the english website going to share some interesting discovery about various birds hh~That would be cool !
English
0
0
1
54
koji
koji@Yuancheng·
A small update: We’ve launched an English website for Crossing: crossingpodcast.com We has featured many of the key builders in China’s AI ecosystem — founders, researchers, investors, engineers, and robotics builders — but the content has only been available in Chinese.
koji tweet media
English
8
7
33
5.3K
Laura Yang
Laura Yang@LauraYYYang·
In the past 48hours, both Amol Avasare and Obsidian recruitment prove that DO NOT SCALE BY ADDING PEOPLE BY LEVERAGE!!! Agree what @lennysan points out that Engineering is getting the most AI leverage and who is the next one following squeezed PMs and designers?
Lenny Rachitsky@lennysan

My biggest takeaways from @AnthropicAI's Head of Growth Amol Avasare: 1. Engineering is getting the most AI leverage—and it’s squeezing PMs and designers. With Claude Code, a five-engineer team now produces the output of 15 to 20 engineers. But PM and design productivity haven’t scaled proportionally. The result is a compressed ratio where one PM is effectively managing the output of a much larger engineering team. Anthropic's growth team is responding in two ways: hiring even more PMs (!), and formally deputizing product-minded engineers to act as mini-PMs for any project with less than two weeks of engineering time. 2. Anthropic is using Claude to automate its own growth. The internal initiative is called CASH (Claude Accelerates Sustainable Hypergrowth). It works across four stages: identifying opportunities, building features, testing quality, and analyzing results. Right now it handles copy changes and minor UI tweaks. The win rate is comparable to a junior PM with two to three years of experience, and improving rapidly. 3. The one part of PM work that AI can’t automate yet: getting six people in a room to agree. Amol and his head of design joke that even with AGI, it’ll still be impossible to align six stakeholders. Cross-functional coordination—managing opinions, navigating politics, mediating tradeoffs—remains the bottleneck that AI doesn’t touch for larger projects. This is why Amol believes PM roles aren’t going away, and may actually grow. 4. 60-80% of Anthropic’s growth team's projects have no PRD. For smaller work, kickoffs happen on Slack—messages back and forth with product-minded engineers who can push back and ask the right questions. For larger projects, Amol believes in a proper 30-minute cross-functional kickoff (legal, safeguards, stakeholders) to surface concerns early. 5. Adding friction to onboarding drives growth—if the friction helps users understand why the product is for them. His work Mercury, MasterClass, Calm, and now Anthropic, adding steps to onboarding flows consistently improved conversion. The key: cut annoying friction that doesn’t add value, but add friction that helps users understand why the product is for them. 6. AI companies need to focus on bigger bets, not better A/B tests. Amol’s argument: if your core product value is driven by AI, then the future value is orders of magnitude higher than today’s value, because model capabilities grow exponentially. In that world, micro-optimizations capture a shrinking share of a growing pie. Traditional growth teams do 60% to 70% small optimizations and 20% to 30% big swings. At Anthropic, they flip this ratio. 7. Amol built a weekly AI agent that scans Slack for cross-functional misalignment. Using Cowork with the Slack MCP, he has a scheduled task that looks across his projects and conversations and surfaces areas where teams are about to do overlapping work or pull in different directions. A colleague on the enterprise team already caught major misalignment that would have caused weeks of wasted effort. 8. A traumatic brain injury taught Amol the principle that now drives his work: freedom through constraints. In early 2022, a kick to the head during a Muay Thai sparring session caused a traumatic brain injury. Amol spent nine months off work and months relearning to walk, unable to look at screens or listen to music for more than 20 seconds. He was re-injured a month after joining Mercury and had to take two more months off. He’s still not fully healed. But the constraints—no alcohol, no caffeine, mandatory breaks, daily meditation—have become the habits that let him operate at the intensity Anthropic demands. “The true freedom in life is learning how to be content when you don’t get what you want.”

English
0
1
1
59
Laura Yang
Laura Yang@LauraYYYang·
@pcshipp 1% idea and 49% coincident and understand deeply and then 50% execution which is startup just from my own perspective. So many teams broke down cuz people only saw and did what they think is right. Even though they always have genius idea and great execution team.
English
0
0
1
24
pc
pc@pcshipp·
1% idea, 99% execution that’s a startup
English
113
32
336
8.2K
Laura Yang
Laura Yang@LauraYYYang·
Hi Poppy! So happy you are interested in Chinese history. I recommend not one book but three famous historical authors who you can follow for a while. Here's the reason from myself which already read most of their books: Ray Huang could help you see the structural logic of Chinese history and why dynasties ran into recurring limits. Lü Simian is better for building a solid factual foundation, giving you a more systematic grasp of major periods, events, and historical development. Qian Mu is the one to read when you want to understand the deeper spirit of Chinese civilization — its political traditions, cultural values, and long-term intellectual continuity.
English
0
0
2
440
Poppy Coburn
Poppy Coburn@kafkaswife·
Does anyone have any good recommendations for books on China / Chinese history?
English
391
44
535
334.7K
Laura Yang
Laura Yang@LauraYYYang·
@Yunsu_Tang OH MY~Would you mind adding wechat or any other contact you prefer? Thanks!
English
0
0
0
14
Yunsu Tang 鄧潤雪
Yunsu Tang 鄧潤雪@Yunsu_Tang·
去了深圳一趟才发现 X 上都是华人科技达人围炉取暖的地方,我是位前公关,现在专帮startup做growth,多多交流!
中文
1
0
3
129
写增长的子木
写增长的子木@CoderJeffLee·
围绕选品,分享一个我自己常用的老操作: 平时我会经常看最新一批 AI 产品里,那些增长很快、又已经开始有人付费的榜单,尤其是典型的腰部产品。这类项目往往最值得看,因为它们既不是纯概念,也还没大到卷不动,通常更容易看出真实机会。 这类榜单有两个价值。 一个是能帮你持续感知市场上最近在冒出来什么新方向,保持对新机会的敏感度。 另一个是能帮你看到,哪些 AI 产品已经跑出了初步付费验证,适合拿来拆解它们的切入点、用户痛点、定价方式和增长路径。 选品这件事,很多时候拼的不是灵感有多炸裂,更多还是看你有没有持续输入,看得够不够新、够不够多、够不够贴近真实市场。 最近我也让小龙虾整理了一版,质量还不错,分享给大家。 docs.google.com/spreadsheets/d…
写增长的子木 tweet media写增长的子木 tweet media
中文
20
18
90
6.1K