Rosa Fernandez retweetledi

Gracias a @lualmenar por invitarme a comentar un estudio tan relevante y transgresor!!!
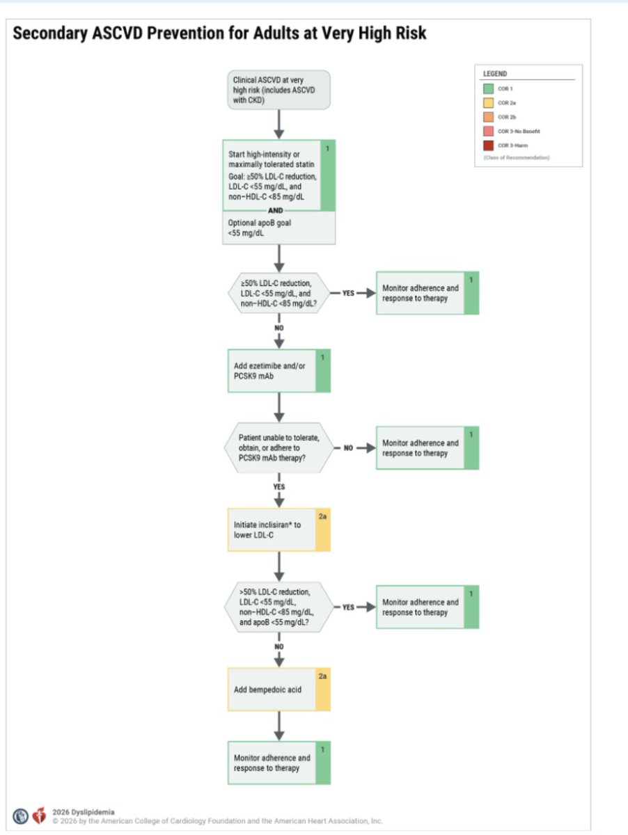
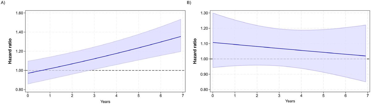
🔈Él tratamiento hipolipemiante intensivo con evolocumab reduce el riego de complicaciones CV en pacientes con aterosclerosis pre-clínica‼️
Insuficiencia Cardiaca y Trasplante@IC_LaFe
Lunes de fallas... y de lectura crítica de articulos!! 📽 Hoy el Dr. @acorderofort nos analiza a fondo el estudio VESALIUS-CV. En 5 min lo tienes! youtu.be/stl3klTswqA?is…
Español






























