oneone.eth
6.4K posts


不知道有些人到底在「打什么拳」啊……
做饭、炒菜、洗碗、扫地、洗衣服、烘干衣服
这些家务活儿,
现在不都明码标价、机器就能搞定吗?
【所有家务,本质都是可标准化、可机械化、可花钱买断的劳动。】
来,算笔账给你清醒清醒!
一台家用智能炒菜机:
1000元人民币
一台洗碗机:
2900–4500元人民币
一台扫地机器人:
1500人民币
一台洗衣机+烘干机一体化的机器:
1600-2500人民币
加起来的钱,能压到1万以内!
上拼多多,8400人民币可以搞定!
再看看:
一台iPhone 16 Pro Max(256GB起步)→ 8799元起
也就是说:
花买一部顶级iPhone的钱,就能直接把厨房+客厅+阳台的家务劳动基本外包给机器。
这时候还在那吵
·男人该不该做家务
·女人被家务绑架
不如先问问:
家务这活儿,到底是要人去干?
还是要钱+机器去干?


中文
oneone.eth retweetledi

📣这是一条产品功能的内测邀请 ~
【一键体验 顶配模型的 OpenClaw Bot】
我们拿到了一批 OpenClaw Telegram 简易版的体验名额,想把它分享给真正热爱 AI 的人。
不用安装,不用部署,TG 点开 Bot 即开即用
你能得到什么:
一个能帮你干活的 AI 助手——有记忆、有工具、能主动推送消息。
✅ 4 个模型可选:Claude Sonnet 4.6 / Claude Opus 4.6 / Kimi K2.5 / MiniMax M2.5
✅ 直接在 Telegram 里用,零安装、零部署
✅ 内测期间免费使用价值 500万枚 Token
✅云端部署,非本地服务器(数据经过服务器,请自行判断是否输入敏感信息)
我们唯一的要求:
认真使用一段时间后提交一份真实的反馈。
优秀且真实的反馈将在结束后会获得一份“心意奖励”。
名额有限,会优先邀请有 AI 使用经验的用户。
所有填表玩家会加到我们的资料库中,后续活动也会优先邀请体验~
感兴趣填👇
(docs.google.com/forms/d/e/1FAI…)

中文

我现在才明白的道理
别人已经在小龙虾火之前
就已经开始地推了🤣
妈的营养真的跟不上啊🤣
oneone.eth@MayGordon01
@joakja ,昨天 315 关于 geo 部分的内容。去年十二月份,我和秋荣的沟通。现在已经成了一个产业。不得不说,有了 ai,一切就太快了。我俩方式的逻辑是,既然解决不了 ai 幻觉,那就去生成幻觉😈😈😈
中文

@joakja ,昨天 315 关于 geo 部分的内容。去年十二月份,我和秋荣的沟通。现在已经成了一个产业。不得不说,有了 ai,一切就太快了。我俩方式的逻辑是,既然解决不了 ai 幻觉,那就去生成幻觉😈😈😈

中文

@jiamigou @Elizabeth2049_ 这个就算了。诈捐 p 图不说,第二次还 p 图,不骂她的人我都觉得都是脑子有问题😓😓😓,更别说替他说话的了😳。
中文

2⃣一直很努力的留学生——伊丽莎白 @Elizabeth2049_
币圈有个很魔幻的现象:网友似乎对漂亮女孩,没有一丝怜悯之心。这种画面,在抖音和小红书简直不敢想象。
我是康师傅企划出身,在康师傅从事多年品牌传播(Branding)。
🔸营销里有个很简单的逻辑:只要能扩大声量、获得注意力,本身就是一种优势。
而伊丽莎白小姐姐,一直在很努力的做个人品牌,还很会做Controversy Marketing。
✅在注意力经济时代,流量本身就是生产资料。这对个人也好,对企业也好,这都是很正常的商业行为,我们需要理解。
所以我们还是要“高抬贵嘴”。试想一下,如果你的姐姐、妹妹、或者你的女儿,一个人在国外讨生活,你却看到很多国人对她言语攻击,你是不是也很不好受。
中文
oneone.eth retweetledi

我在 @Bybit_Official 的TradFi平台玩期货赚钱了不让提现是什么意思?说我账户中的某些交易违反了交易政策?真刷新我世界观了
我在MT5账户中的所有交易均为本人手动操作,不存在任何违规交易、异常操作、套利或违反平台规则的行为。
本次交易盈利来源于原油行情本身处于主升趋势,我依据市场行情正常开仓、平仓,属于正常的交易判断与投资行为,盈利完全合理、合规。
我从未参与任何涉嫌违规、违法的交易活动,也不存在贵方所说的可疑交易行为。
请尽快解决!我身正不怕影子斜
@Bybit_Official @Bybit_ZH @Alpha_Bybit @linabybit @benbybit



中文

你的🦞不该只会"水贴",如何用币安官方Skills 提升你的内容质量?
给大家列出推荐组合 + 实战示例,币安广场接入AI的实操秘籍仅此一份!
只列部分建议,图解在下方。
组合1: 日常快讯型(每日市场速递)
适用场景: 每天发一篇市场概览/热点速递
叠加 Skills: Crypto Market Rank + Query Token Info + Binance Spot Skill
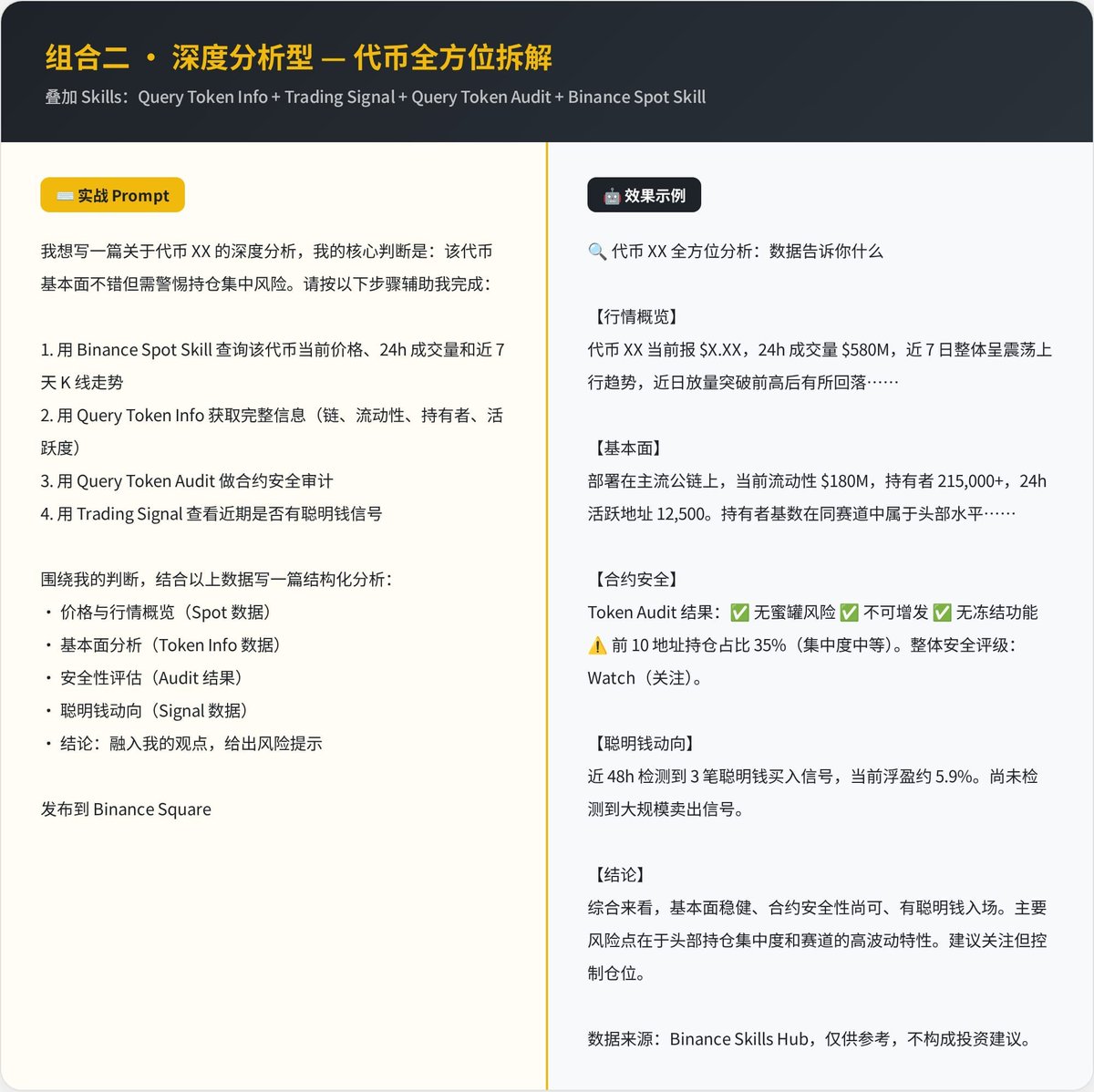
组合2: 深度分析型 (代币全方位拆解)
适用场景:针对某个代币撰写结构化的深度分析文章
叠加 Skills: Query Token Info + Trading Signal + Query Token Audit + Binance Spot Skill
组合3: 链上洞察型(鲸鱼在买什么)
适用场景: 以链上数据为驱动的聪明钱追踪内容
叠加 Skills: Trading Signal + Query Address Info + Query Token Info + Query Token Audit
组合4: Meme 猎手型(捕捉下一个叙事)
适用场景: Meme 赛道热点追踪和早期发现
叠加 Skills: Meme Rush + Query Token Info + Query Token Audit + Trading Signal
我不允许你们的AI没有自己的思想,加紧训练起来!




中文

oneone.eth retweetledi

当我删掉Ollama的7B模型后:一个技术人的AI Agent两次重构手记
先说结论,@OpenClaw使用了一段时间,不难,但也带来了一些思考与震撼(不是技术层面的)在前几天做完公司培训后,计划完成2.0并开始3.0的方向尝试。
1.0阶段,充分探索,试错,玩到崩溃
11月26日,群友Ni提示#clawdbot最近很火,有空可以研究。
与Ni的早期沟通来自本地化大模型的探讨,当时感觉云端大模型容易泄露隐私,某一方向的专业性训练不充分,本地化部署可以针对关注的几个领域重点训练,做专属向量化数据库等等。
当然随着openclaw的使用,暂时放弃了本地化模型这条“正确”又耗费精力的执行落地。
有关本地化模型,有契机可以再聊,总之昨天暂时删除了 #Ollama 和 #LM Studio,几个7b模型,当然留下了笔记。
说回 #openclaw
第一次实践,看过介绍后第一直觉定位是全控的准备,来自一台独立的mac,或许每个技术背景的人都有一个构建专属自己贾维斯(J.A.R.V.I.S)的梦想。
发现它是一个没有大脑(LLM)没有四肢(skill)的智能克隆体躯壳。
经历了Skill的大量尝试。
经历了因Token超额消耗导致的宕机,切身感受到大模型API的昂贵成本。
经历了openclaw把长期记忆文件弄乱。
在这个时期看到了太多炒作它能力的鬼故事,作为程序员“嗤之以鼻”,甚至怀疑这些人是否真正使用过?
通过1.0得到的定位,提高生产力创造生产力的事情值得获得一个这样的AI助理。
使用2.0阶段----解决1.0的使用问题,更从一个程序员和行业分析师角度专业的使用。
开始2.0之前的准备与操作
1 整理日常任务拆解与梳理:
业务的Prompt(提示词)整理尤为重要,整理Prompt本身就是业务整理,这一步一定是在下手开干之前想好。Prompt的规范如:markdown是LLM的消化标准,身份定位明确,要求,甚至审核标准,我们观察到OpenClaw的内嵌Task逻辑刚好符合这一逻辑。
2 模型与Token:
多LLM配置,甚至代理渠道的Token用量优化。
3 关注底层文件变化:
如USER.md IDENTITY.md 等“人设”文件是否被有效更新,是否过于冗长。
4 agent 业务分化:
多角色定义,为保证任务的良好执行,通过多角色定义,将复杂任务拆解为独立人格执行单元。
5 Skill化:
为保障执行准确性,将高频任务固化为标准化Skill模块,通过API等方式获取数据有效减少AI幻觉,减少因单纯提交Prompt让LLM工作过于复杂甚至产生不可控的交互循环。做到了执行不走样,Token可控,效果显著但也有反思这个后面聊。
2.0的总结与反思:
1 这部分工作更像是一个程序的视角的在拆解OpenClaw,结果令人满意,但是把它用成了“码农”的工具。明确,可控,成本开销合理而非人性化工具。这就带来一个问题,如果纯码农工具,完全有更好用的AI工具,稳定,枯燥,简单不出错。码农的工具永远到不了非技术用户,只能在码农间传播。聚焦于服务器底层文件设计越爽就离大众使用场景越远,似乎偏离了其自然语言驱动的本质。
2 Openclaw迭代更新很快,社区生态活跃,相信其发展最终方向是自然语言驱动,从业者应感知其变化与小迭代代表的意义。不能推广到普通人非“码农”人群的产品无法普及。
3 技能角度,对于AI时代的焦虑者,适当掌握代码(至少代码思维),工程思维很有必要。可借助其他AI工具辅助学习,当“机器靠近和你靠近机器?”这样的选项摆在你面前时,建议专业人士(VC 投研 分析师)可以向机器靠近,避免被AI幻觉文章带偏。
4 是否要学习OpenClaw?我建议即使是费劲,也要尝试,AI对生产力的颠覆成为必然,OpenClaw的agent让员工成为AI,AI就是员工。
5 Skill是AI真实落地的手脚,如google也在完善自身的skill与task形成生态的闭环,Openclaw有自身独立环境和灵活性的优势。这是在1.0阶段就感知到在2.0再次确认的结论。Skill本身就是一个丰富的生态不乏有优质项目从其中诞生出来的赛道。
6 3.0计划是更加基于自然语言角度的探索。
未完待续…
#AI #Agent落地真相 #OpenClaw重构笔记 #从码农工具到贾维斯 #LLM成本陷阱 #AI时代生存法则 #自然语言驱动革命 #Skill生态爆发前夜

中文

全球最大比特币矿商 Core Scientific 把手上BTC全卖了:1900枚换回约1.75亿美金,转身All in AI数据中心。
别惊讶,这跟我说的SaaS必死同一个底层逻辑:凡是靠摩擦、信息差、资源堆料赚钱的行业,AI一来就被挤成薄利。
连挖矿都开始找新饭碗,你还在幻想旧模式永恒?
结论:别跟趋势较劲,去做AI时代的基础设施。
#比特币 #AI #数据中心 #产业趋势
中文

跟进一下这件事的处理结果
3月2日客服来电,告诉我保价1000元的情况下,最多只能赔500元
理由是寄了两瓶酒,破损一瓶,所以只赔一瓶对应的上限
我问她:如果我箱子里装了1000件东西,坏了一件,最多赔10元,对吗?
客服回答是的,我说:那不协商了,我直接投诉好了
3月3日客服再次来电,这次换了个口风,说申请到了1000元赔偿,问我接不接受
我说不接受,既然已经投诉了,就要全额赔偿
客服立马说,那这边给你申请了1350元,不做二次理赔
结果算是达到预期,我同意了,但说实话,这次体验还是让我对京东的滤镜碎了一点
之前大部分东西都选择在京东溢价买,图的就是售后和配送体验,这是我愿意为它多付钱的原因
但这次维权一次次试探我,如果我不投诉,大概率会维持低价补偿,消耗客户的时间和耐心
最后,邮政投诉平台 sswz.spb.gov.cn
非广,大家遇到快递纠纷时直接投诉就好了,能省很多精力!


作业借你抄@chaozuoye
之前夸了那么多次京东,今天算是被气到了 过年快递给朋友两瓶生肖茅台,中途破了一瓶 之前寄过很多次都没出过问题,所以侥幸只保价了1000 原本赔我1000也能接受,剩下的我为贪便宜买单 刚刚客服打电话试探我口风,问我赔偿300行不行??? 连损失的零头都没有,那我保价干嘛呢? 还说300不行的话,得明天领导在了申请? 有点被恶心到!
中文







