Leo Astor
1.5K posts

Leo Astor
@RealLeoAstor
Building AI Agents • Teaching Developers Architecture • Systems • Real Code Helping you go from beginner → production Follow for practical AI 🚀
localhost Katılım Haziran 2020
135 Takip Edilen372 Takipçiler
Sabitlenmiş Tweet
Leo Astor retweetledi

@github has world-class version control for code
but zero version control for credentials.
If a token gets revoked/removed:
• No history
• No timeline
• No forensic trace
@GitHubCommunity


English

Hey builders and founders 🚀
Looking to connect with people building in!
💻 Cybersecurity
⚙️ Tech
🤖 Automation
🧠 AI tools
📦 UI/UX Development
🌐 Web apps
I'm working on shop-on-campus.vercel.app 🔥
Drop what you're working on too👇
English
Leo Astor retweetledi

Code that works is good.
Code that scales is better.
Learn Time Complexity.
@DSA @TComplexity

English

If you're building something…
Share here👇🏻
App.
Startup.
Side project.
Let's #connect and grow together 🤝🏻
#BuildInPublic
English

Good morning, legends! 🌞
Rise and grind — the world doesn't wait for those who hit snooze.
If you're still building in silence, this is your sign to make some noise today.
What’s one move you’re making this morning to level up?
Drop it below 👇
Let’s build.
#MorningMotivation #RostMyProd #BuildInPublic
English

Kaundal VIP Pro roastmyprod.com/products/6efe6…
via @RoastMyProd
Lietuvių

Most devs never improve because they avoid criticism.
Be different 👇
roastmyprod.com
English

Good morning ☀️
Just a quick reminder—DSA isn’t about memorizing, it’s about understanding 🧠
Master these concepts slowly:
Time Complexity • Recursion • Binary Search • Hashing • Graphs • DP
Small steps daily = big wins 🚀
#DSA #CodingJourney #Tech

English
Leo Astor retweetledi

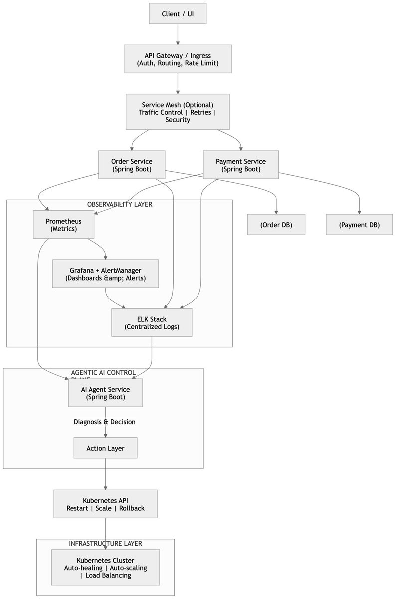
Building a Self-Healing Microservice System with Agentic AI (Java + Spring Boot + Kubernetes)
In modern distributed systems, failures are inevitable — but what if your system could detect, diagnose, and fix itself automatically?
This architecture separates the system into a data plane and a control plane. The microservices handle business logic, while observability tools like Prometheus, Grafana, and ELK Stack collect metrics and logs.
An AI-driven agent service acts as the control plane, analyzing anomalies using LLMs, making decisions, and executing corrective actions via Kubernetes APIs such as restarting pods or scaling deployments.
The system operates in a feedback loop, ensuring recovery and improving over time, which makes it a fully agentic, self-healing architecture.
That’s where Agentic AI meets Microservices + Kubernetes.
🔍 What is a Self-Healing System?
A system that:
✔ Detects failures (crashes, latency, errors)
✔ Analyzes root cause
✔ Takes corrective action automatically
✔ Verifies recovery in a feedback loop
🏗️ Production Architecture
User Traffic
→ API Gateway
→ Microservices (Spring Boot)
→ Monitoring (Metrics + Logs)
→ AI Agent (Decision Engine + Memory)
→ Kubernetes API (Restart / Scale)
→ Cluster Self-Heals
🔥 Why This Matters
This approach:
✔ Reduces downtime
✔ Minimizes manual intervention
✔ Improves system resilience
✔ Brings intelligence into DevOps

English








