
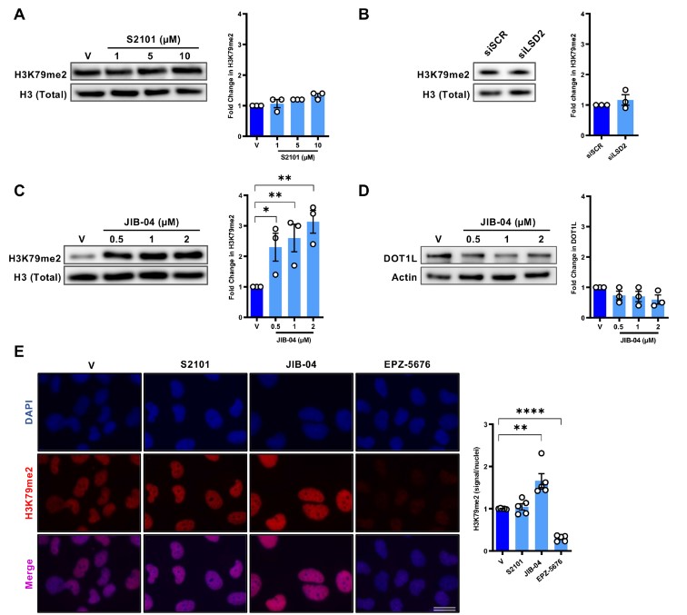
Thrilled to share I’ve successfully defended my PhD thesis; Inhibition of histone demethylases to restore H3K79 methylation in OA.” 🎉 Huge thanks to my supervisors, @SilviaMonteag & @TissueHomandDis, and to my jury Cristina Ruiz Romero, Jessica Bertrand, @LuVaDeBo and @CoolsJn!




















