Sabitlenmiş Tweet

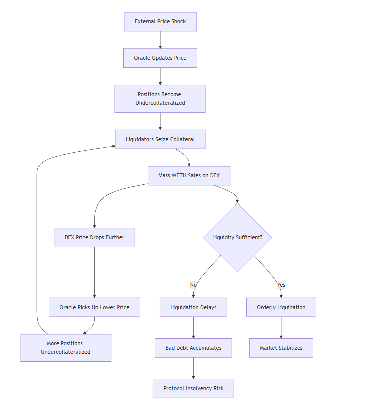
Yield bearing prediction markets have many issues, which if unaddressed allow for:
- price manipulation
- bank run
- liquidity shortage for institutional borrowers
But equally they have a lot of opportunity:
- revenue
- predictable liquidity
Read more scauditstudio.com/blog/How-to-Bu…

English












