STOCK调研公社
2.3K posts

STOCK调研公社
@STOCK6688
各位领导好👉专业投研团队/前八年头部券商研究员📈投研笔记分享/热点板块跟踪/个股逻辑挖掘🔥唯有热爱可抵漫长岁月,方能带来前瞻与深度🚀持续跟进AI人工智能/半导体光刻机/商业航天/液冷/CPO等主题机会💯风里雨里,我们一路陪你🌹


【国际投行伯恩斯坦关于中国半导体研究核心看点汇总】(2/13)(尤其是③解释进口H200的态度): ①在经历年初头两周的强劲上涨后,我们建议投资者退后一步,避免追逐涨势,预计短期内会出现回调。 然而,我们最新的渠道调查显示,整个范围内的晶圆制造需求远超预期,建议投资者现在应重新买入中国半导体公司的股票; ②全球半导体设备行业正进入一个前所未有的“超级周期”。尤为引人注目的是,报告对中国市场的看法发生了根本性转变,认为中国本土对AI芯片制造能力的需求以及存储芯片产能的扩张,将支撑中国设备支出持续增长; ③中国政府不会允许H200芯片大量涌入中国市场并破坏本土化的趋势,而是通过限制获批芯片的数量并强制本土CSP将H200采购与当地芯片来购相结合的方式来加以控制;



下午A股突然大跌,确实出乎意料,后知后觉才意识到原来是市场对“中国针对离岸信托的税务打击”消息产生了强烈反应,让原本敏感的市场变得更加震荡。当然,高层很喜欢在市场大幅下跌时,往往会顺势出台偏利空的政策,加速市场调整,从而让部分政策实现更平稳的软着陆。这并不需要担心,熬过这阵子后,等中东局势稳定,大概也就周四左右,市场就开始企稳恢复常态。


周末研究了【创新药】【碳酸锂】好几个概念,都不算大容量品种,但都属于调整时间相对足够的、前期弱势的,相对更可能有持续性,比如跌透了的创新药,和地缘关系不大,蛮适合的做新的容量池,周末搞了几个小表格提前预热,但沟通了多家券商研究团队,发现出的标的覆盖面较广、方向偏笼统,缺乏明确的聚焦与确定性逻辑支撑,出于审慎原则,暂不向大家做相关推荐,。 早上推荐的【电解铝投资机会】主要结合周末中东突发消息的,当然个股也有利好,主要看【天山铝业】的财报,赚钱真得多,早上蛮强势的与好几支票一字板封停。另外其他推荐的个股等了一整天,【南山铝业】尾盘涨停,【云铝股份】没资金完成最后封板,看看今晚国际局势催化。 今日盘面整体没啥好说的,市场缺乏明确增量利好落地,叠加全球机构普遍减仓避险,A股也难走出独立行情,整体维持弱势震荡格局,盘中炒的水下高铁突发消息不要追,没有逻辑持续跟进,得小心了。


“黑色星期一”亚太盘最新消息汇总: ①美指期货:标普500股指期货跌幅超过4%,纳指期货跌幅超过5%,道指跌幅超3%,其中VIX期货飙涨34.4% ②贵金属:黄金下跌逼近3020美元,现货白银跌超2%,纽约期铜重挫逾8%; ③通胀指标:WTI原油期货盘中一度跌破60美元关口,为2021年4月以来首次; ④国际货币:非美货币走低,澳元兑美元跌幅扩大至1%,美元兑日元跌幅超1%;


下午A股突然大跌,确实出乎意料,后知后觉才意识到原来是市场对“中国针对离岸信托的税务打击”消息产生了强烈反应,让原本敏感的市场变得更加震荡。当然,高层很喜欢在市场大幅下跌时,往往会顺势出台偏利空的政策,加速市场调整,从而让部分政策实现更平稳的软着陆。这并不需要担心,熬过这阵子后,等中东局势稳定,大概也就周四左右,市场就开始企稳恢复常态。





【早上整理了综合各方面信息,短期缓和的关键时间节点确实已经出现】 ①3月27-28日:美伊谈判; ②3月27日和4月初:美多支两栖作战群抵达中东,若谈判不顺利,地面作战威胁; ③3月31日:巴基斯坦外长访华; ④4月上旬(4月7日-9日):或宣布短暂停火协议,海峡有限度通航方案能见度提升; ③5月14-15日,特朗普携胜利访华;


【碳酸锂小作文】近期板块调整比较多,主要是几方面原因: ①交易所窗口指导,限制做多,控制在17万附近; ②昨天尾盘传的澳洲不缺柴油在发酵,前边冲着澳洲停产逻辑进来的资金撤离; ③盐湖Q4业绩低于指引中位数,拖板块块。


【摩托车概念整理】波克罗夫斯克前线的实战证明,使用摩托车和全地形车进攻非常有效。7月2日俄罗斯计划采购20万辆中国制造的摩托车|2024年购买了4万辆,同比增长率400%,且随着消耗战的持续有望继续增加


【电解铝投资机会】周末两大事件:①巴林铝业(总产能162万吨)旗下工厂28日遭伊朗打击,公司正评估财产损失,此前因霍尔木兹海峡航运受阻宣告遭遇“不可抗力”,减产约20%;②阿联酋环球铝业公司塔维拉工厂(电解铝产能150万吨,氧化铝产能245万吨)在袭击中遭受重大破坏,损害评估仍在进行中,该冶炼厂2025年生产了160万吨铸锭。 中东地区电解铝产能规模700万吨左右,占全球建成产能约9%,主要出口至欧美、日韩等地,发运受阻导致海外铝供应收紧。即使未来外部环境趋于缓和,且电力、原材料供应得到充分保障,电解铝行业复产周期仍将长达6–12个月以上。 【南山铝业】【天山铝业】【中国铝业】【云铝股份】【中孚实业】【华通线缆】



【近期火箭发射只做“首飞不回收”】号外号外,请各位朋友注意!下午做了个表格,汇总近期火箭发射的时间线。重点来了!今晚的力箭二号与下月初的天龙三号,虽定位为可回收火箭的首飞,但技术路线均采取“首飞不回收”的策略,目的就是先送进轨道。另外,火箭回收试验的催化还在后面。



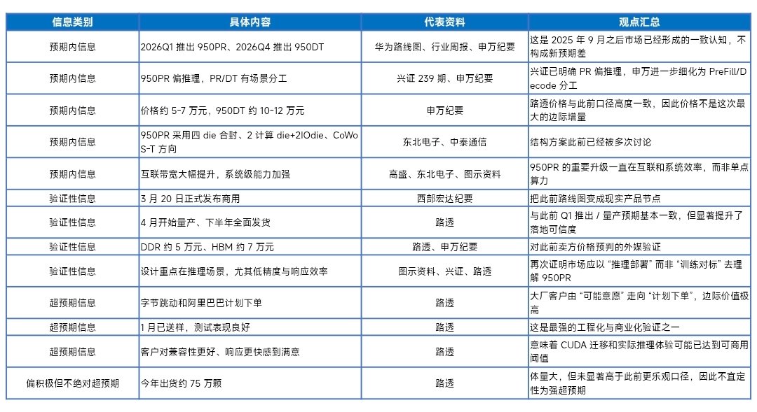
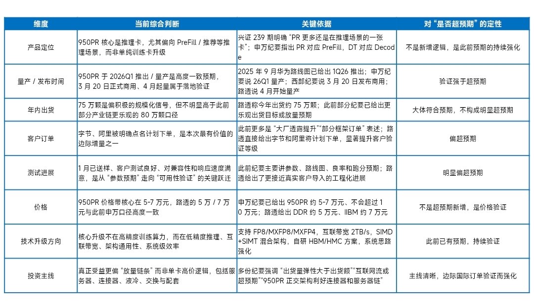
华为新款 AI芯片的客户测试进展顺利,包括字节跳动和阿里巴巴在内的科技巨头计划下单订购。 即使美股科技巨头还在跌,国内资金却依旧死攥着科技不放。别看现在炒化工、能源金属等等,那都是临时避险的“摸鱼仓位”,真正的主线从来都是科技。 同时配合着隔三差五抛个小利好锚定情绪,把准备散出去的小资金牢牢摁在科技赛道里,别让他们乱跑着去追周期、追资源的热点,老老实实待在池子里等着抬轿。😂





【通鼎互联】+10.04%;【长飞光纤】+10.00%;【特发信息】+9.99%;【杭电股份】+9.99%;涨停板胜率为4/6。硬是憋到快收盘才发,就怕盘中被盯上,直接来一波一字断魂刀把涨停砸开,只有吃过亏才懂,上次就是前车之鉴,直接被先手资金盯上抢跑,节奏全被打乱。 另外,不少朋友说我们发得有点晚,其实是故意的,太早公开容易被资金盯上;晚一点发,就是为了打个措手不及,让真正跟着的粉丝,能稳稳上车、不被干扰。


【数据中心IDC概念整理】昨晚万国数据+10.20%,世纪互联+9.46%,延续近日持续大涨趋势,股价从底部涨幅万国近翻倍,世纪互联近 70%。近日万国数据中心REIT(基金代码:508060)已完成网下询价,认购倍数高达166倍,作为行业历史首批IDC公募REITS,市场反响热烈。


【电解铝投资机会】周末两大事件:①巴林铝业(总产能162万吨)旗下工厂28日遭伊朗打击,公司正评估财产损失,此前因霍尔木兹海峡航运受阻宣告遭遇“不可抗力”,减产约20%;②阿联酋环球铝业公司塔维拉工厂(电解铝产能150万吨,氧化铝产能245万吨)在袭击中遭受重大破坏,损害评估仍在进行中,该冶炼厂2025年生产了160万吨铸锭。 中东地区电解铝产能规模700万吨左右,占全球建成产能约9%,主要出口至欧美、日韩等地,发运受阻导致海外铝供应收紧。即使未来外部环境趋于缓和,且电力、原材料供应得到充分保障,电解铝行业复产周期仍将长达6–12个月以上。 【南山铝业】【天山铝业】【中国铝业】【云铝股份】【中孚实业】【华通线缆】


商业航天下半年行业将进入发展快车道,上周我们就发出帖子聊过这个概念,周末也跟专家交流后大概是上面快要拨款下来,这两天业内也要大规模招标,买卖方都在跟踪这件事。其实以7.23为界,商业航天审批转入绿色通道,接下来几个月各家计划/路线/产品接序出来。







