Sabitlenmiş Tweet

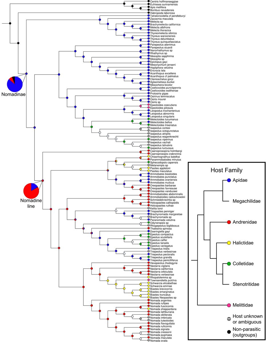
I’m very excited to announce the release of our study on the phylogeny of brood parasitic cuckoo bees in the subfamily Nomadinae - my first thesis chapter, as well as my first lead author paper - now available through MPE! sciencedirect.com/science/articl… 1/5
English










