Sabitlenmiş Tweet
My Erdos-Epstein Number Is 17 (thanks jason)
8.7K posts

My Erdos-Epstein Number Is 17 (thanks jason)
@ViolenceWorks
Actually @BBenchoff https://t.co/Yiz3S4295H
Bay Area Katılım Kasım 2016
3 Takip Edilen7.6K Takipçiler

@yacineMTB aw someone wants to write a PCB autorouter for a GPU
English

This is even more true for 'AI'.
Sam D'Amico@sdamico
People stop calling robots "robots" when they work
English

I'm about a decade ahead of you people, so you need to listen up: buy land the Upper Peninsula.
Jaskirat Singh@jaskirat
Apple was dropping a $50 raspberry pi competitor!
English

I think people greatly underestimate how much stuff that "stands the test of time" is just pop culture from a previous generation lol. There's a possibility someone in 2056 will get nostalgic for LMFAO's Party Rock Anthem and bring it back and it will have "stood the test"
கார்த்திக் புரு@karthikpuru91
just hit me that the millennials haven’t (yet) made great art a lot of hyper-successful brands & commercial products, but no millennial literature, music or film that so far looks like it’ll stand the test of time
English


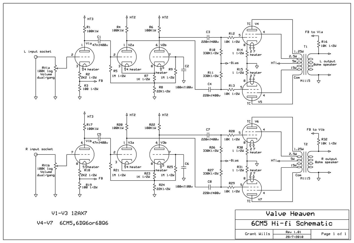
@yacineMTB Take a look at this; signals go from input (left) to output (right). There's two seemingly identical things here, and it's a stereo amplifier.

English

@yacineMTB Okay listen bro I'm going to blow your mind. Information is encoded in schematics, which is why you've been doing schematics wrong. Signals go from left to right, top to bottom. Ground is below whatever voltage you're using. There's a million other ways information is encoded.
English

@yacineMTB ... this is a good point, but it's not a great point because there's information embedded in the geometry that isn't available in the graph, the difference of which is left as an exercise to the reader.
English

@yacineMTB HOLY CRAP HE MADE A GOOD POINT THIS IS THE FIRST THING HE'S SAID IN A WEEK THAT ISN'T REGARDED
English

quick somebody tell @yacineMTB about memristors maybe that'll shut him up for an hour or two
English

@yacineMTB alright I've seen enough, this is just 'break into hardware' engagement farming.
I don't even think highly of him and he's not this stupid.
English

@yacineMTB Because I'm still working on it.
English














