Xiting Yan

18 posts

Xiting Yan

Xiting Yan

@XitingY

computational biologist, mom of 3 girls, music and sports lover

Connecticut, USA Katılım Temmuz 2015
90 Takip Edilen51 Takipçiler
Xiting Yan
Xiting Yan@XitingY·
Our new method to deconvolve low resolution dpatial data is out! It is the first method to simultaneously consider platform effects, small number of cell types per spot and spatial correlation of the cell type composition across spots. link.springer.com/10.1186/s13059…
English
0
3
7
1.2K
Xiting Yan retweetledi
Naftali Kaminski
Naftali Kaminski@KaminskiMed·
Important ‼️ This tweak to #CDC policy “Everyone in areas of substantial/high transmission should wear a mask, even if vaccinated”means any place indoors in the US - as cases are increasing EVERYWHERE - back to #MaskUp indoors
CDC@CDCgov

#DeltaVariant surging in U.S. New data show Delta much more contagious than previous versions of #COVID19. Unvaccinated people: get vaccinated & mask until you do. Everyone in areas of substantial/high transmission should wear a mask, even if vaccinated. cdc.gov/coronavirus

New Haven, CT 🇺🇸 English
0
3
13
0
Xiting Yan
Xiting Yan@XitingY·
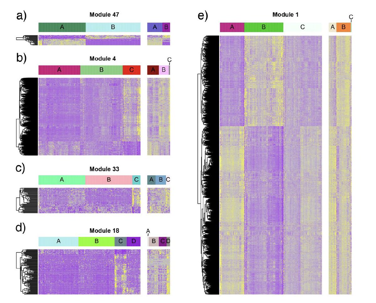
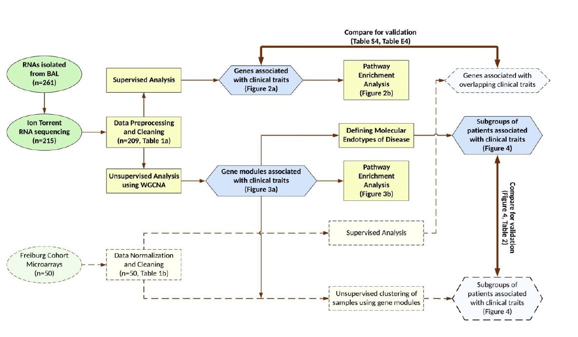
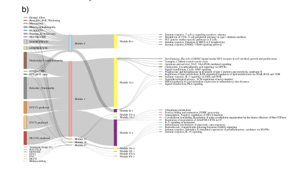
Our largest EVER transcriptomic study of #sarcoidosis patients is out! We learned so much from this high-quality data but the data is so rich that there is still so much more to do with the data to learn more for better treatment of Sarcoidosis. TBC... #GRADS #CureSarcoidosis
Naftali Kaminski@KaminskiMed

1/n Finally! Biggest ever RNAseq study of #sarcoidosis is out - reveals associations of distinct transcriptional programs with major phenotypic traits ➡️suggests distinct novel Sarcoidosis endotypes #GRADS #CureSarcoidosis #SarcBALRNAseq see thread below erj.ersjournals.com/content/early/…

English
0
0
1
0
Naftali Kaminski
Naftali Kaminski@KaminskiMed·
I love the name! #G2S3 - a novel gene graph-based imputation method for single-cell RNA sequencing data with superior performance in recovering gene expression, identifying cell subtypes. Kudos Dr. Yan & Wang! #scRNASeq journals.plos.org/ploscompbiol/a…
Naftali Kaminski tweet mediaNaftali Kaminski tweet mediaNaftali Kaminski tweet mediaNaftali Kaminski tweet media
New Haven, CT 🇺🇸 English
1
5
16
0