
Ramiro Esparza
11.3K posts

Ramiro Esparza
@docramiro
Medicina, ciencia y curiosidades. Educación médica.
Katılım Haziran 2009
3.7K Takip Edilen69.3K Takipçiler

@ElPaido Ojalá, a ver si no traen de contrabando desde la India 🫠
Español

El problema del agua en la Zona Metropolitana de Guadalajara es grave, el agua potable NO debería tener coliformes 😞 Al final todo se reflejará en la salud de todos los habitantes.
Canal 44@CANAL44TV
El titular de @saludjalisco @HectorRaulPG afirma que no es necesario emitir alerta sanitaria por la calidad del agua. Sin embargo, se equivoca cuando señala que la norma permite una cantidad mínima de coliformes. Esa fue su declaración en la rueda de prensa de hoy.
Español
Ramiro Esparza retweetledi

🫀 Baxdrostat en hipertensión resistente: los mayores descensos de PA ambulatoria publicados hasta hoy.
¿Puede un inhibidor de aldosterona sintasa resolver uno de los retos más persistentes en el control tensional? cardioteca.com/hipertension-a…
📊 En el ensayo Bax24, baxdrostat redujo –14 mmHg la PA sistólica ambulatoria en 24 h frente a placebo en pacientes con hipertensión resistente verdadera confirmada por MAPA.
🌙 La reducción nocturna (–13,9 mmHg) fue comparable a la diurna, lo que puede tener un impacto pronóstico relevante sobre la mortalidad cardiovascular.
✅ El 71% de los pacientes con baxdrostat alcanzaron control ambulatorio (<130 mmHg en 24 h), frente al 17% con placebo.
⚠️ La hiperpotasemia grave confirmada afectó al 3% de los pacientes con baxdrostat; la monitorización analítica precoz será clave en la práctica clínica.

Español


Ramiro Esparza retweetledi

¿Te gustaría saber de qué muere la gente de tu edad?
¿O prefieres conservar la paz mental?
Fuente: #datos_abiertos" target="_blank" rel="nofollow noopener">inegi.org.mx/programas/edr/…


Español

Nuevas guías de manejo de adultos con diabetes tipo 2 2026 por la AACE 🔥🔥🔥
➡️Lo esperado: establecer cambios de estilos de vida saludables
➡️Medicamentos iniciales: iSGLT2 / GLP-1 dependiendo comórbidos y riesgos
➡️Si hiperglucemia grave: insulina
➡️Si bajos recursos: metformina/ tiazolidinedionas /sulfonilureas
⏩Recomendado para todos los profesionales de la salud ✅
👨💻Referencia: endocrinepractice.org/article/S1530-…




Español

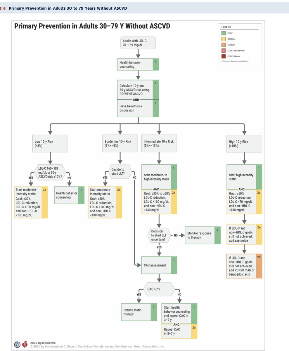
Guías de tratamiento de dislipidemia 2026 ACC/AHA
Lectura altamente recomendada 🔥🔥🔥
Referencia: jacc.org/doi/10.1016/j.…




Español

@docramiro Entonces si eras tú en la competencia de Hyrox?? 😅😅
Español
Ramiro Esparza retweetledi

⭕ Un estudio en pacientes mexicanos revela detalles inéditos del melanoma acral, el subtipo de cáncer de piel más común en Latinoamérica
La investigación revela que la ascendencia de una persona influye en el tipo de mutaciones que desarrolla
🔗 tinyurl.com/39a68789

Español

Cual será la etiología?
Tóxica/Metabólica, traumatica, isquémica, infecciosa o autoinmune??
En esta vida y en la otra, lo más importante es definir el correcto diagnóstico.
Ramiro Esparza@docramiro
He estado desconectado unas semanas por problemas de salud. Una rabdomiólisis me detuvo unos días. Regresaremos progresivamente 🙏 Infecciones en el triángulo del peligro Referencias: Neurosurg Clin N Am 35 (2024) 305–310, The Journal of Emergency Medicine, 53(1), 137–138.
Español

@DrDendritico De la rabdo, actividad física y uso de meds asociados, pero sí, sigo en protocolo para ver la causa, se tomaron marcadores seríamos y otros marcadores 😓
Español




