Sabitlenmiş Tweet

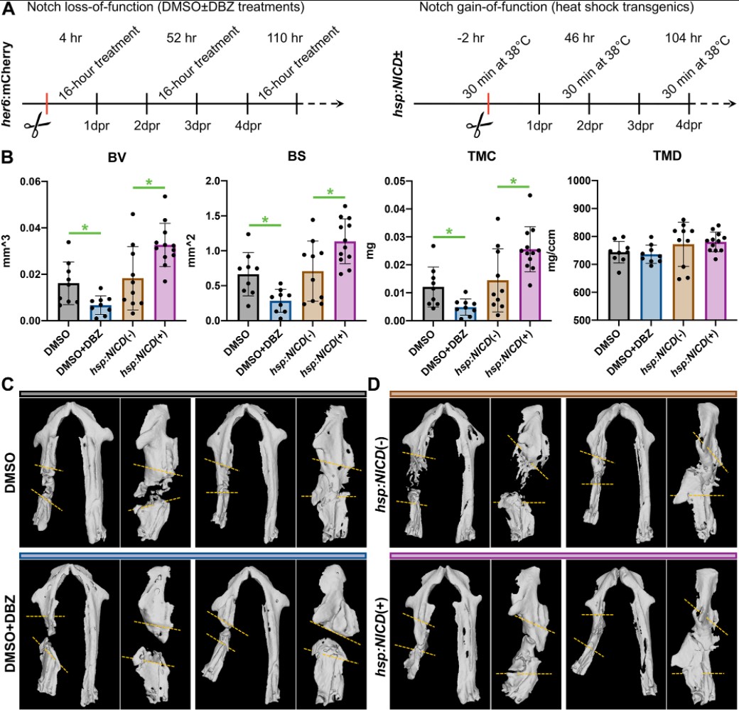
This #fracturefriday, I'm happy to share the publication of my first last-author article, "Notch signaling enhances bone regeneration in the zebrafish mandible" in Development. journals.biologists.com/dev/article/14…
English
Dan Youngstrom
333 posts

@dwyoungstrom
Assistant Professor of Orthopaedic Surgery, UConn Health Center



















Final call to @EORS_Society members and interested YIs for our Thursday webinar (5-6PM CET) with guest speaker, @MelanieH_L on "powerhouses for a successful academic career". Email webinar@eors.info with your name and affiliation to register #orthopedics #mentorship #womeninstem

There's still time to register to participate and attend the @isfrfractures #3MT competition, one of my favorite yearly events! Pitch your #orthoresearch and win $500. What could be better than that? ors.org/2022-isfr-3-mi… @ORSsociety #SciComm




