

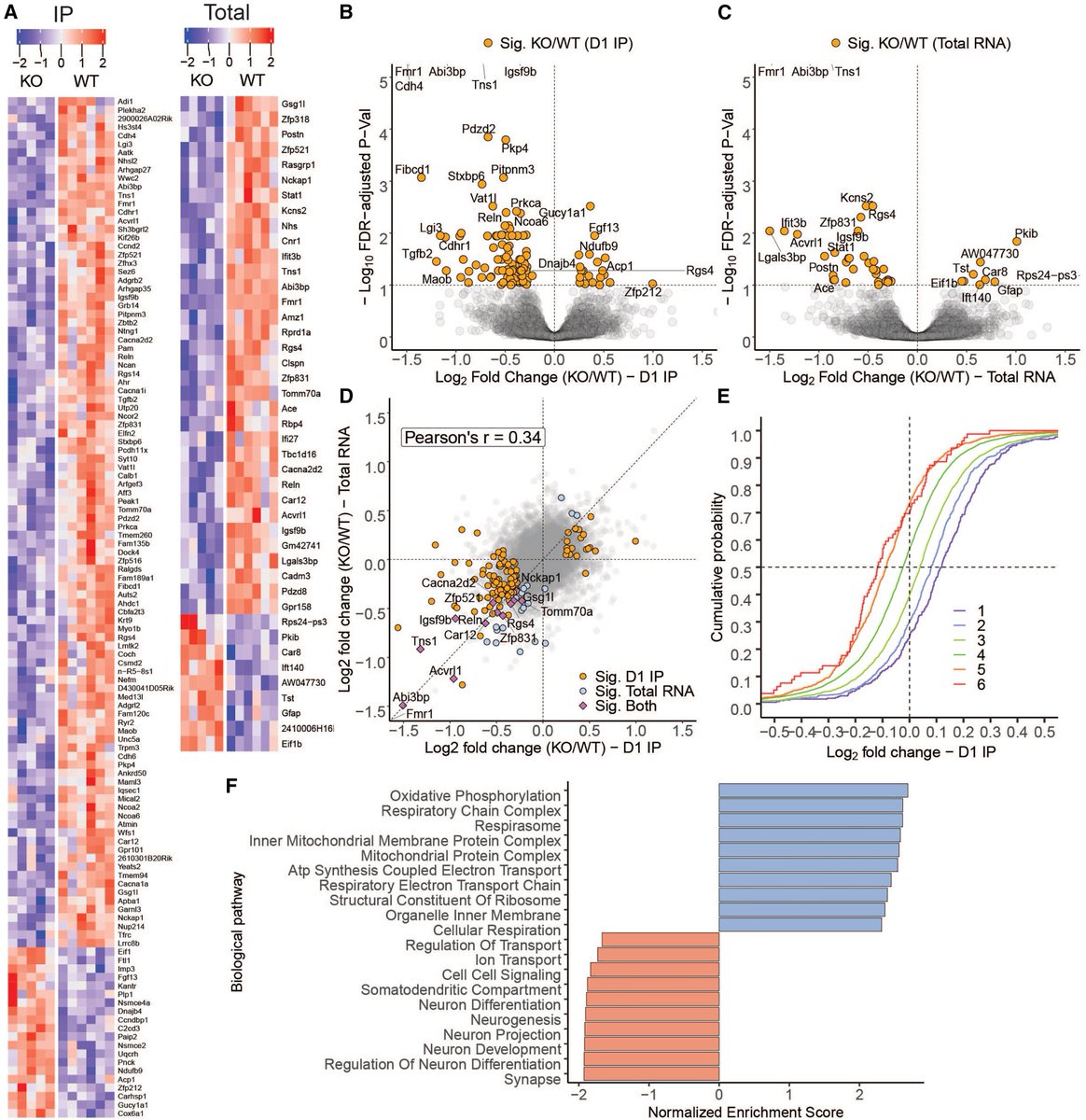
Thrilled to share @fran_longo17's latest work describing cell type-specific disruption of striatal circuitry in FXS. Many thanks to our collaborators in the labs of @CarterAG, @BagniLab, & @NicTritsch - sometimes it takes a village! sciencedirect.com/science/articl…














