Dan R Greening
814 posts

Dan R Greening
@greening
Now at BlueSky @dan.greening.org AI researcher, computer scientist, agile coach, rural activist, scuba diver, snowboarder, world traveler, serial entrepreneur
(any/any/any) Worldwide Katılım Mart 2007
160 Takip Edilen539 Takipçiler

🎧 New @mindful_agility Podcast! Build Psychological Safety for high-performing teams with insights from Google's Project Aristotle, @mirelapetalli and @greening Unlock your team's potential. Tune in now! 🔥 sr.link/map-ps #PsychologicalSafety #Teamwork

English
Dan R Greening retweetledi

🎧 New @mindful_agility Podcast! Build Psychological Safety for high-performing teams with insights from Google's Project Aristotle, @mirelapetalli and @greening. Unlock your team's potential. Tune in now! 🔥 sr.link/map-ps #PsychologicalSafety #Teamwork

English
Dan R Greening retweetledi
Dan R Greening retweetledi

Agile Base Pattern: Embrace Collective Responsibility wp.me/p3lktA-BI senexrex.com/pattern-collec…

English
Dan R Greening retweetledi

Execs should be taught to use agile themselves
Otherwise
➡️ they can’t distinguish between real and fake agile and...
👉 grifters with brands (large consultancies) can exploit them
👉 grifters with placebos (agile/waterfall hybrids) can distract them
#agileisfragile
English
Dan R Greening retweetledi

Is Agile a Subset of Lean Manufacturing? senexrex.com/lean-manufactu… via @senexrex
English
Dan R Greening retweetledi

Dan R Greening retweetledi
Dan R Greening retweetledi

Unlock the power of the Five Whys technique in this intriguing episode, with agile coach Dan Greening and corporate fixer Dan Dickson. Did Five Whys save an IT person's job, after a system crash?
mindfulagility.com/five-whys

English
Dan R Greening retweetledi

@HarvardBiz Emotional agility, or @mindful_agility, combines the skill of open observation, causal analysis, and targeted intervention (mindfulness) with the skill of low-risk, rapid experimentation (agility). It delivers insight that then fuels innovation. Nice combo.
English

Effective leaders don’t try to suppress their inner experiences. Instead they approach them in a mindful, values-driven, and productive way — developing emotional agility. hbr.org/2013/11/emotio…
English
Dan R Greening retweetledi
Dan R Greening retweetledi
Dan R Greening retweetledi

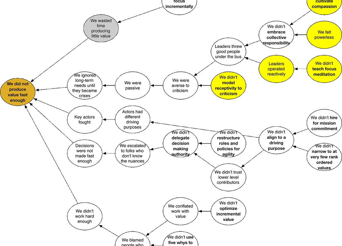
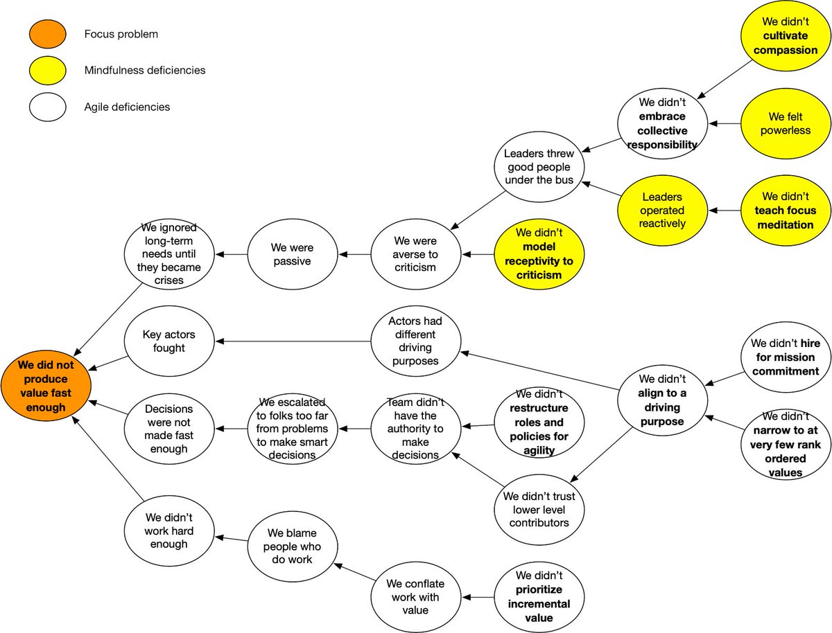
This Agile Whys subset shows two practices documented in the Agile Canon: Embrace Collective Responsibility 🤝 and Align to a Driving Purpose ✴️. The Agile Whys prescribes coaching for preceding causes. #agile #mindfulness #5whys @mindful_agility sr.link/a5w1

English
Dan R Greening retweetledi

We can produce value faster 🚀 , using five whys to explore dysfunctions and optimize incremental value. Superficial analysis and reactive decision-making 💩, used by many managers, usually make things worse. #agile #mindfulness @mindful_agility sr.link/a5w1

English
Dan R Greening retweetledi


