ibrahim
122 posts


@Arabic4DNA والله كلن ورايه موضوعي مع عك والموروث واذا جينا للجينات لو تقعد من اليوم لين بكره تصيح اصرح قريش L859 وانتهى
العربية

@Arabic4DNA ازدي اجل قول الازدية ما جا الا عند حبيبك ابن الكلبي اما قبله كلهم اوردو العدنانيه من ابن اسحاق والفراهيدي والزهري الي توفى 124هجري
العربية

@madkhalimoha66 @902_il @xxcimm @user9659775940 @Girstghadia1 @fNbdXZIlVfJWGR0 @leo_10JM @Uniquified_ @fofoaa909 هذي على ايام سملقة بن مرى العكي العدناني ومن بعدها جا الافتراء على نسب عك ابن عدنان
العربية

@902_il @xxcimm @user9659775940 @Girstghadia1 @fNbdXZIlVfJWGR0 @leo_10JM @Uniquified_ @fofoaa909 كل المصادر و المراجع والوثائق العينات الشبيلية المعاصرة تنص على عدنانية عك فلاداعي للخلط وقلب الاوراق واصلا بين عك والازي حرب لمانزلوا اليهم بعدانهيار سدمأرب خاربت عك الازد اجلوهم الى جبال ازد شنوءة بشمال ابها والى الحجر وغامد وزهران و الحجاز والشام
العربية

@arabia5555 والمعروف عك ما حالف الا عند الاشعريين اما القول الازدي ما ادري كيف جا🤷🏻♂️
العربية

@arabia5555 وفي مخطوطة ابن هشام موجود النص للذكر الازدي المزعوم:-
(فقالت بعض اليمن وعك وهم بخراسان هم عك بن عدنان بن عبدالله بن الازد)
وابرز من تكلم عنها الزبيري وقال عك في المشرق ينتسبون للازد اما سائر البلاد واليمن على عدنان
العربية

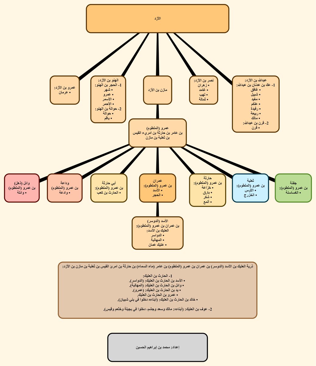
اكثر قبيلة عربية ضمت لها قبائل ليست منها هي الازد
عك : قبيلة متفردة قائمة بذاتها توازي الازد ذكرها أيليوس غالوس منذ قبل الميلاد وهم في نفس مناطقهم ذاتها وليس لهم علاقة في الازد
خزاعة : قبيله معدية لا شك في ذلك وتجاورها مع معد والتسيد على مكة بعد ذلك تثبت انها من معد خاصة اذا علمنا انها لا تكون ازدية الا بعد رواية سد مأرب المكذوبة
بني فهم من تغلب بن حلوان : هم كما هو معروف مؤسسين الحلف العظيم قبل الاسلام (تنوخ) وهم من قضاعة وهذا امر اشهر من ان يشرح اصلا ولا اعلم كيف حصل لغط والبعض نسبهم للازد!
لا شك ان من ركب هذه الامور شخص محب وموالي للازد لان بهذا الشكل اصبح 50٪ من ملوك العرب في الجاهلية من الازد بينما في الحقيقة الملوك الازديين قبل الاسلام هما جيفر وعبد ابني الجلندي
حتى رواية سد مأرب المكذوبة قائمة على الازد بل هم كل الحكاية فيها تقريبا
العربية

@2011Hekma @mohamalhussain نحن عك من عدنان وعندي ادلة كثيرة من اشعار ومخطوطات وجينات دي ان اي واحاديث في السير النبوية لابن كثير وللطبري ولابن حزام ولابن هشام ولحسن الهروي وللذهبي وللاشعري ووو



العربية

@ALmrwani708 اي برنامج التيك توك. عك ازديه قحطانيه مع الدليل وشهادة المؤرخين.
ههههههههه عقده النقص كيف تكون قبيلة عدنانيه في وسط اليمن
العربية

سارة
محمد
غلا
علي
أحمد
عبدالله
نورة
خالد
عايشة
سعد
ريما
فهد
ديما
تركي
خلود
بندر
شهد
سلطان
فاطمة
فيصل
مريم
عبدالعزيز
حنان
عبدالرحمن
لطيفة
ناصر
سمر
سلمان
سهر
وليد
حلا
زياد
رنا
مشعل
ترف
نواف
فوزية
ماجد
ملك
سعود
تالا
راكان
لانا
طلال
قمر
حمد
املاك
بدر
ياسمين
سامي
رغد
ريان
مي
يزيد
إيلاف
أنس
البندري
إبراهيم
رهف
يوسف
شذى
إياد
امل
ريماس
الماس
أسماء
نوال
ابتسام
ابتهاج
لولوة
اذا لقيت اسمك ترا عيدية العيد عليك 🎁
العربية


























