lierge

42 posts

lierge

lierge

@lierge49

Katılım Nisan 2025
76 Takip Edilen2 Takipçiler
lierge retweetledi
Henry 鸿锐
Henry 鸿锐@HenryinvestX·
这个系列总浏览几十w👇 把股票成本降到负数,全靠这套方法,被套了也没关系,能把成本降下去。 简单不复杂,记得收藏起来慢慢看。
Henry 鸿锐@HenryinvestX

x.com/i/article/2044…

中文
8
60
238
53K
lierge retweetledi
鸟哥 | 蓝鸟会🕊️
有人觉得学 AI 要几个月。 其实认真看几个小时就能上手。 Ruben Hassid 写了 17 篇免费指南,全在 Substack 上,我帮你整理好了: 入门篇: - Claude 入门 101:ruben.substack.com/p/claude - Claude Code 指南:ruben.substack.com/p/claude-code - Claude Skills 教程:ruben.substack.com/p/claude-skills 工具篇: - Nano Banana 2:ruben.substack.com/p/banana-2-3bd - Claude 玩转 Excel:ruben.substack.com/p/ai-couldnt-d… - 最强 AI 搜索工具:ruben.substack.com/p/grok-420 实战篇: - 用 AI 做到 100 万粉 - 团队如何用 Claude 协作 - AI 做幻灯片(2026 版 PPT) - Claude 交互式图表 高阶篇: - 让 Claude 像你一样说话 - 把 Claude 当成你的第二大脑 - Claude 协作 + 项目管理 - 在写提示词之前先设置好 AI 剩下 11 篇都在他的 Substack 主页上:ruben.substack.com 别收藏吃灰,挑两篇今天就看完。 信息差正在快速缩小,现在不学的人,半年后会发现自己已经被甩开了。
鸟哥 | 蓝鸟会🕊️ tweet media
中文
27
533
1.8K
97.6K
lierge retweetledi
太阳闯关记
太阳闯关记@dachaoren·
claude code教程,讲的非常仔细,新手完全能听懂并且落地,这教程在国内不得收费398,598元?估计还一大堆人抢着买。 静下心看完这一套完整教程,你就能真正用 AI 搭建工作流、实现自动化、处理复杂任务。
中文
297
2.7K
12.1K
784.1K
lierge retweetledi
RJ
RJ@RJDAIGOGO·
tv.garden这个网站可以看全世界的电视台,亲测有效,拿走不谢!
RJ tweet media
ZXX
219
1.9K
9.1K
1M
lierge retweetledi
鱼总聊AI
鱼总聊AI@AI_Jasonyu·
Youmind无疑就是我目前做图文自媒体最好的工具,暂时没有之一。(自来水用户) 我主要用于:公众号、X文章、小红书图文创作。 Youmind自带的Nano Banana是经过调教的,所以我的文章封面图都很好看,其实还有非常多的可选风格,社区里面又有大家共享的Skills,生图Prompts,只能说太香了,还没注册的不用任何犹豫的戳戳戳👇👇👇 youmind.com/invite/LTEIKN
鱼总聊AI tweet media
中文
17
108
417
55.1K
lierge retweetledi
Yyok
Yyok@Maybe666888·
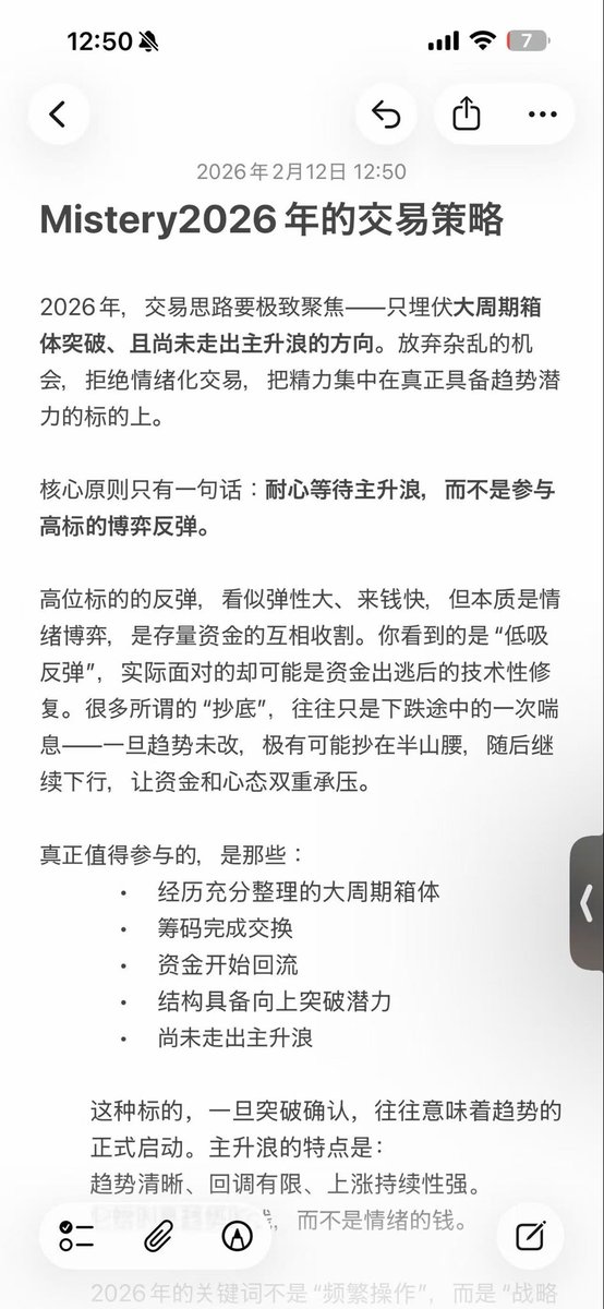
#mi姐叮嘱 希望老粉丝26年能够学会控制风险,然后再把握机会❤️
Yyok tweet mediaYyok tweet media
中文
19
20
146
14.6K
lierge retweetledi
Yyok
Yyok@Maybe666888·
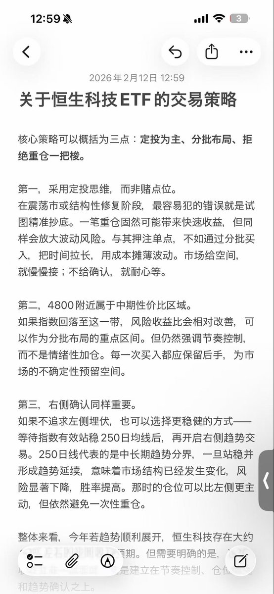
#mi姐叮嘱 恒生科技ETF交易策略
Yyok tweet mediaYyok tweet media
中文
39
50
356
73K
lierge retweetledi
Elsinore
Elsinore@El_sinore·
Dear all Americans, My dear all friends, If reading this X article makes you feel a physical discomfort—congratulations. It probably means you still have a functioning immune system against propaganda, regardless of which flag it wears. It also means you just tasted, for a brief moment, what many ordinary Chinese people have felt for decades when we watched self-proclaimed “China experts” in the developed world talk about China with supreme confidence—lecturing, diagnosing, prescribing—while barely understanding the lived mechanics underneath. And if reading this X article makes you feel excited—also congratulations. But let me be blunt: that excitement might not be truth. It might be the pleasure of being emotionally rewarded by a narrative that flatters your side. In that moment, you are experiencing something familiar too: the mental state of the Chinese “traitors” Western information campaigns have historically targeted—people who were not persuaded by better facts, but seduced by a story that made them feel righteous, superior, and certain. Let me make my intent unambiguous: I am not writing to defend any government. I am not writing to ask you to “support China,” or to shame you into silence, or to win an argument. I am writing because the most dangerous weapon in the modern world is not a missile—it’s the reduction of entire peoples into symbols. For years, “America” and “China” have been turned into cartoon characters: one is “freedom,” the other is “threat.” But real life is not a slogan. Real life is mortgages, hospitals, layoffs, schools, dignity, fear, hope, and the daily work of keeping a family afloat. In that sense, ordinary Americans and ordinary Chinese are not aliens to each other—we are mirrors with different histories. Yes, we have real disputes: systems, values, security, trade, technology, alliances. These are hard questions. But here is what turns hard questions into catastrophe: when we stop seeing the other side as human beings, and start seeing them as a single target. So I’m asking for one simple principle—the beginning of a bridge: Allow the other side to be complex. And allow yourself to be complex. When you see content about China, ask yourself: - Is this explaining mechanisms, or just triggering emotions? - Does it admit contradictions and trade-offs, or does it sell a one-dimensional villain? - Does it treat 1.4 billion people as living human beings, or as a convenient symbol to hate? And I will ask the same when I see content about America: - Am I collapsing 300+ million lives into “empire,” “plot,” or “enemy”? - Am I consuming anger because it feels good, not because it’s accurate? Because propaganda—on any side—doesn’t start by lying. It starts by simplifying. It replaces understanding with a label. It replaces curiosity with certainty. It replaces dialogue with mobilization. This letter is a small attempt to reverse that process. Not to erase disagreements—but to keep disagreements from becoming hatred. Not to surrender any position—but to prevent “war” from becoming the default conclusion. Not to demand that we like each other—but to insist that we recognize each other as human. If you felt discomfort reading this X article, keep that discomfort. It’s a sign you’re still awake. I write this only to build a bridge of mutual understanding between China and the developed world—one sentence at a time, without illusions, without worship, without demonization. Stay safe. Stay human. — A person who refuses to hate on command
English
4
2
24
1.8K
lierge retweetledi
Kel
Kel@kelvin41602654·
通透!! 新入股市的朋友可以多看两遍…
中文
5
42
217
27.8K
lierge retweetledi
TIGER
TIGER@tiger_web3·
卷起来了,前几天抢mac mini的估计傻眼了。 阿里云今天上线了Clawdbot/Moltbot。 可以直接跟钉钉集成,手机远程操作。 现在一年才68元,一个月1刀就能搞ai助手了,小白一键部署,闲鱼教程要卖不出去了。 链接放评论区了,这AI每天把人搞得越来越焦虑啊。
TIGER tweet mediaTIGER tweet media
TIGER@tiger_web3

好了,不用什么抢mac mini了。 腾讯云动作够快,直接推出了clawbot云服务。 想体验clawbot,让他给你当牛做马,只要38元rmb。 5u啊,真香了属于,人手一个。 教程和链接扔评论区里了。

中文
68
223
1.3K
396.5K
lierge
lierge@lierge49·
@bbloveu7777 他铁粉截个图推了个新乡化纤。。。又是半死不活的料
中文
0
0
0
146
印尼特种兵小1
印尼特种兵小1@bbloveu7777·
全网寻找专业小三的:Mistery。认识此人的请私信我。这个四十多岁的大妈多次破坏别人家庭,搞婚外情。作为金融博主多次使用Ai抄袭及引导粉丝网暴。认识天津籍日本母猪请私信兵哥,送终身免费金融服务。全网抵制不良风气,最讨厌搞破鞋的贱三。
印尼特种兵小1 tweet media印尼特种兵小1 tweet media印尼特种兵小1 tweet media印尼特种兵小1 tweet media
中文
10
1
25
65K
mengxitang
mengxitang@mengxitang1·
m师父“主升浪”含金量!
mengxitang tweet media
中文
54
2
103
55.1K
lierge retweetledi
droidHZ
droidHZ@hezhiyan7·
最近claude skills 很火,但是我一直没有上手,今天上手试试, 看了一下官方文档和试用了一些claude skill,用Dessix 把官方文档和好用的claude skill 整理了一下,分享给大家 什么是 Claude Skill 说白了,Skill 就是一套你写给 Claude 的“说明书” 我们都知道,AI 很强大,但有时也很“笨” 你不给它具体的指令,它就容易胡言乱语,或者给出的答案千篇一律 Skill 就是要把那些你工作中需要反复执行、有固定流程的任务,变成一个 AI 能理解并能自动调用的“SOP” 比如,每次写完代码,你都要按照团队规范生成 changelog 这个过程很固定,但也很烦人 有了 Skill,你就可以把这个规范“教”给 Claude 以后你只要说一句“帮我写个 changelog”,它就会自动启动这个技能,严格按照你预设的流程和格式来完成,分毫不差 去哪儿找这些好用的 Skill ? 开源项目: github.com/ComposioHQ/awe… 这地方就像一个 Skill 的“军火库”,汇集了社区里各路大神创建的各种实用技能,从文档处理到开发工具,应有尽有 可以直接使用,或者在别人的基础上修改,打造最适合你自己的工作流。 我也从 awesome-claude-skills 里挑了几个适合AI 网站开发的推荐给大家
droidHZ tweet media
中文
34
129
535
101.6K
lierge retweetledi
向阳乔木
向阳乔木@vista8·
发现了!这个Claude Skill市场让AI效率翻10倍。 从用Skill开始,不用担心自己不会写。 skillsmp应该是目前最强的Claude Skill市场了吧? 能找到很多实用的Skill,比如Youtube字幕转写,把任意PDF转Markdown、前端开发美化等等。 安装也很简单,下载zip包,拖到Claude Code说:“安装这个skill”就行了。 地址见评论区
向阳乔木 tweet media
中文
20
135
672
94.5K
lierge retweetledi
Yanhua
Yanhua@yanhua1010·
推荐一些我目前安装的Claude Skills: 1. Anthropic官方Skills github.com/anthropics/ski… 2. Superpowers 1.6万Star的Skill精选,从脑暴、写需求文档、开发、测试全包含,口碑相当好。 github.com/obra/superpowe… 3. Planning-with-files 参考Manus的Agent方法写的Skill。很适合多步骤任务,用这个Skill指导其他Skill工作也挺好。 github.com/OthmanAdi/plan… 4. X-article-publisher-skill 王树义老师写的X文章发布Skill, 这个值得研究下,后续看看能不能实现其他平台的自动化 github.com/wshuyi/x-artic… 5. NotebookLM skill 自动上传PDF、Youtube链接到NotebookLM,很适合NotebookLM内容的自动化处理 github.com/PleasePrompto/… 还有一些是自己平时总结的内容创作skills,后续继续分享具体使用场景案例!
Yanhua tweet media
向阳乔木@vista8

x.com/i/article/2010…

中文
70
470
2.4K
576.1K
爱玩股票AiWanGuPiao
爱玩股票AiWanGuPiao@aiwangupiao·
这两天我在反复研究一件事,也在观察后台大家的反馈。如果有同样想法、愿意一起长期做的兄弟,可以在下边留言 999,我会认真看。提前说清楚我一定会设置门槛不是所有人都会进,能接受的再来。如果人确实多我会尽量组织一下,至少不辜负大家的信任。 最近后台是真的被留言轰炸了,精力有限,只能优先筛选。 1月初那一轮筛选,效果其实已经验证过了。群里当时的两笔交易也很清楚: 三江购物,仓位占了大概四分之三,整体拿下来 45 个点左右,今天已经全部兑现; 紫金矿业,占四分之一仓位,10 个点以上,今天同样落袋为安。 不吹、不神话,都是实盘节奏,赚该赚的,走该走的。 我一直强调,不是每天都要交易,也不是天天满仓干,而是在合适的时间,跟对节奏,把确定性的钱赚到手。 如果你认可这种方式,而不是来博运气的,可以留言 999,后面我会统一筛选。
owen@linjianwen8

@aiwangupiao 铭哥多建一个群,我们也跟着学习

中文
777
1
67
123.6K
冰糖橙一哥
冰糖橙一哥@btc690000·
问你个事 要多少钱,才能解决你目前的烦恼,放开说,万一实现了呢,这就是玄学。
中文
2.2K
9
371
214.2K