
Thankful to @DrWilliamHwang, our collaborators @MGHCSB, @MGHCancerCenter, @kochinstitute, @brukerspatial, funding support from @CancerResearch, @thenci, @PanCAN, @Hopper_Belmont, and the patients and families who made this research possible
English
Peter Wang
14 posts

@propriodon
Postdoc at @MGHCSB, @broadinstitute. @CancerResearch fellow



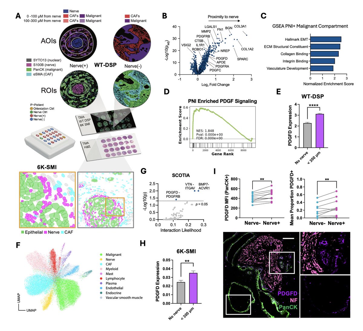
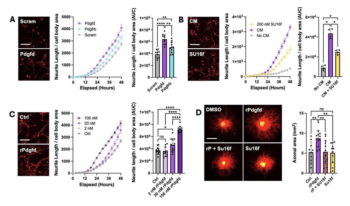
The Pdgfd-Pdgfrb axis orchestrates tumor-nerve crosstalk in pancreatic cancer biorxiv.org/content/10.110… #biorxiv_cancer













