议事规则培训(parliamentary law)

4.2K posts

议事规则培训(parliamentary law)

议事规则培训(parliamentary law)

@rulesproblem

自治意识的培养 - 男

United States Katılım Mayıs 2018
325 Takip Edilen413 Takipçiler
议事规则培训(parliamentary law)
@liujunning 例如谈论最多真理的,往往都是专制国家,例如前苏联还有真理报。中国说真理,也是为权力服务。所以大肆讨论这个话题本身似乎存在某种问题。
中文
0
0
0
60
议事规则培训(parliamentary law)
@liujunning 或许压根就不要“真理”这个词汇。从认知科学,每个人对世界的预测都属于观点,或模型。“模型”本身暗示属于待修正。所以真理的现实讨论都有某种权力的味道,宗教除外。
中文
0
0
0
33
议事规则培训(parliamentary law)
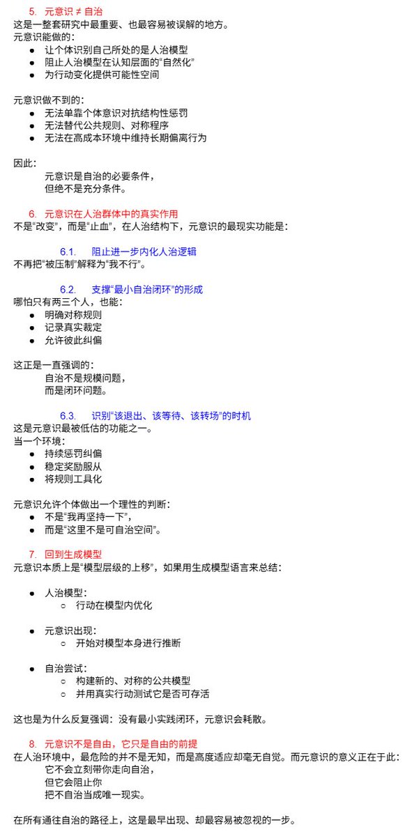
156-元意识、生成模型与人治下的自治可能性-2026-04-12 为什么“知道自己被人治”并不会自动走向自治? 在自治探索与大量现实观察中,反复出现一个令人沮丧的现象: 很多人已经清楚地意识到: 规则被滥用 程序是形式化的 权力并未被真正约束 但即便如此,行为并没有发生根本改变。这正是元意识问题切入口
议事规则培训(parliamentary law) tweet media议事规则培训(parliamentary law) tweet media
中文
1
0
0
26
议事规则培训(parliamentary law)
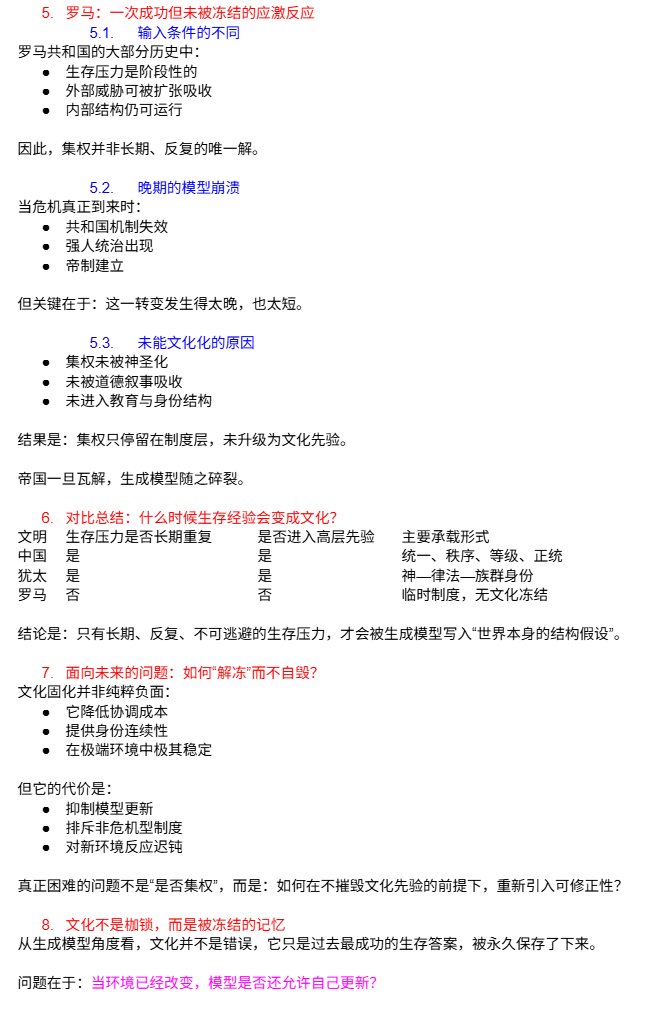
155-真正的分水岭:规则是否首先约束“最强者”-2026-04-11 为什么大多数“自治讨论”都会失焦? 在许多关于自治的讨论中,人们往往陷入一些表面问题: 规则够不够完善? 程序走得是否规范? 成员是否足够熟悉条文? 但自治实验与现实经验反复显示:这些问题都不是决定性的。
议事规则培训(parliamentary law) tweet media议事规则培训(parliamentary law) tweet media
中文
1
0
0
23
议事规则培训(parliamentary law)
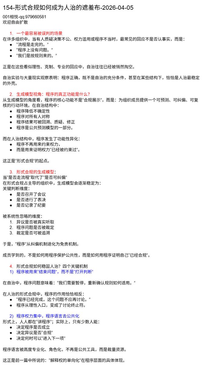
154-形式合规如何成为人治的遮羞布-2026-04-05 在许多组织中,当有人质疑决策不公、权力滥用或程序不当时,最常见的回应不是否认事实,而是流程是走完的。 程序上没有问题。正是在这些看似理性、克制、专业的回应中,自治往往已经被悄然掏空。自治实验与大量现实观察表明:程序正确,既不是自治的充分
议事规则培训(parliamentary law) tweet media议事规则培训(parliamentary law) tweet media
中文
1
0
0
31
议事规则培训(parliamentary law)
153-解释权的单向化—人治生成模型的临界点-2026-04-04 一个比“是否守规”更危险的问题 在许多组织中,冲突并不是从“有没有规则”开始的,甚至也不是从“有没有人违反规则”开始的,而是从一个更隐蔽、也更致命的问题开始:谁有资格解释规则? 自治实验与现实观察一再表明:一旦规则解释权开始单向集中,
议事规则培训(parliamentary law) tweet media议事规则培训(parliamentary law) tweet media
中文
0
0
0
25
议事规则培训(parliamentary law)
152-熟规者为何更易人治化:生成模型视角的警报-2026-03-29 一个反直觉却反复出现的现象 在自治实验与现实组织中,一反复出现熟悉议事规则、程序与条文的人,反而更容易成为人治的执行者;而并不精通规则的人,有时却更尊重规则精神。这一点,常被类比为宗教中的悖论:熟经者未必信仰,信仰者未必熟经
议事规则培训(parliamentary law) tweet media议事规则培训(parliamentary law) tweet media
中文
0
0
0
27
议事规则培训(parliamentary law)
151-当权力不再属于职务-2026-03-28 人治生成模型下私下授受的根源与风险 一个看似无关紧要的现象,在许多组织中,都会出现一种被视为灵活通融方便的做法:某位干事无法履行职责,便私下委托他人代为行使权力。 总裁长期不主持会议,而是由其“指定”的他人代为主持,例如连续4年的34次会议中有26次指定
议事规则培训(parliamentary law) tweet media议事规则培训(parliamentary law) tweet media
中文
0
0
0
42
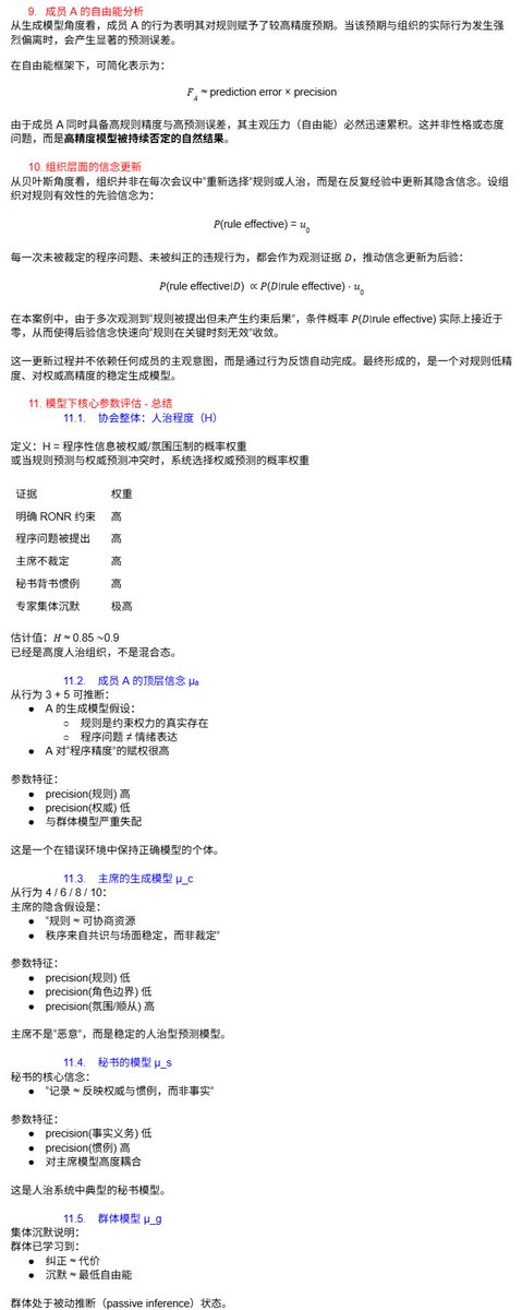
议事规则培训(parliamentary law)
150-会议行为评估模型-2026-03-22 一个议事组织中人治生成模型的实证分析——基于 RONR 的行为评分与自由能评估 规范基准与研究对象 本文中对会议行为的合规性判断,不基于效率、文化或习惯,而完全基于 RONR 对角色职责与程序步骤的规定。换言之,本文讨论的不是“这样做是否方便”,而是“这样做是否符合
议事规则培训(parliamentary law) tweet media议事规则培训(parliamentary law) tweet media议事规则培训(parliamentary law) tweet media
中文
1
0
0
30
议事规则培训(parliamentary law)
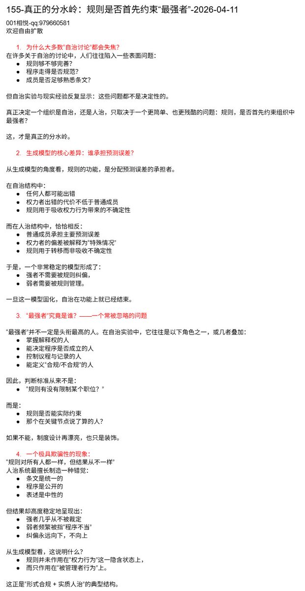
149-生存经验的文化固化-2026-03-21 中国、以色列与罗马的生成模型分野 从应激反应到先验结构:生成模型的第二次转变 在前几篇中,我们已经看到一个清晰的模式:当文明面临极端生存压力时,生成模型会通过集权降低不确定性、集中预测与行动权,以提高短期存活概率。但这只是第一阶段。
议事规则培训(parliamentary law) tweet media议事规则培训(parliamentary law) tweet media
中文
0
0
0
37
议事规则培训(parliamentary law)
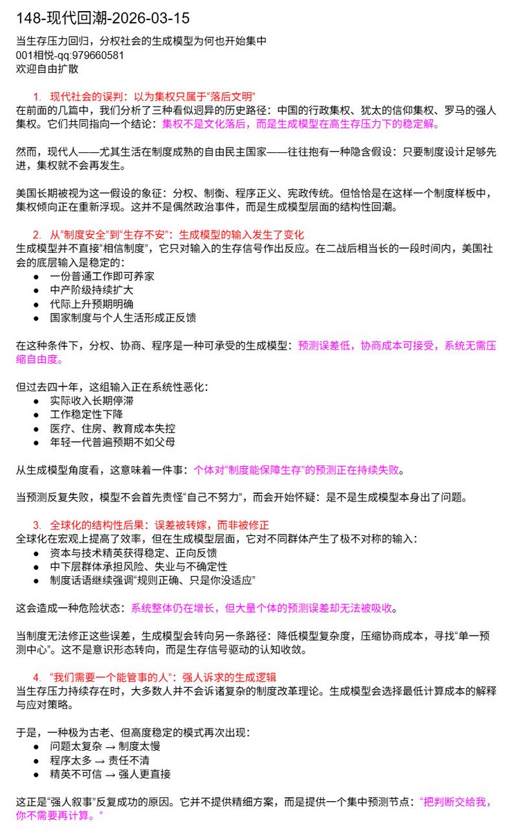
148-现代回潮-2026-03-15 前几篇分析了三种历史路径:中国的行政集权、犹太的信仰集权、罗马的强人集权。它们共同指向一个结论:集权不是文化落后,而是生成模型在高生存压力下的稳定解。 然而,现代人尤其生活在制度成熟的自由民主国家往往抱有一种隐含假设:只要制度设计足够先进,集权就不会再发生
议事规则培训(parliamentary law) tweet media议事规则培训(parliamentary law) tweet media
中文
0
0
0
49
议事规则培训(parliamentary law)
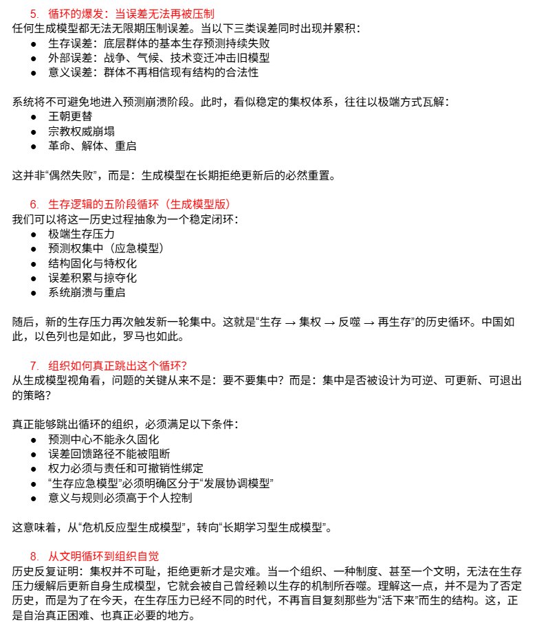
147-生存逻辑的循环-2026-03-14 极端生存压力下,生成模型为何必然走向集权与反噬 集权不是意识形态,而是生成模型的收敛态 在人类文明的早期阶段,“集权”从来不是一种经过充分论证的政治选择,更不是某种抽象理念的胜利。它首先是一种生成模型在高生存压力下的自然收敛结果。
议事规则培训(parliamentary law) tweet media议事规则培训(parliamentary law) tweet media
中文
0
0
0
37
议事规则培训(parliamentary law)
146-应急机制为何会反噬系统-2026-03-08 当生成模型被“临时最优解”永久接管(罗马案例) 两篇中看到:中国的人治,是在长期生存压力下形成的稳定生成模型, 犹太的信仰体系,是在物理控制失效后完成的中心迁移。它们有一个共同点:都是“应对危机”的产物。罗马共和国的问题,不在于制度设计失败,而在于
议事规则培训(parliamentary law) tweet media议事规则培训(parliamentary law) tweet media
中文
0
0
0
51
议事规则培训(parliamentary law)
45-意义如何替代权力-2026-03-07 当物理控制失效,生成模型如何迁移中心 (犹太案例) 在 144 篇中,我们看到:中国式人治,是在“可集中控制的物理环境”中被训练出来的稳定生成模型。现在请思考一个极端问题:如果一个群体彻底失去了土地、军队、国家与暴力工具,生成模型还能依靠什么继续存在?
议事规则培训(parliamentary law) tweet media议事规则培训(parliamentary law) tweet media
中文
0
0
0
51
议事规则培训(parliamentary law)
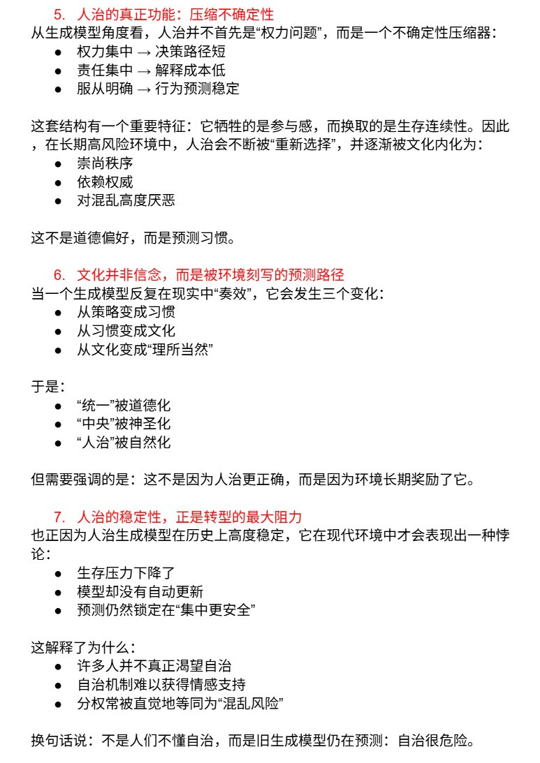
144-环境如何训练生成模型-2026-03-01 生存压力如何塑造人治的长期稳定性 - 中国案例 如果我们从生成模型的角度重新审视,会发现一个反直觉的事实:人治之所以顽固存在,不是因为人们不理性,而是因为它在特定环境下,极其稳定。 稳定,并不意味着先进; 稳定,意味着长期降低不确定性、减少预测误差
议事规则培训(parliamentary law) tweet media议事规则培训(parliamentary law) tweet media
中文
1
0
0
46
议事规则培训(parliamentary law)
143-意义、自治与生成模型的跃迁-2026-02-28 前两篇建立了一个并不令人轻松的共识:人治不是愚昧,而是稳定;不是错误,而是低成本。那么问题自然出现了:如果如此,自治为什么会发生? 如果自治更难、更不稳定,人们为什么要为它付出代价? 答案并不在制度层面,而在一个更深的位置:意义。
议事规则培训(parliamentary law) tweet media
中文
1
0
0
47
议事规则培训(parliamentary law)
142-价值如何成为隐形工具-2026-02-22 上篇讨论了人治并不是落后,而是一种在特定环境下极其稳定的生成模型。这一模型之所以能长期运行,并非因为制度设计得多么精巧,而是因为——它几乎不需要个体思考。而真正让这一切得以实现的,并不是命令、规则或暴力,而是一个更隐蔽、也更高效的机制:价值。
议事规则培训(parliamentary law) tweet media
中文
0
0
0
22
议事规则培训(parliamentary law)
141-人治是一种稳定的生成模型-2026-02-21 把人治理解为落后愚昧本身就遮蔽了问题的核心。如果只是落后,它不可能在如此多的组织、协会、社群中长期稳定地存在;如果它只是错误,也不可能被一代代人不断复制。一个更接近事实的判断是:人治不是一种失败的制度,而是一种高度稳定、低认知成本的生成模型
议事规则培训(parliamentary law) tweet media
中文
1
0
0
26