ทวีตที่ปักหมุด
pythong
1.6K posts

pythong
@pythong
Indie game dev, active on Youtube and I like to do stupid things. During the day I'm an iOS-Dev and Father Youtube: https://t.co/FWt2cawAJm
Kitteh Islands เข้าร่วม Nisan 2008
0 กำลังติดตาม71 ผู้ติดตาม
pythong รีทวีตแล้ว

just discovered you can create a wider range of pitches by attaching stakes to one another 🤯
new DAW just dropped
Maxo@maxotunes
lasers n stakes will actually produce a pitch #TearsOfTheKingdom
English
pythong รีทวีตแล้ว

Wir haben - inspiriert von @ARTEfr und als letzter Nachtrag zu #RedditPlace - ein neues Profilbild 👀
Deutsch
pythong รีทวีตแล้ว
pythong รีทวีตแล้ว

@KlingCindy @SKanevskiy reddit: After the shooting: "no, no, no!" When his dad lifts his head he tells him a few times to lie down. lot of swear words, asks what is happening. "don't die, papachka"! He asks his dad if he's in pain, tells him to lie down and stay still. At the end, “please dad, please,..
English

@brzzzl Warum ist da ein "break;" und wo sind dead() und tryAgain() definiert? *Letztere* wäre die interessante Funktion…
Deutsch

@Martin_Moder auch zu empfehlen: Es war einmal - Entdecker und Erfinder - Pasteur (auch bei Netflix)
Deutsch

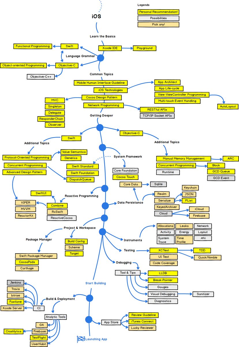
@ruben_arce_s Missing a few things ;) Code Signing gave me trouble when I started (like 10 years ago). Also Push API, Accessibility and all the fancy new stuff
English

Bitte @vodafone_de rafft doch einfach mal euer Netz. Es ist einfach nur noch traurig wie oft das Internet bei euch zusammenbricht. 😪😡🤡
Deutsch

Spiele mit Köpfchen – Knobelspaß für dich, deine Freunde und Familie! Kostenlose Demo im Nintendo #eShop. #BigBrainAcademy
Deutsch

@Oderik ^^
IdiotoftheEast@IdiotOfTheEast
i knew it sounded familiar... took me a while to realize it's from #Futurama 🤣🤣🤣 #Omicron #OmicronVariant #Omicorn #lrrr #humor #covidvariant #webcomic #webcomics #comics #comicart #comic #comicstrip #digitalart #covid19 #MEMES #fry #art #artwork #omicronvirus #Arts
QAM

@mossmouth @Derek_Lieu the trailer says “Infinite possibilities “ but the text has a typo 😶
English
pythong รีทวีตแล้ว

🗿 Spelunky and Spelunky 2 are both OUT NOW on #NintendoSwitch! Let's go!!!
Our launch trailer, by @Derek_Lieu:
youtu.be/i0QyS6m7c5w

YouTube
English

@dogecoin_devs sieh an sieh an, den Dev kenn ich doch. Ich gratuliere dir herzlich Max! LG Tri
Deutsch
pythong รีทวีตแล้ว
pythong รีทวีตแล้ว













