Dangleway

462 posts

Dangleway banner
Dangleway

Dangleway

@Dangleway

Helo i fly loneley, like a cloud but a bit lonelier. i am a plucky littl cable car! so wher is evrybodey please? :(

Somewhere over the Thames انضم Kasım 2013
9 يتبع923 المتابعون
Dangleway
Dangleway@Dangleway·
You all thnink this is funny but actually its because we’re broken n Terry who fixes us is off sick with the gastric flu so this statement is actually correct. init :(
Dangleway tweet media
English
0
2
9
583
Dangleway
Dangleway@Dangleway·
Helo i would like to remind evrybodey that although i am TECHNIKLY now The Cable Car Formerly Known As Emirate, i will not respond if you shout "hey IFS Cloud Cable Car, how are you hanging" because i am a cable car and NOT a cloud and MY NAME IS STILL DANGLEWAY. THANK YOU :(
English
1
5
36
0
Gareth Dennis
Gareth Dennis@GarethDennis·
Well, today I am free in London from about midday for a few hours, which can only mean I am submitting myself for another #PointlessPerambulations where you lot choose an adventure for me... So what should I be doing? Bonkers suggestions encouraged.
Gareth Dennis tweet media
English
29
3
54
0
Gareth Dennis
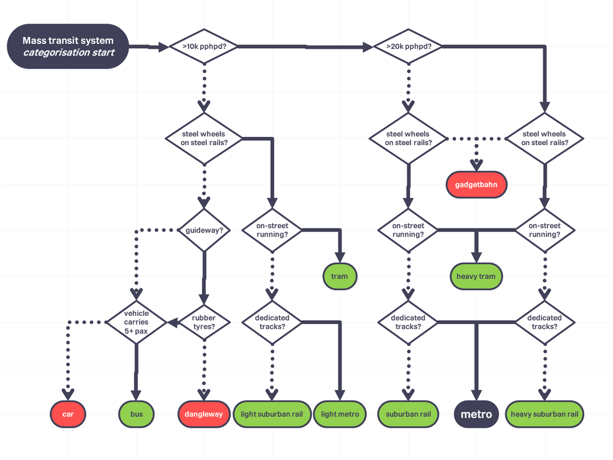
Gareth Dennis@GarethDennis·
In advance of Wednesday night's #RailNatter, here's the updated and soon-to-be-patented #NotAMetro mass transit system categorisation flow chart... Comments and thoughts welcome - get stress-testing it (and see if it breaks immediately)!
Gareth Dennis tweet media
English
29
4
89
0
Dangleway
Dangleway@Dangleway·
fanks @GwynTopham at the grauniad for getting my naem right! at last! mayeb now the flighty peeps are popping off, my @tfl frends can use my offiscial name jsut as god ninteded: TEH DANGLEWAY! :)
Dangleway tweet media
English
1
3
21
0
TfL
TfL@TfL·
💞 Where's the most romantic part of our network?
English
46
8
46
0
Gareth Dennis
Gareth Dennis@GarethDennis·
DANGLEWAY!!!
Gareth Dennis tweet media
Indonesia
9
1
59
0
Tim Dunn
Tim Dunn@MrTimDunn·
Good morning from London.
Tim Dunn tweet media
English
29
74
1.3K
0
Dangleway
Dangleway@Dangleway·
im still social distancing as i ever was :(
English
4
10
51
0
Dangleway
Dangleway@Dangleway·
Wyh are peepil all so excited about reopening branch lines n bus roots in teh norf y cant teh govinment invest in more aerial ropeways n cabblecars please im so loneley :(
English
4
7
23
0
Dangleway
Dangleway@Dangleway·
o no! it is windy up here today. less dangling, more screaming. :(
English
0
1
16
0