


André Zimerman
1.2K posts

@AndreZimerman
Head of Clinical Trials, @hospitalmoinhos 🇧🇷 | Professor, PG Cardiology, @ufrgsnoticias 🇧🇷 | Fellowship, @TIMIStudyGroup 🇺🇸 | Lipids, Trials, Cardiology

















Buddy of mine said he was thinking about trying ozempic but he realized that if ozempic works by suppressing your hunger signals, then you could achieve the same thing just by ignoring them. He lost something like 50 pounds in the next few months after this enlightenment.










The PhysioSync-HF trial investigates conduction system pacing as a potentially more effective & affordable alternative to traditional cardiac resynchronization therapy. Tune into #ACCEL Lite episode for more insights ➡️ bit.ly/4qxh6pp @DrJMarine @AndreZimerman #CardioX


@AndreZimerman A comprehensive presentation of your work. Thank you. Conduction system pacing for resynchronization is not deep septal pacing so one fifth of patients were ineligible to be included for the analysis to lead to the conclusion. Plus with less costly procedure you can walk farther.

Did the PhysioSync-HF trial dampen enthusiasm for CSP?







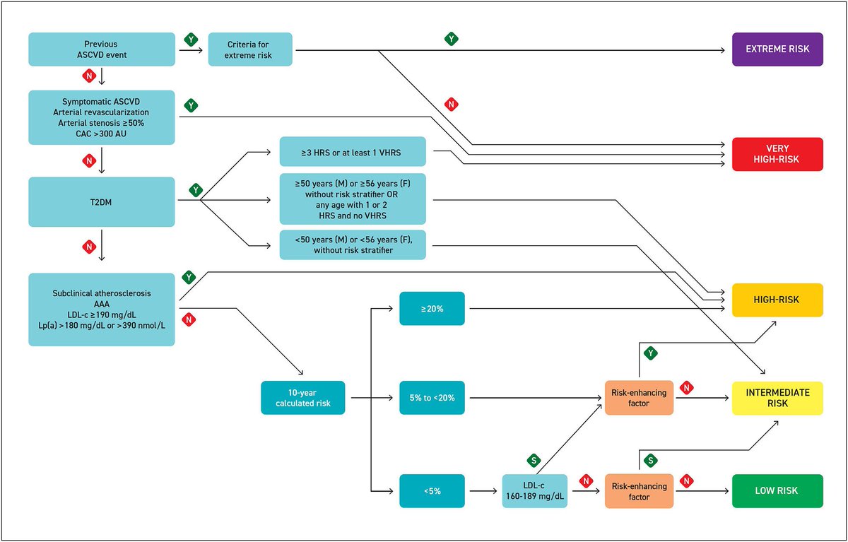
The Lipid Clinic Network local webinars on the Focused Update are tailored sessions designed to support national dissemination of the new guidance, adapt it to local clinical priorities, and foster collaboration between international experts and national networks. Each webinar is co-developed with local experts to address country-specific perspectives and challenges, ensuring a practical translation of the new ESC/EAS recommendations. The first webinar in the series will take place this Thursday in Brazil. Register now if this is your region: eas.to/LCNWebBrazil @pabeda1 @ProfKausikRay @KatiOorni


In patients with TGs >150 mg/dL, apoC-III inhibitor olezarsen reduced TGs by *60%*. Also lower: apoB (↓15%), non-HDL-C (↓22%), and remnant chol (↓68%). The CTA analysis will help clarify the potential CV benefit. Proud to be a part of this team. Now published in the @NEJM.



