
Anne Feng
144 posts

Anne Feng
@AnnejaneF
Asst. Prof. at National Taiwan Univ. | Researcher in genetic epidemiology and statistical genetics | Previously at @MGH_RI and @broadinstitute













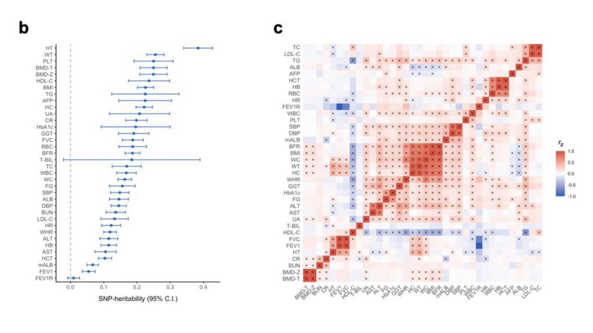
An interesting overview of the Taiwan Biobank and its design/phenotypes. Genetic data for 110k people (strangely, genotyped on two arrays with little overlap, and not using their own WGS for imputation). >9k pairs of first degree relatives. medrxiv.org/content/10.110…

Bloomberg reports the claim of the first child born following polygenic screening as an embryo, via a company called Genomic Prediction. Basically a test that rank orders embryos by health using genome wide profile 🧵 bloomberg.com/news/articles/…



Goodrich et al. use exome sequencing data from 77,184 individuals to generate penetrance estimates and assess the utility of polygenic variation in risk prediction of monogenic variants. @CGM_MGH @broadinstitute @miriam_udler @dgmacarthur nature.com/articles/s4146…




DeepNull: Modeling non-linear covariate effects improves phenotype prediction and association power biorxiv.org/cgi/content/sh… #bioRxiv







