Laura de Búrca
642 posts


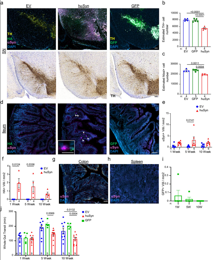
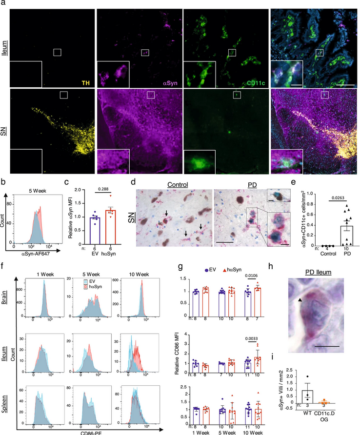
New research from @RhondaMcfleder & colleagues finds α-Synuclein trafficking from the brain to the ileum of male mice in a brain-first mouse model of #Parkinsons; ileal α-Synuclein aggregations are contained in CD11c+ cells that are microglia-like
nature.com/articles/s4146…



English

@IgnorelandRadio Follow & listen to really well curated shoegaze if it's your kinda cuppa X
English

@FawnChorus Should be a tourist attraction to bring people to the many bollards of Dublin 🤣
English
Laura de Búrca retweetledi

This is wise advice and in healthcare we need to pay attention. We need to pinpoint the root causes of overload and redesign more manageable, and may I say more ‘joyful’ jobs! Drop the mic…
Adam Grant@AdamMGrant
When you burn people out, you push them out. Stars are the first to leave—they have the most opportunities. The solution is not to pile on the perks. It’s to pinpoint the root causes of overload and design more manageable jobs. If you want to keep people, stop exhausting them.
Florida, USA 🇺🇸 English

@dccBETA Ask the postmen/women, they may be good to talk to start?
English

Any suggestions to how we might generate a map of properties which front *directly* onto a public footpath, rather than having any front yard/garden? #RainBoxBETA

English
Laura de Búrca retweetledi

More breaking of Barn Owl records! @AineLynch7 suspected a brood of seven at a loft space nest in Tipperary, we visited together and she was right! First ever brood of seven Barn Owls recorded in Ireland!!! So amazing to witness! Great work Áine & Tipperary #BarnOwl team!

English
Laura de Búrca retweetledi

Assuming a purely grounded approach to #qualitative methods lends itself to frustration, wasted resources, & the research taking 2-3 times longer than necessary.
Instead qualitative research is at its most powerful when it is ITERATIVE.
What is does it mean to be iterative?
English

@ParkLifeSu @MartinTaylor9 An airport angel lady told me 'Penny's bras dont beep!' Top tip for going through scanner yoke ;)
English

@MartinTaylor9 I hope to report back with positive tales of wondrous experiences shortly...
...alternatively, I shall give a detailed report of setting off various airport alarms and how the cavity search went.
English

I haven't been on a flight since before Covid, so it's at least 4 years since I last travelled by plane & navigated my way through airports, security, etc. On Tuesday, I fly alone to Barcelona for the WPC. The butterflies have been multiplying for days...
#WPC #Parkinsons
English

@ParkLifeSu Airport Assistance at Dublin Airport are amazing, register for it and you will be fine. I flew with a friend to London and used the service last year, they bring you to gate in a wheelchair and you will be looked after. Even if you are 'on' at the time as I was, i recommend. Gl!
English
Laura de Búrca retweetledi
Laura de Búrca retweetledi
Laura de Búrca retweetledi








