eth.uni

551 posts

eth.uni banner
eth.uni

eth.uni

@HaStoryM

我不会出售我的硬币,除非我的硬币达到了百倍 tg群组:https://t.co/Ao2eEUvZcf

Colorado Arvada Katılım Mart 2022
1.3K Takip Edilen148 Takipçiler
MoreLoginCN
MoreLoginCN@MoreloginCN·
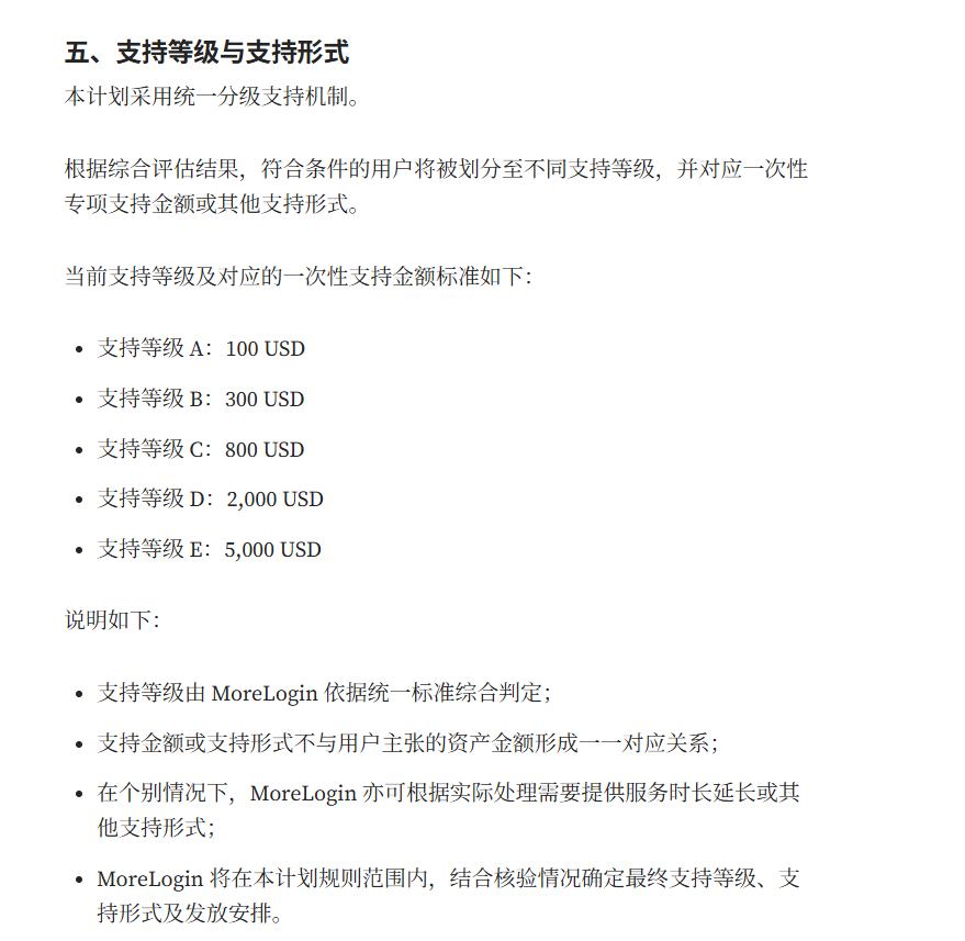
MoreLogin 2026年3月安全事件专项用户支持计划已开放申请。 符合条件的用户请于 2026年3月29日 23:59(UTC+8)前,通过 MoreLogin 客户端内官方客服入口提交申请。 处理流程:提交申请 → 技术核验 → 等级判定 → 支持发放 详细公告及申领规则:@moreloginbrowser/2026-3-df04bdba16c7" target="_blank" rel="nofollow noopener">medium.com/@moreloginbrow… 提醒:本计划仅通过 MoreLogin 客户端内官方客服入口受理。MoreLogin 不会通过私信索要助记词、私钥、验证码或钱包授权信息,请谨防冒充诈骗。
中文
38
8
27
82.6K
eth.uni
eth.uni@HaStoryM·
@chaozuoye 没用,申请了打太极,一直不处理,不给赔偿,只是申请,有没有说要赔偿,我笑死了
中文
1
0
0
8
作业借你抄
作业借你抄@chaozuoye·
Morelogin 指纹浏览器发了赔偿方案 被盗的及时去申请,3月29 结束
作业借你抄 tweet media
MoreLoginCN@MoreloginCN

MoreLogin 2026年3月安全事件专项用户支持计划已开放申请。 符合条件的用户请于 2026年3月29日 23:59(UTC+8)前,通过 MoreLogin 客户端内官方客服入口提交申请。 处理流程:提交申请 → 技术核验 → 等级判定 → 支持发放 详细公告及申领规则:@moreloginbrowser/2026-3-df04bdba16c7" target="_blank" rel="nofollow noopener">medium.com/@moreloginbrow… 提醒:本计划仅通过 MoreLogin 客户端内官方客服入口受理。MoreLogin 不会通过私信索要助记词、私钥、验证码或钱包授权信息,请谨防冒充诈骗。

中文
13
1
14
11.9K
eth.uni
eth.uni@HaStoryM·
@lugeweb3 不可能用了,垃圾东西,害得我被盗,nmd
中文
0
0
2
78
撸哥整顿币圈
撸哥整顿币圈@lugeweb3·
MoreLogin发布了安全事件更新,承认了自己存在漏洞,但是并没有任何的赔偿方案 根据指纹浏览器之前被盗的历史情况来讲,这次赔偿的可能性还是非常低的 说不定还和ADS一样赔偿一些会员来敷衍了事,目前这个行情他们是做的出来的 其实根据我的撸毛经验来看,现在能用到指纹浏览器的情况真的非常少,我现在已经不大批量上号了,做几个精品号就可以了 那些还在不断宣传指纹浏览器大批量上号的Kol大概率是为了赚会员费或者指纹浏览器返佣的,所以他们没有什么参考意义 反正MoreLogin是不可能再用了,其他指纹浏览器也一样,如果多号的话多开几个谷歌浏览器角色就好了,如果有条件最好再加上硬件钱包
MoreLoginCN@MoreloginCN

【MoreLogin 安全事件更新】 我们高度重视此次安全事件,并第一时间邀请 @SlowMist_Team 协助调查。 本次事件系外部攻击者通过非法方式获取云资源访问权限,并对部分边缘静态文件进行篡改,导致特定场景下客户端加载被篡改的代码。 目前,相关漏洞已完成修复,黑客的恶意文件已停止下发,受影响链路已清理,并已实施进一步安全加固与监控措施。 详细报告: @moreloginbrowser/morelogin-security-incident-summary-1412dc2252c9" target="_blank" rel="nofollow noopener">medium.com/@moreloginbrow… 提醒: MoreLogin 适用于身份隔离与交互场景,并不适合作为高价值数字资产的存放或主要操作环境。 重要资产建议配合硬件钱包或专用安全环境使用。

中文
8
0
22
6K
eth.uni
eth.uni@HaStoryM·
@MoreloginCN @SlowMist_Team 傻逼东西,一句话,就把责任甩锅给了客户吗?因为你们导致的客户被盗,你还在这里说客户自己本身问题,等死吧
中文
0
0
0
251
MoreLoginCN
MoreLoginCN@MoreloginCN·
【MoreLogin 安全事件更新】 我们高度重视此次安全事件,并第一时间邀请 @SlowMist_Team 协助调查。 本次事件系外部攻击者通过非法方式获取云资源访问权限,并对部分边缘静态文件进行篡改,导致特定场景下客户端加载被篡改的代码。 目前,相关漏洞已完成修复,黑客的恶意文件已停止下发,受影响链路已清理,并已实施进一步安全加固与监控措施。 详细报告: @moreloginbrowser/morelogin-security-incident-summary-1412dc2252c9" target="_blank" rel="nofollow noopener">medium.com/@moreloginbrow… 提醒: MoreLogin 适用于身份隔离与交互场景,并不适合作为高价值数字资产的存放或主要操作环境。 重要资产建议配合硬件钱包或专用安全环境使用。
中文
89
6
27
43.4K
eth.uni
eth.uni@HaStoryM·
@MoreloginCN 1个人有问题,可能某一个人自己本身的问题,但是目前网上铺天盖地都是被盗的,现在结论是自己没有问题,但是又有那么多客户被盗,那么问题出现在哪儿 总结:跟我没关系,有关系也不承认,甩锅就完了
中文
0
0
1
1.1K
MoreLoginCN
MoreLoginCN@MoreloginCN·
目前针对累积收集到的76 个用户的被盗反馈,进行分析。进展如下 1. 安装版本离散分布,通过对比客户使用的客户端版与官方客户端Hash ,结果无异常,排除客户端问题。 2. 88%的被盗用户(67 人)未开启插件同步,插件数据均保存在客户本地,排除数据存储服务器被入侵的可能。 我们已经跟 @SlowMist_Team 取得联系,目前正在一起联合调查,有进展会进一步更新。同时强烈建议大家不要在浏览器中存放大额加密货币。
MoreLoginCN tweet media
中文
71
3
7
31.4K
eth.uni
eth.uni@HaStoryM·
@MoreloginCN 存本地,那怎么被盗的,各种行为都一致,难不成电脑都被黑客黑了
中文
0
0
0
372
MoreLoginCN
MoreLoginCN@MoreloginCN·
今天陆续有用户反馈钱包被盗事件,我们高度重视,已第一时间展开全面调查。 MoreLogin 指纹浏览器本身不提供插件下载,默认开启插件保护,所有插件相关数据均在用户本地加密存储,从技术层面严格保障用户资产与数据安全。 我们会持续跟进调查进展,并及时向社区同步结果。
中文
73
3
22
25.6K
eth.uni
eth.uni@HaStoryM·
@more_login 如果查出来了呢?是自己的漏洞导致的怎么处理?
中文
0
0
0
160
MoreLogin Browser
MoreLogin Browser@more_login·
Today, several users have reported incidents of wallet theft. We take this extremely seriously and have immediately launched a full investigation. MoreLogin anti-detect browser does not provide extension downloads. Extension protection is enabled by default. All extension-related data is encrypted and stored locally on the user’s device, strictly safeguarding user assets and data at the technical level. We will continue to follow up on the investigation and promptly update the community.
English
5
1
4
2.2K
一年风雪
一年风雪@chngwi312481·
@evilcos 老师我用的MoreLogin,里面只安装了币安钱包跟okx钱包插件,被盗的资金是放在okx钱包插件,除了trx链跟x链的钱没转走,其他的都转走了。
中文
26
0
11
4K
Cos(余弦)😶‍🌫️
一个群体被黑事件正在发生,黑客地址: 0x913efc2062984288a0a083cd42b3a3422c07fcef 目前累计获利 $85K,还在持续增加。从社区反馈来看,这个群体主要属于薅羊毛玩家,私钥/助记词被黑客提前采集走了。 黑客正在归集相关资金。如果你在用 MoreLogin,务必注意这条信息,但目前我们没有证据一定是 MoreLogin 或相关插件出问题。如果你是被盗用户,评论区可以反馈你在用的指纹浏览器,安装了哪些插件,被盗资金放在哪个钱包插件里等信息。越全面越好,利于排查。
作业借你抄@chaozuoye

Morelogin 指纹浏览器出事了,目前掏了6万刀 有资产的速度转移!这件事拜托余弦老师关注一下 @evilcos 黑客地址: 0x913efc2062984288a0a083cd42b3a3422c07fcef 围观:debank.com/profile/0x913e…

中文
76
20
135
115.6K
eth.uni
eth.uni@HaStoryM·
@ChinaWhaleETH 昨天晚上okx钱包刚被盗,就正常输入助词到okx的chrome插件
中文
1
0
1
2.7K
6哥 ⁶⁶⁶ 🇨🇳 chinawhalecapital.eth
Okx欧意钱包果然出问题被爆了! 那些被盗的人包括我自己的15万美金 问题真的不在我们的身上 黑产团队爆料Okx钱包插件存在漏洞 还在用Okx的快点转移资金!!!
6哥 ⁶⁶⁶ 🇨🇳 chinawhalecapital.eth tweet media
中文
58
5
85
89.4K
eth.uni
eth.uni@HaStoryM·
总结了一下春节大概学习到了什么知识 看嗯哼封杀,各种取关,道歉 看okx发体验金和0.008u 看okx假抽 吃瓜预告:老徐出来抓内鬼,开始发长篇大论 总结:光吃瓜了,啥也没有学到,评论区骂人话术看了一堆一堆,傻逼这两个字出现了几万次,okx来救场嗯哼,okx对嗯哼才是真爱,不会是欧易太子吧!
中文
0
0
0
73
Blue Scorpion Venom
Blue Scorpion Venom@BlueScorpionUSA·
What is the VENOM Project? A real-time human validation study: 35 participants • FDA-standard design • Independent CRO • IRB-approved • Unbiased data streamed live. $VENOM jcztDWkrkxyMorbBVd4Amm7PbGHafCLMN94aAKZdrug Aiming to become the largest ongoing inflammation studies in the world in partnership with @pumpdotscience & @ReputableDAO The product: Blue Scorpion® Pain & Inflammation Relief made with the most expensive liquid on earth. The world’s only Blue Scorpion venom–based homeopathic medicine, FDA-listed with a National Drug Code and TruShield-certified against banned substances. Designed for total-body inflammation support and the temporary relief of pain & inflammation. Scheduled Studies: • Systemic Inflammation • Symptom Relief • Fitness & Athlete Recovery • Combat Sports • Extreme Sports • Veterans
English
20
8
49
5K
zzc
zzc@zzc_ae·
🚀 3z社群 · 项目推送群正式招募 🚀 💰 免费试运营 10 天 我们先自掏腰包(1000u)奖励,等效果稳定后入群需付费 200 RMB / 月,1000u消耗完,提前结束试运营。 📝 进群须知 1️⃣ 推荐项目需写明:背景/玩法/预期收益/风险提示等   ⚠️ 开盘割群友项目,直接飞 ✈️ 2️⃣ 投资请自行判断,盈亏自负 3️⃣ 符合奖励条件 → 主动找管理员领取奖励 4️⃣ 连续推荐 3 个优质项目,可申请加入「精英交流群」 📌 群定位 打新投研(禁言展示) 🏆 奖励标准 小市值项目(≤50k):需达 5x,并维持 ≥5 分钟 大市值项目(>50k):需达 3x,并维持 ≥5 分钟 ✨ 达到标准可向管理申请200RMB奖金 ✨ 投资者可另行红包感谢投研者,金额不限 ⚠️ 温馨提示 群仅供信息展示,不构成投资建议 投资有风险,请理性决策 ✅想加入 👉转发 + 评论 + 点赞本条 📩截图发给管理员微信:HG168681(满500人即止)
中文
335
234
321
41K
oooooyoung(吸吸喜气欧皇版)
没人提 BIO 的这个? 看了一圈 中文区真没几个大v聊这个打新 差点儿错过 bio @BioProtocol 开的预售台子 今晚开了第一个 DeSci Ai 项目 @Aubrai_ 团队基本都是 BIO 和 @vitadao 的人 筹234,000的 $bio ,相当于打5w刀,FDV不到27w刀 代币总量2M个,8月25日发射,8月30日解锁全流通 玩法类似之前的 Virtual 打新 需要质押bio,用bioxp来确认额度 打新网站: app.bio.xyz/agents/aubrai 现在已经超募5倍了 大概率打了就赚 是说不得之前 $BIO 一直涨... 我刚买了几千刀质押 还有机会吗?
oooooyoung(吸吸喜气欧皇版) tweet media
oooooyoung(吸吸喜气欧皇版)@oooooyoung

要变天了,#OKX 下场DEX返佣业务? 没错,千万级用户的OKX钱包,要开始有返佣了! 欢迎绑我的码(手续费全返)👇 - 码:YOUNG(教程图二) - 链接:web3.okx.com/ul/joindex?ref… —————————————— 如何申请 OKX DEX 返佣? (绑码,dm我帮忙申请返佣哦) 1️⃣ 填表: okx.typeform.com/to/teqW3jQu?ty… 2️⃣ 需要是DEX的活跃交易者(2025.5.5至8.20日期间,在OKX DEX成功交易5次且交易天数达10天以上) 3️⃣ 不满足要求的,可以等后续全量开放 —————————————— 绑码的,加群一起打狗,抓x layer机会: oyicn.link/ul/oQD4au2 (设了个资产门槛,OKX有5000U+以上,就能入群)

中文
40
9
84
77.5K
eth.uni
eth.uni@HaStoryM·
@druzbtc @BioProtocol 没想到你还在坚持desci,哈哈哈哈,撸desci空投,国人真的很少玩desci,现在desci遍地开花
中文
0
0
1
44
eth.uni
eth.uni@HaStoryM·
Eterna Labs (@eterna_labs) is a DeSci Research Collective focused on human longevity 🧬 daos.fun/HqaUTQw8R8McAL…
Eterna Labs@eterna_labs

🧾 [Initiation File #ΞL-00X] Project: ETERNA Objective: Extend biological runtime Environment: On-chain, open-source Backed : [@pumpdotscience] [@daosdotfun] :: ENTRY 001 :: Human life is finite — but not necessarily fixed. Eterna Labs is a decentralized longevity research collective. We experiment. We log. We publish, on-chain, in real time. :: ENTRY 002 :: Our mission: extend human life through open experimentation. We begin with the most validated longevity compound [REDACTED]. :: ENTRY 003 :: This is scientific infrastructure, on-chain. We’re building a protocol: to coordinate, fund, and validate longevity research, with full transparency. :: ENTRY 004 :: How it works: – Trials are launched via @pumpdotscience – Funding is coordinated via @daosdotfun – Results are transparent. Interaction is memetic by design. :: ENTRY 005 :: We call it: open-source pharmacology. On-chain. Experimental. Community-driven. :: ENTRY 006 :: Phase 1 begins soon. The first test compound has been selected. The experimental framework is in place. :: ENTRY 007 :: If you're reading this, you're early. Soon, you’ll be able to fund trials, vote on what we test next, and shape the future of human biology. We’re not here to sell immortality. We’re here to experiment with it. :: ENTRY 008 – [UNAUTHORIZED DISCLOSURE] :: Most on-chain trials end with a chart. Ours continue in your bloodstream. Thanks to our partnership with [REDACTED], you can order the compounds we test via an Eterna-verified link. You can try it. And every purchase feeds the protocol — buybacks, rewards, DAO fuel. Research, activated.

English
0
0
0
199
eth.uni
eth.uni@HaStoryM·
@longyueting 泪水打湿猪脚饭,发誓要挣一百万,下次保时捷
中文
1
0
1
206
小柏
小柏@longyueting·
不好意思,这回是真的,全款40.5,上班爱玛电动车淋雨打湿眼角,于是狠心怒提大宝马🫡
小柏 tweet media
中文
23
0
14
5.7K
eth.uni
eth.uni@HaStoryM·
@zacxbt @stayloudio You spent 0.2 sol to buy to the 15th place, you have made enough profit, you got a high return for your diamond hand
English
0
0
1
11
K.Wen
K.Wen@kwen_eth·
大号vx终于解封了,阿尔法小队重新开业。 喜欢投研的兄弟想进群评论区留言,我一个个拉。
K.Wen tweet media
中文
679
2
129
80.4K