Sabitlenmiş Tweet

$KNET
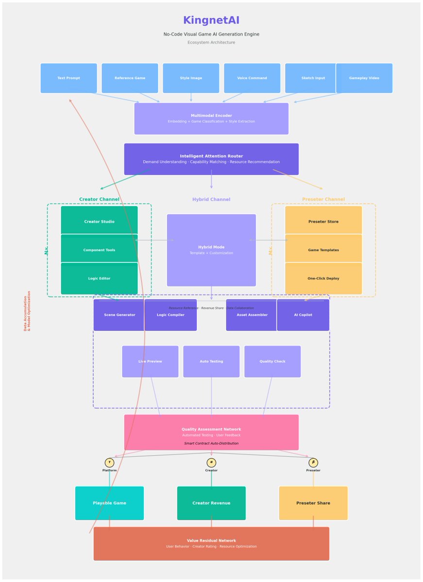
@Kingnet_AI is here to change the game with AI game development. They will soon deliver the release of V3. Probably somewhere at the end of Q1, so within 11 days.
V3 is the biggest release ever, because it makes the product available for thousands of companies. As they mentioned, it’s not an easy update.
We have a company that is backed by a parent company, worth billions of dollars, and is working on this product for years. The moment of release is almost there, but people lost patience. They lack a bit of communication, but this is normal with Chinese companies. They talk less and actually deliver.
They even won the @BNBCHAIN hackathon, have huge partnerships and almost a commercial product.
You can see in the chart that people saw potential, but this space can’t hold. If they need to wait to long, you’re a scam. Be the 1% instead of the 99% and you will make money.
I will pinn this post to my timeline and come back to this post within a month or so.

English























