Luís Reino retweetledi

Excited to share our new paper in Ecology!
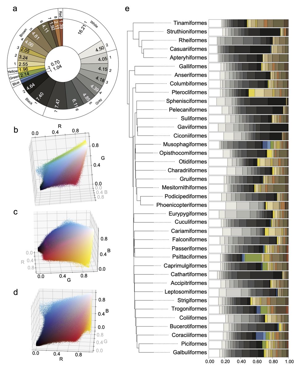
We compiled a global dataset of bird plumage colors based on illustrations from the 'Handbook of the Birds of the World'.
doi.org/10.1002/ecy.70…
Honoured that my photo was also selected for the March cover of Ecology.
@ESAEcology


English





















