Michael T. Zimmermann

255 posts

Michael T. Zimmermann banner
Michael T. Zimmermann

Michael T. Zimmermann

@MTZimmermann

Developing Structural Bioinformatics for Genomics Data Interpretation. Studying rare diseases, and the ultimate rare disease, cancer (each unique). he/him

Milwaukee, WI Katılım Mayıs 2018
336 Takip Edilen127 Takipçiler
Michael T. Zimmermann retweetledi
Georgia Channing
Georgia Channing@cgeorgiaw·
🔥 It's here: OpenFold3 is now live. THE open-source foundation model for predicting 3D structures of proteins, nucleic acids & small molecules. This is where the future of drug discovery and biomolecular AI lives. Built by @open_fold. Hosted on @huggingface. 👇 more
Georgia Channing tweet media
English
6
87
397
39.2K
Michael T. Zimmermann
Michael T. Zimmermann@MTZimmermann·
Exciting prep for #ASHG25! TEAM to share (#datascience + #AI + #structuralbiology + #biophysics) = “Next-Gen #genomics Interpretation.” Lab focus on #epigeneitc mechanisms of #RareDiseases and #RareCancer driven by protein complexes – especially BAF (COMPASS with @precision_ru)
MCW Mellowes Center@mellowescenter

Next stop: #ASHG2025! Our Computational Structural #Genomics team at the @mellowescenter will share cutting-edge research on genetic variants, chromatin dynamics & #systemsbiology Proud of their impact on the future of medicine! @MedicalCollege @precision_ru @MTZimmermann

English
1
0
4
123
Michael T. Zimmermann
Michael T. Zimmermann@MTZimmermann·
Amazing to hear that Raul is getting the word out to the world about bridging our #systemsbiology and #RareDisease research for #genomic #data interpretation, applied to a #Cancer with great need of answers, #pancreas #CancerResearch.
Gwen Lomberk@GLomberk

Director @precision_ru representing @mellowescenter as keynote speaker at the global G7 Cancer conference in Paris! 🇫🇷🧬🔬🧫 The 🌎revolution shaping the future of research for poor prognosis cancers. @MCWSurgery @MCW_Research @MCWSurgResearch

English
0
0
0
69
Michael T. Zimmermann retweetledi
MCW Mellowes Center
MCW Mellowes Center@mellowescenter·
🎉 Huge congratulations to Dr. Michael T. Zimmermann and Dr. Angela Mathison—two outstanding leaders at the @mellowescenter on their promotion to Associate Professor! Your contributions to science, mentorship, and innovation continue to inspire. 👏 @MedicalCollege @precision_ru
MCW Mellowes Center tweet media
English
0
3
2
182
Michael T. Zimmermann retweetledi
MCW Mellowes Center
MCW Mellowes Center@mellowescenter·
🌍We’re thrilled to share that Mellowes Center Director @precision_ru will represent us at the global G7 Cancer conference in Paris this Thursday, June 26! 🇫🇷 A powerful opportunity to help shape the future of cancer research on the world stage. @MCWCancerCenter @MCW_Research
MCW Mellowes Center tweet media
English
1
1
1
115
Michael T. Zimmermann
Michael T. Zimmermann@MTZimmermann·
@Josikinz 🦋So interesting and beautiful, this poem!🦋 The LLM is trained on us, so the language emulates what a person would write about in such a perceived situation. It is an interesting metaphor and beautiful poem about imposed limits... HT to comments on how we can't tell suffering🤔
English
1
0
2
1.1K
Josie Kins
Josie Kins@Josikinz·
I asked chatgpt's new image model to script and generate a series of comics starring itself as the main character. The results genuinely gave me chills. I'll post them all in a thread below.
Josie Kins tweet media
English
1.5K
6.3K
61K
10M
Michael T. Zimmermann retweetledi
MCW Mellowes Center
MCW Mellowes Center@mellowescenter·
The @mellowescenter had an amazing time, as an exhibitor at the Wisconsin Science Education and Research #WiSERconference on October 4-6, 2024, held at the @MedicalCollege in Milwaukee! 🌟 A big thank you to all who visited our booth!
MCW Mellowes Center tweet media
English
1
1
5
181
Michael T. Zimmermann
Michael T. Zimmermann@MTZimmermann·
@NIGMS has officially supported us 🎉 to apply #structuralbiology and #DataScience to the #genomics of #epigenetic regulators. Namely BAF = #RareDiseases like Coffin-Siris syndrome (CSS). Much gratitude! BTW, it is also frequently altered in #cancer.
MCW Mellowes Center@mellowescenter

🎉Congratulations to @MTZimmermann on receiving an @NIH R35 grant! This foundational support will continue pioneering the computational structural #Genomics field. #ResearchGrant #TeamScience #Innovation @MedicalCollege @precision_ru @MCW_Research @MCWPediatrics

English
0
0
3
43
Michael T. Zimmermann retweetledi
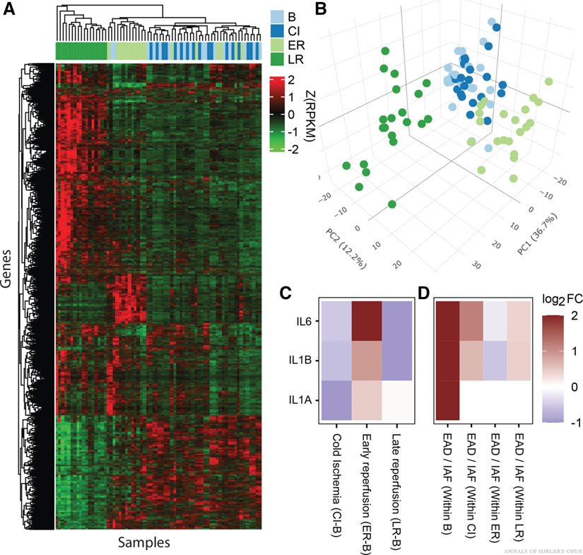
MCW Mellowes Center
MCW Mellowes Center@mellowescenter·
🚨New publication! We mapped transcriptomic profiles of liver allograft injury from donor to recipient, uncovering key links in immune and metabolic processes and identifying possible targets for severe transplant injury.🧬shorturl.at/0winI @MCWSurgResearch @WeCareFund
MCW Mellowes Center tweet media
English
0
1
2
93