Sabitlenmiş Tweet

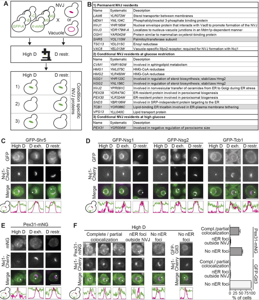
Wonderful to see our paper on regulation of the #Organelle #ContactSite #NVJ out in its final form in @J_Cell_Sci! Congratulations to first author @MarieHugenroth and the whole team! journals.biologists.com/jcs/article/13…
English
Maria Bohnert Lab
75 posts

@MariaBohnert
Cell Biology and Biochemistry lab @uni_muenster. We study lipid droplets, lipid metabolism, organelle communication.












Cells come in many shapes and sizes, with diverse physiological functions. But how do #organelles and their interaction networks remodel during #differentiation of stem cells into different cell types? Here’s what we discovered about neuronal differentiation: 1/13














