RautajokiLab
111 posts

RautajokiLab
@RautajokiLab
Cancer Regulation and Immunology (CRI) research group studies epigenetic and other oncogenic regulation of tumors and tumor microenvironment IG: rautajokilab
Katılım Ağustos 2020
37 Takip Edilen111 Takipçiler

Exciting Tampere University BIO&MEDI Units' Spring Research Day held today with interesting science and discussions, fostering collaboration and knowledge exchange! Our work also presented by Pl @KirsiRautajoki.

English

Our newest paper by Joonas Uusi-Mäkelä et al. about the lncRNAs and their association with cell growth and diffuse glioma subtypes is out now in @SciReports. Study was done in collaboration with @NykterLab . Thanks to everyone involved! 🙂🙏❤️ tinyurl.com/4xyspnph

English


Many of my PhD students have been successfully in obtaining external funding. It is so nice that their hard work and excellence is credited. ❤️ This time I am so broud of Anja Hartewig @ahartewig and @AliisaTiihonen for their doctoral school funding. Congratulations! 👏☺️

English
RautajokiLab retweetledi

The first fruit of our nice collaboration with Susanna Narkilahti's Neurogroup came out in The FASEB journal today, describing a 3D neuron-glioma model and its intercellular interactions. 🙂 Happy by involved! ❤️ dx.doi.org/10.1096/fj.202…

English

Extremely honored to receive funding from @SigridJuselius foundation for our glioblastoma research. ❤️This influential foundation was established in memory of beloved Sigrid Jusélius (passed away as a child),highlighting the primary purpose of our work: reducing patient suffering
English

Our single-cell analysis paper about noncanonical immune cells in brain tumors by Ismail Hermelo et al. now out at Cancer Immunology, Immunotherapy 👏🙂 tinyurl.com/3bs7eswp. In collaboration with clinical researchers from @Tays_sairaala and @NykterLab from @TampereUniMET

English

In an interview with Väre Foundation, our PI Kirsi Rautajoki shared her career and her passion for advancing pediatric and adult brain tumor research. An inspiring read for anyone curious about scientific career paths and today's science . #CancerResearch vareensaatio.fi/tutkija-kirsi-…


English
RautajokiLab retweetledi

Our joint effort paper with @NykterLab, @HHyotyLab, and the TEDDY group about RNA profiles in children prior to the type 1 diabetes-linked islet autoantibody appearance was selected as a highlight paper of last year. 👏🙂🏆 tinyurl.com/msr9vvsz Photo by Jukka Lehtiniemi.

English
RautajokiLab retweetledi

@JuhaKesseli and Saana Seppälä received the education achievement award for their excellent work in developing a joint course in bioinformatics and health informatics as part of the new study program at @TampereUniMET. Congratulations! 👏🙂 Photo by Jukka Lehtiniemi

English

Our joint effort of characterizing club-like cells and their interaction with immune cells in prostate cancer is out now in @NatureComms! 🙂Excellent work by @KiviahoAntti @NykterLab and others. 👏 Great to be part of the team. ♥️ tinyurl.com/4t2rumat

English

Our review article about aberrant gene regulation in highly aggressive pediatric brain tumors called AT/RTs now out as preprint in Neuro-Oncology Advances! 🙃tinyurl.com/47wnb7ts #cancerresearch @TampereUniMET

English
RautajokiLab retweetledi

We are excited to announce that our newest paper reporting risk variants associated with familial glioma in Finland is published now in Scientific Reports. Special thanks to our collaborators Hannu Haapasalo, Niina Paunu and our @CoEinTG collaborators @AaltonenLab and @NykterLab!

English

The annual meeting of the @CoEinTG was organised in scenic Hämeenlinna. Two days were filled with inspiring presentations, including by our PI @KirsiRautajoki and workshops. It is always a pleasure to meet our colleagues from Taipale Lab, @NykterLab @AaltonenLab and @CancerRegFi!




English
RautajokiLab retweetledi

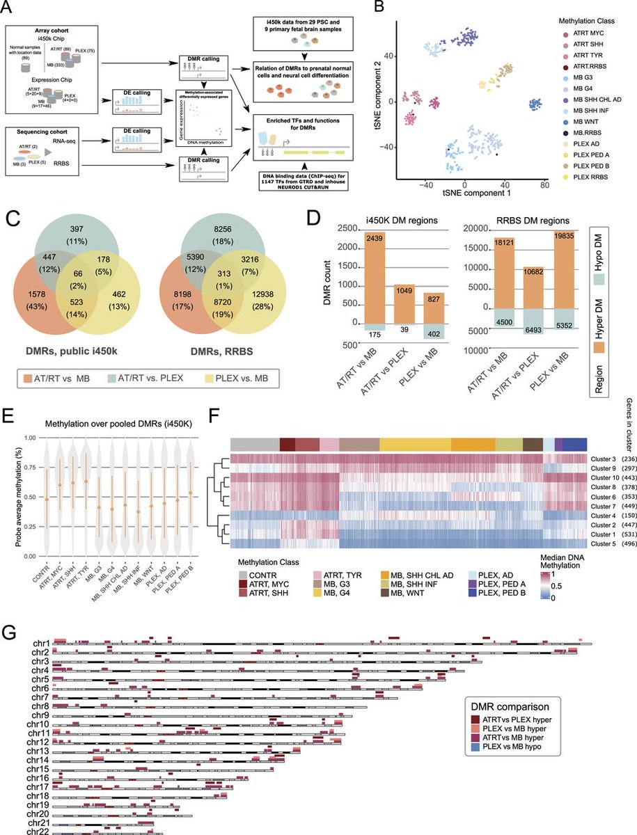
This study describes how aberrant DNA methylation-driven epigenetic regulation affects DNA binding of key transcriptions and maintains the malignant, low differentiation cell state in AT/RTs @KirsiRautajoki @RautajokiLab @TampereUniMET @TampereUni bit.ly/3ve53FP

English

We are happy our newest paper about epigenetic regulation in AT/RT is out in @LSAjournal:doi.org/10.26508/lsa.2…. We show how DNA methylation plays a role in blocking the normal neural development, keeping AT/RT cells in a less differentiated state. Thanks to everyone involved!

English

