Sabitlenmiş Tweet
South China University of Technology - SCUT
48 posts

South China University of Technology - SCUT
@SCUT1918
South China University of Technology - SCUT (华南理工大学) is a public university in Guangzhou, Guangdong, China.
Guangzhou, China Katılım Mayıs 2024
77 Takip Edilen106 Takipçiler
South China University of Technology - SCUT retweetledi

#DTS
Autonomous cars drift off ideal path on curvy downhills; AI model maps alignment risk 🚗📉
@road_driving @traffic @SCUT1918 #carsofinstagram #autonomouscars #aimodel #vehicledesign
Details: maxapress.com/article/doi/10…

English
South China University of Technology - SCUT retweetledi

Infertility remains a global challenge in part because deciding which embryos have the best chance of leading to pregnancy through in vitro fertilization (IVF) is still subjective and inefficient.
A new review examines how artificial intelligence is being applied to embryo grading and pregnancy prediction in assisted reproductive technology by organizing research around the types of data used, including static images, time-lapse videos, and structured clinical tables.
By reframing the problem through data modality, the authors clarify how different AI models capture embryo quality and where design tradeoffs emerge. They also evaluate persistent barriers such as multi-modal data fusion, limited datasets, generalization across clinics, and evolving regulatory constraints.
Smarter integration of diverse data – not just better algorithms – may be the key to improving IVF success rates.
𝗥𝗲𝗮𝗱 𝗺𝗼𝗿𝗲: link.springer.com/article/10.100…
𝗥𝗲𝘃𝗶𝗲𝘄: Multi-modal Artificial Intelligence of Embryo Grading and Pregnancy Prediction in Assisted Reproductive Technology: A Review
𝗔𝘂𝘁𝗵𝗼𝗿𝘀: Xueqiang Ouyang and Jia Wei
@SCUT1918
𝗦𝘂𝗯𝗺𝗶𝘁 𝘆𝗼𝘂𝗿 𝗺𝗮𝗻𝘂𝘀𝗰𝗿𝗶𝗽𝘁: link.springer.com/journal/10439

English
South China University of Technology - SCUT retweetledi

Check this newly published article "A Skill-Inspired Adaptive #FuzzyControl Framework for Symmetric Gait Tracking with Sparse Sensor Fusion in #LowerLimb #Exoskeletons" at brnw.ch/21wYPik
Authors: Loqmane Bencharif et al.
#mdpisymmetry
@UnivParisSaclay
@SCUT1918

English
South China University of Technology - SCUT retweetledi

#LSA_Highlight: [Research Article] mJ-level 7-octave ultraflat white laser encompassing 200–25,000 nm.#Nonlinear_optics #Supercontinuum_generation #Ultrafast_lasers @SCUT1918 @CAS__Science#GJLTCL
nature.com/articles/s4137…
English
South China University of Technology - SCUT retweetledi

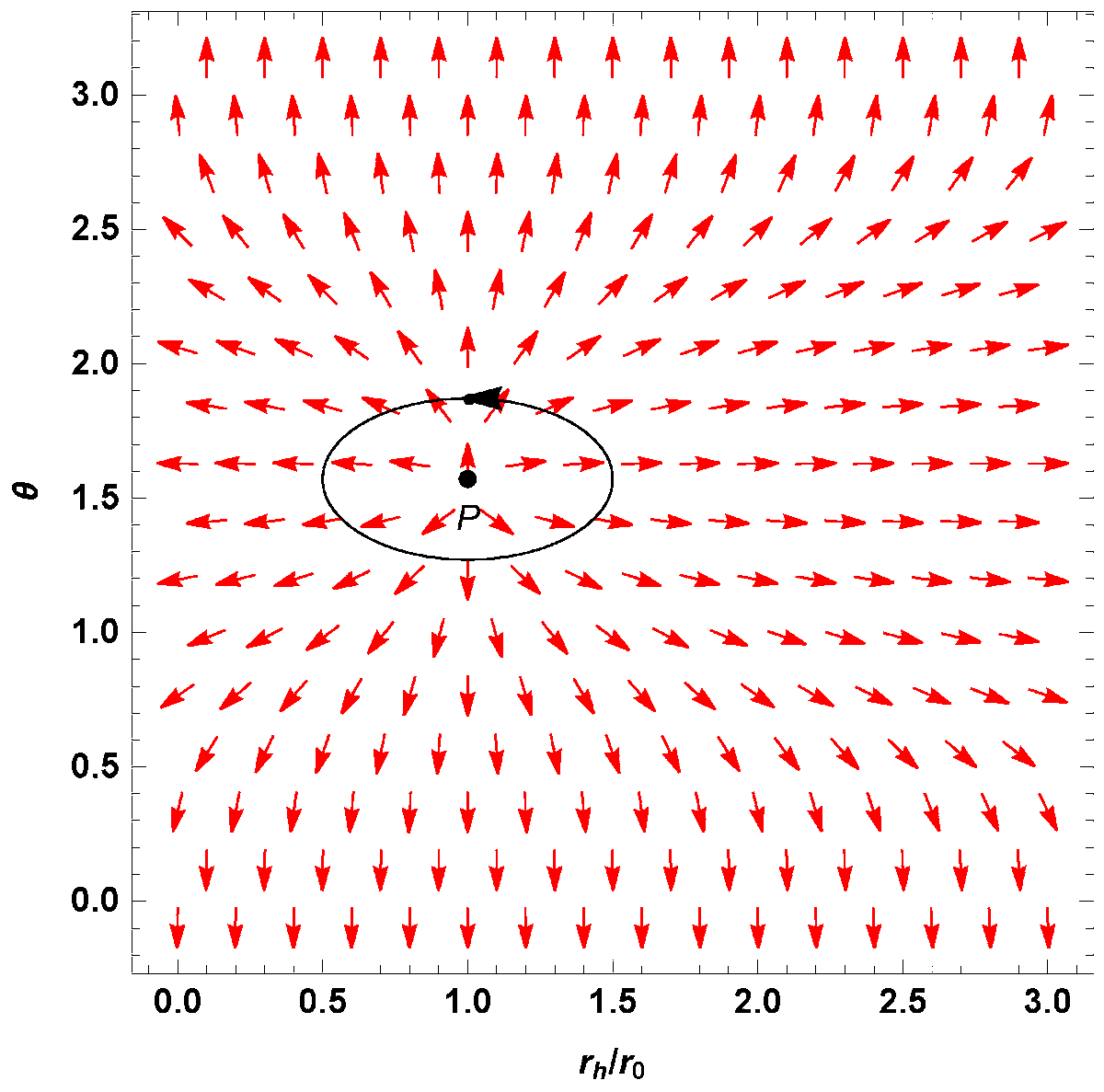
Topological Classes of BTZ #BlackHoles
✏️ Yongbin Du, Haida Li and Xiangdong Zhang
🔗 brnw.ch/21wZpHy
Viewed: 1916; Cited: 40
#mdpisymmetry #gravity
@SCUT1918
@MdpiPhysci

English
South China University of Technology - SCUT retweetledi

#LSA_Highlight: [Article] A monolithic microcavity laser with simultaneous upconversion and frequency-doubled lasing via crystal-in-glass engineering. @SCUT1918 @ZJU_China #Hebei_University #Guangdong_Polytechnic_Normal_University
nature.com/articles/s4137…
English
South China University of Technology - SCUT retweetledi

#LSA_Highlight: [Article] Ultrahigh-radiance TTA-based OLED with 13 kA cm−2 current injection. @SCUT1918 #Organic_LEDs #Polymers
nature.com/articles/s4137…

English
South China University of Technology - SCUT retweetledi

Genetically engineered elastin-like polypeptide nanoparticles for enhanced protein delivery and therapeutic modulation in inflammatory bowel disease.
| Yuan Zhang @SCUT1918 |
[50 days' free access]
#ProteinDelivery #PolypeptideNanoparticle #elastin
kwnsfk27.r.eu-west-1.awstrack.me/L0/https:%2F%2…

English
South China University of Technology - SCUT retweetledi

This review from @SCUT1918 highlights new insights into GATA6 function in pancreatic physiology and PDA pathogenesis, underscoring its potential as a biomarker and therapeutic target.
#OpenAccess: sciencedirect.com/science/articl…

English
South China University of Technology - SCUT retweetledi

📢 2nd paper published in the Special Issue "Recent Developments in Condition #Assessment and #Maintenance Strategies for #Road Infrastructure Networks"
🔗 mdpi.com/journal/applsc…
🔗 mdpi.com/2076-3417/15/1…
🏫 @SCUT1918
#roadengineering #reinforcementlearning #roaddamage

English
South China University of Technology - SCUT retweetledi

A comprehensive overview of recent advances in multi-material #LPBF, highlighting compositionally heterogeneous and gradient structures, fabrication methods, and emerging applications in #AdditiveManufacturing. @SCUT1918 @CAS__Science
#OpenAccess in #IJEM: doi.org/10.1088/2631-7…

English
South China University of Technology - SCUT retweetledi

From AI systems that analyze driver fatigue and devices which can screen eye diseases in 45 seconds to smart clothes that monitor your health in real time, the South China University of Technology-Wuxi Future Tech Joint Innovation Center in WEDD is seeing a surge in tech achievements!
The center's study programs are also bringing tech students from across the nation to the district and its companies, blending top-notch theory with real-world global vision.
@SCUT1918




English
South China University of Technology - SCUT retweetledi

Research from @PrincetonEnviro and @SCUT1918 shows that climate change and urbanization both play a role in storm-driven rain with the potential to lead to flooding and landslides. But the importance of each depends on how close rain is to the city center. bit.ly/4lGUekP
English
South China University of Technology - SCUT retweetledi

Industrial-Scale Protein-Folding in One-Step Modulation
The continuous, solid-phase system achieved a refolding yield of approximately 100% by gradually pumping lysozyme through the column.
#NankaiUniversity, @SCUT1918 #bioprocessing #biopharmaceuticals
hubs.li/Q03qXd820
English
South China University of Technology - SCUT retweetledi

This study from @Incognito0088 @SCUT1918 identifies UTX as a potential #biomarker and a #tumorsuppressorgene for #PancreaticDuctalAdenocarcinoma (PDA), thereby highlighting the UTX-GATA6 signaling axis as a potential #therapeutictarget for PDA treatment.
#OpenAccess
sciencedirect.com/science/articl…
English
South China University of Technology - SCUT retweetledi

New findings from @PrincetonEnviro and the @SCUT1918 show that climate change and urbanization both play a role in storm-driven rain with the potential to lead to flooding and landslides. But it's important how close the rain is to the city center. engineering.princeton.edu/news/2025/04/2…
English
South China University of Technology - SCUT retweetledi

📜An efficient electrode for reversible oxygen reduction/evolution and ethylene electro-production on protonic ceramic electrochemical cells
doi.org/10.1016/j.scib…
🖊️Yu Chen et al. (South China University of Technology @SCUT1918)
@ElsevierEnergy @BatteryPapers #batteries

English
South China University of Technology - SCUT retweetledi
South China University of Technology - SCUT retweetledi

Researchers from @SCUT1918 @CityUHongKong @Tsinghua_Uni @PKU1898 & @CentralSouth_U created a new type of LED that stays efficient at high power levels by using a material that reduces energy loss caused by certain particle interactions
#author-information" target="_blank" rel="nofollow noopener">nature.com/articles/s4156… @NaturePhotonics
English
South China University of Technology - SCUT retweetledi

"Fluorescent Nanoparticles Achieve Efficient #Photothermal Conversion and Enhanced #Antitumor Efficacy Through Intermolecular Aggregation-Caused Quenching" by Yangjia Zhuo, Huikang Yang & Weide Zhong et al. @SCUT1918 @WileyBiomedical
#ferroptosis #ACQ
doi.org/10.1002/agt2.7…
English
