SFO_Analytics

159 posts

SFO_Analytics banner
SFO_Analytics

SFO_Analytics

@SFO_Analytics

Stocks, Futures & Option Analytics.

Bengaluru Katılım Haziran 2023
104 Takip Edilen26 Takipçiler
Akash Gupta
Akash Gupta@akash_lol_·
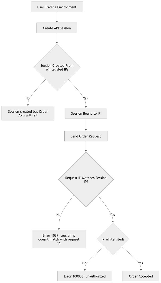
This might help users to understand the flow, how IP whitelisting validation works in Kotak NEO backend! I hope this helps.
Akash Gupta tweet media
English
3
2
5
2.1K
Akash Gupta
Akash Gupta@akash_lol_·
curl --location 'mis.kotaksecurities.com/login/1.0/get-…' \ --header 'Auth: <token from tradeapivalidate api>' \ --header 'Sid: <sid from tradeapivalidate api>' \ --header 'Authorization: <API key/token from neo app>'
English
2
0
0
153
Ashish Nanda
Ashish Nanda@Ashish1Nanda·
Brokerage charges getting morphed with the Futures STT increase. 😳👇 Let’s take an example of buying and selling 5 lots of NIFTY FUTURES in one order: Nifty lot size: ₹15 Lacs No of lots traded in 1 order: 5 Lots Total value of trade: ₹75 Lacs Brokerage charged by KotakNeo: ₹10X2=₹20 STT: ₹75,00,000 X 0.05% =₹3,750.00 So for 1 lot average brokerage is ₹4/-(Round Trip) while STT is ₹750/-(Round Trip) That’s 1 : 188 Even if you trade 1 lot in one order, it is 1 : 38 (₹20 v/s ₹750) In short, Life changes for all Future Traders from tomorrow 1st April, 2026.
English
59
36
368
96.8K
Padmanabhan
Padmanabhan@r_paddu·
@SriniVega please check if Kotak has direct MF plans since some brokers have only regular MF plans
English
1
0
1
457
Srinivasan
Srinivasan@SriniVega·
I do have account with Kotak securities but never traded with them after the initial goof up done by them. but this one interests me... #Srinivega
Srinivasan tweet media
English
11
0
36
8.1K
SFO_Analytics
SFO_Analytics@SFO_Analytics·
@SriniVega Zero brokerage with API....good for traders. For stocks, demat debit charges are very high.
English
0
0
0
272
Sheetal Rijhwani
Sheetal Rijhwani@RijhwaniSheetal·
1. How to Read Expiry Day Like a Pro - The Open Interest (OI) Method🧵 Expiry Day isn't about "Trends." It's about forced liquidations. Huge money is at stake as traders fight to keep the market above or below specific levels. Use OI method along with price action on expiries.
English
4
46
216
22.7K
SFO_Analytics
SFO_Analytics@SFO_Analytics·
@dmuthuk They are dragging every single person in the world into this turmoil. Very unfortunate.
English
0
0
0
313
Muthukrishnan Dhandapani
Muthukrishnan Dhandapani@dmuthuk·
People all over the world are questioning many actions of USA. I think US has already lost the hegemony it once enjoyed in people's mind. Similarly there used to be lot of empathy for Israel. That is vanishing fast. Perception matters a lot. US and Israel should find a way out to end the current conflict. It is they who started it and they should find a way to end this without any further damage. Human lives and economic well being of the world is at stake.
English
40
66
763
60.2K
RAM
RAM@RAM27384973·
@R_N_Vaghani Same ..Never buy Eureka Forbes..they don't respond to customers on complaint even after paying 7500 AMC ..Filter is not changed..1 month passed..
RAM tweet media
English
1
0
3
964
CA Ruchita Vaghani
CA Ruchita Vaghani@R_N_Vaghani·
Never Buy LG Washing Mashine Ever We purchased an LG washing machine just 3 months ago. At the time of purchase, both the salesperson and LG assured us of a 2-year comprehensive warranty on all parts. However, within just 3 months, the ring broke. When we contacted the LG service center, their technician informed us that this part is not covered under warranty and would be chargeable. This is completely unacceptable. Neither the salesperson nor LG informed us at the time of purchase that certain parts would be excluded from warranty coverage. Such lack of transparency is misleading and unfair to consumers. @LGIndia is looting consumers in name of warranty I Personally recommend that never buy anything from fraud Company LG @LGIndia
CA Ruchita Vaghani tweet mediaCA Ruchita Vaghani tweet media
English
575
596
2.4K
265.4K
SFO_Analytics
SFO_Analytics@SFO_Analytics·
@kirubaakaran @marketcallsHQ @openalgoHQ @DhanHQ What a coincidence, I tried fetch options data for last 3 months with program generated by antigravity and its agent. While the could data of active expiry and few days ( approx 7 days) of expired options. The broker flushes out old 1 min data of expiry options beyond 7 days.
English
0
0
1
694
Kirubakaran Rajendran
Kirubakaran Rajendran@kirubaakaran·
I recieved a whatsapp message from @marketcallsHQ Rajendran about his latest update on his @openalgoHQ project where users can easily download historical options data using @DhanHQ API and perform expiry day analysis, generate rolling straddle charts and do backtests. But I dont know coding, have no idea how to do this. So I used @claudeai and @openclaw for the same task, but let me show efficient Open Claw is 🧵
Kirubakaran Rajendran tweet media
English
10
8
122
17.7K
Aditya Shah
Aditya Shah@AdityaD_Shah·
Why is HDFC Bank so important to the market? HDFC Bank holds 1. 11% in the NIFTY 50 2.19.69% of the Bank Nifty 3. As of February 2026, 734 to 743 mutual fund schemes hold HDFC Bank in their portfolios. 4. Most FIIs hold HDFC Bank, HDFC Bank is practically in every protfolio invested in the Indian market!
English
48
86
893
84.3K
SFO_Analytics
SFO_Analytics@SFO_Analytics·
@sanjufunda I used Kotak and Sahi. Kotak...Zero brokerage thru API, but very high demat debit charges for stock Delivery. Charts...6/10 Sahi..Everything is excellent, 10 per trade, no api but u have pledge. Their charts are the best and fast.
English
1
0
1
439
SanJeet
SanJeet@sanjufunda·
Considering a switch from Zerodha to Kotak due to high charges for full-time traders and the recent STT hike. It's unlikely Zerodha will lower its brokerage fees. 📉💸 #Trading #Brokerage #Finance
English
34
3
85
14.4K
SFO_Analytics
SFO_Analytics@SFO_Analytics·
@Ashish1Nanda Demat Debit Charges is still big show stopper for Equity trade on Kotak.
English
0
0
0
38
Ashish Nanda
Ashish Nanda@Ashish1Nanda·
50% CASH COLLATERAL - MANDATORY EVEN FOR INTRADAY TRADING Lately due to revenue pressures, a few brokers have started charging 2X the brokerage, if 50% cash/cash equivalent is not maintained as margin towards F&O exposures. Yes. Either Interest is being charged at anywhere between 12% to 18% OR brokerage is being doubled to ₹40 OR both. And Yes, in INTRADAY trading as well. 2X brokerage, even if the balance is negative by even ₹1. At #KotakNeo, life continues as usual- - Zero Interest on Intraday trades, even if collateral is 100% in Stock or MF units. (No requirement of 50% Non cash collateral for Intraday trading) - Brokerage at ₹10 per order for all F&O trades across plans (Zero Brokerage, if trades placed thru Trade APl’s) - Interest is charged only in case of carry forward trades at 8.99% (Not 12%, not 15%, not 18%) in case 50% is not maintained in cash/cash equivalent on carry forward trades. Brokerage cost moving up silently, without noise. 🤫
English
74
25
385
57.3K
SFO_Analytics
SFO_Analytics@SFO_Analytics·
@vivbajaj True..With help of AI Agent and Antigravity, Developed multiple indicator algo along with OI data (Ver 1.1) for trading. Currently testing in Paper Mode. Hopefully it will right way to trade as emotions are not involved.
English
0
0
0
135
Learner Vivek Bajaj
Learner Vivek Bajaj@vivbajaj·
Overloaded analytics in trading terminal will be history soon. Modern Traders will need fastest simple trading terminal integrated with algo capabilities. Wip
English
15
2
110
12.7K
Vineeth K
Vineeth K@DealsDhamaka·
New Feature in Claude CoWork - it’s like the OpenClaw 🤯🤯🤯 Download Claude Desktop, then pair your phone and message it from your phone #Claude
English
8
17
301
30.5K
Arjun Bhatia
Arjun Bhatia@ArjunB9591·
Got early access to this trading terminal, and it’s bringing features like Price Ladder, Time & Sales, and Volatility Skew to retail traders - usually institutional territory. It's called DEXT T3 by Dhan. It's Clean, customisable, fast, and usable on both web & desktop. I would like to see how traders adapt to terminals and where this goes next .
Arjun Bhatia tweet media
English
6
0
24
5.6K
SFO_Analytics
SFO_Analytics@SFO_Analytics·
@Nithin0dha I tried both @Zerodha and @Sahi_HQ terminal. With trading view in Zerodha, flow is not as smooth as Sahi. My rating Zerodha ...6/10 Sahi...8.5/10
English
0
0
1
21
Nithin Kamath
Nithin Kamath@Nithin0dha·
Traders and investors have their own preferences on what they want on their screens. An intraday scalper will value speed and a quick order window above all else, while an options trader may always want the option chain open. Kite's classic web UI was designed to work universally for everybody. More than a decade later, despite us adding a ton of features and capabilities, Kite is still extremely light and fast with a tiny bundle size. While desktop trading platforms have historically had widgets, web technologies weren't suited for this for the longest time. We've prototyped this on and off over the years, and last year building a web-based trading terminal became doable with native web technologies. Introducing Kite Terminal mode. We rebuilt Kite web completely and made every single feature it has into a widget. You can now drag, drop, and rearrange all the components inside Kite to design your own interface tailor-made for the way you trade and invest. We have put in a ton of work to make the interface snappy with smooth UX. Now you can build your own trading interface like assembling Lego blocks. In addition to investment and trading widgets, we've also added a bunch of productivity and personalization ones like notes, clocks, calendars, wallpapers, my Twitter feed (follow me on Kite) 😛 and more. I'm excited to see how people design their layouts. Share a screenshot of your workspace in the comments.
English
109
60
875
78.8K
🚨Indian Gems
🚨Indian Gems@IndianGems_·
Tokyo is more populated and congested than Mumbai. In Tokyo, it is mandatory to provide balcony staircases in high-rise buildings, which could save lives during emergencies. In India, our government doesn't think to this level, just tell me why?
English
139
635
4.7K
596.2K