
Kilian Vos
651 posts

Kilian Vos
@_kvos
Remote Sensing, Machine Learning, Coastal, #opensource developer, #CoastSat, Coastal webGIS https://t.co/eGGJugJ2ia | alumni @UNSWWRL @EPFL_en



މަޝްރޫއުތައް އަވަސްކުރަން ބަލްކުކޮށް ބޮޑުހިލަ ގެންނަނީ ift.tt/fyvw0j8









🌍FIRST PAPER OUT🌍 Our open-source tool for mapping #coastalchange is now live! Using free #satelliteimagery and #AI, VedgeSat detects vegetation edges to assess coastal health & storm impact; great for global #climatechange risk management 🌊🌱🛰️ doi.org/10.1002/esp.58… (1/5)

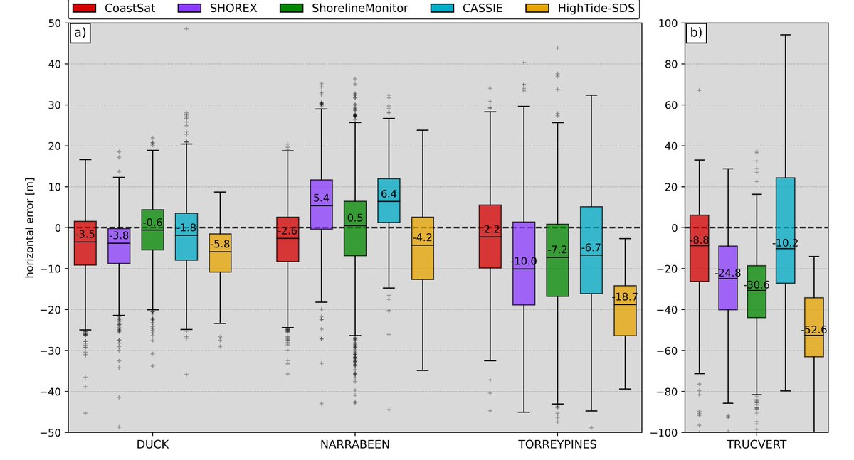
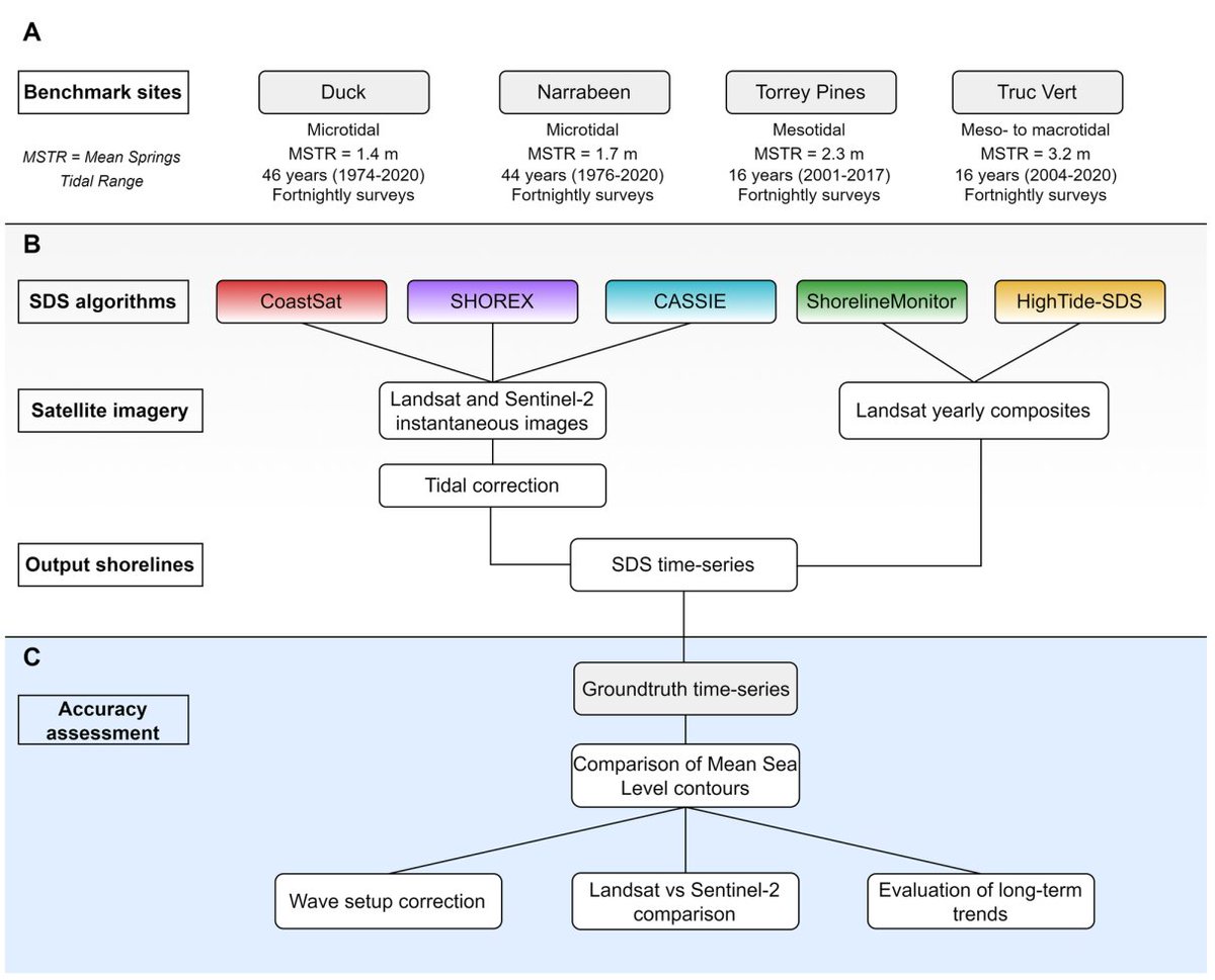
In a significant first for satellite-derived #shorelinemonitoring, researchers including @USGS have created a benchmarking framework aimed at evaluating the accuracy of shoreline change observations derived from #satellite #remotesensing: ow.ly/x6TX50Rxnhg





















